View on GitHub

DNSViz: A DNS visualization tool

mtmc.gov

DNSSEC options (hide)
  1. |?|
  2. |?|
  3. |?|
  4. |?|
  5. |?|
  6. |?|
  7. |?|
  8. |?|
  9. |?|
  10. |?|
Notices
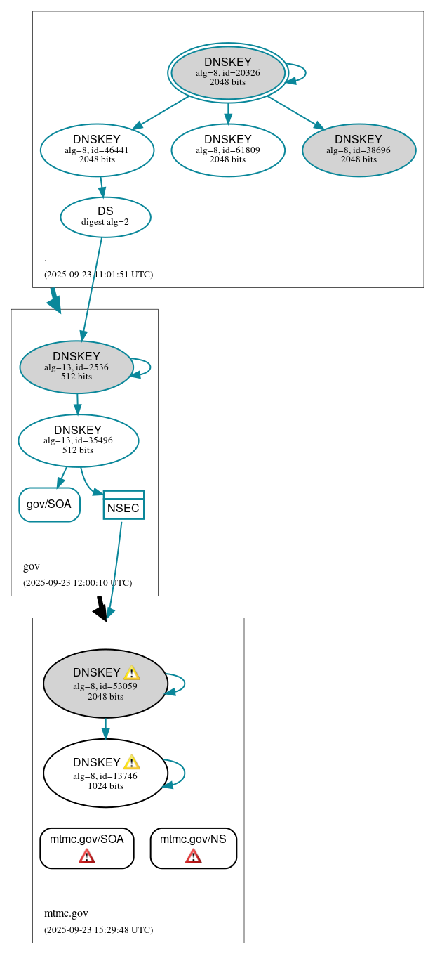
DNSSEC Authentication Chain

RRset statusRRset status

Insecure (2)
  • mtmc.gov/NS
  • mtmc.gov/SOA
Secure (1)
  • gov/SOA

DNSKEY/DS/NSEC statusDNSKEY/DS/NSEC status

Insecure (2)
  • mtmc.gov/DNSKEY (alg 8, id 13746)
  • mtmc.gov/DNSKEY (alg 8, id 53059)
Secure (8)
  • ./DNSKEY (alg 8, id 20326)
  • ./DNSKEY (alg 8, id 38696)
  • ./DNSKEY (alg 8, id 46441)
  • ./DNSKEY (alg 8, id 61809)
  • NSEC proving non-existence of mtmc.gov/DS
  • gov/DNSKEY (alg 13, id 2536)
  • gov/DNSKEY (alg 13, id 35496)
  • gov/DS (alg 13, id 2536)

Delegation statusDelegation status

Insecure (1)
  • gov to mtmc.gov
Secure (1)
  • . to gov

NoticesNotices

Errors (12)
  • mtmc.gov/NS: No RRSIG covering the RRset was returned in the response. See RFC 4035, Sec. 3.1.1. (131.77.60.232, 152.229.110.232, 214.3.125.232, 214.23.245.6, 215.65.126.185, UDP_-_EDNS0_4096_D_KN)
  • mtmc.gov/SOA: No RRSIG covering the RRset was returned in the response. See RFC 4035, Sec. 3.1.1. (131.77.60.232, 152.229.110.232, 214.3.125.232, 214.23.245.6, 215.65.126.185, TCP_-_EDNS0_4096_D_N, UDP_-_EDNS0_4096_D_KN, UDP_-_EDNS0_4096_D_KN_0x20)
  • mtmc.gov/AAAA has errors; select the "Denial of existence" DNSSEC option to see them.
  • mtmc.gov/NSEC3PARAM has errors; select the "Denial of existence" DNSSEC option to see them.
  • maps9.gmxw7.mtmc.gov/A has errors; select the "Denial of existence" DNSSEC option to see them.
  • mtmc.gov/CNAME has errors; select the "Denial of existence" DNSSEC option to see them.
  • mtmc.gov/A has errors; select the "Denial of existence" DNSSEC option to see them.
  • mtmc.gov/DNSKEY has errors; select the "Denial of existence" DNSSEC option to see them.
  • mtmc.gov/MX has errors; select the "Denial of existence" DNSSEC option to see them.
  • mtmc.gov/CDNSKEY has errors; select the "Denial of existence" DNSSEC option to see them.
  • mtmc.gov/TXT has errors; select the "Denial of existence" DNSSEC option to see them.
  • mtmc.gov/CDS has errors; select the "Denial of existence" DNSSEC option to see them.
Warnings (2)
  • mtmc.gov/DNSKEY (alg 8, id 13746): The DNSKEY RR was not found in the DNSKEY RRset returned by one or more servers. (214.3.125.232, 215.65.126.185, UDP_-_EDNS0_4096_D_KN, UDP_-_EDNS0_512_D_KN)
  • mtmc.gov/DNSKEY (alg 8, id 53059): The DNSKEY RR was not found in the DNSKEY RRset returned by one or more servers. (214.3.125.232, 215.65.126.185, UDP_-_EDNS0_4096_D_KN, UDP_-_EDNS0_512_D_KN)

DNSKEY legend

Full legend
SEP bit setSEP bit set
Revoke bit setRevoke bit set
Trust anchorTrust anchor
Download: png | svg
Warning JavaScript is required to make the graph below interactive.
DNSSEC authentication graph