View on GitHub
mtmc.gov
Updated:
2025-09-22 17:30:23 UTC
(
122 days ago
)
Go to most recent »
« Previous analysis
|
Next analysis »
Tweet
DNSSEC
Responses
Servers
Analyze
DNSSEC options (
hide
)
|?|
RR types:
--All--
A
AAAA
TXT
PTR
MX
NS
SOA
CNAME
SRV
NAPTR
TLSA
NSEC3PARAM
CDNSKEY
CDS
CAA
|?|
DNSSEC algorithms:
--All--
1 - RSA/MD5
3 - DSA/SHA1
5 - RSA/SHA-1
6 - DSA-NSEC3-SHA1
7 - RSASHA1-NSEC3-SHA1
8 - RSA/SHA-256
10 - RSA/SHA-512
12 - GOST R 34.10-2001
13 - ECDSA Curve P-256 with SHA-256
14 - ECDSA Curve P-384 with SHA-384
15 - Ed25519
16 - Ed448
|?|
DS digest algorithms:
--All--
1 - SHA-1
2 - SHA-256
3 - GOST R 34.11-94
4 - SHA-384
|?|
Denial of existence:
|?|
Redundant edges:
|?|
Ignore RFC 8624:
|?|
Ignore RFC 9276:
|?|
Multi-signer:
|?|
Trust anchors:
Root zone KSK
|?|
Additional trusted keys:
Notices
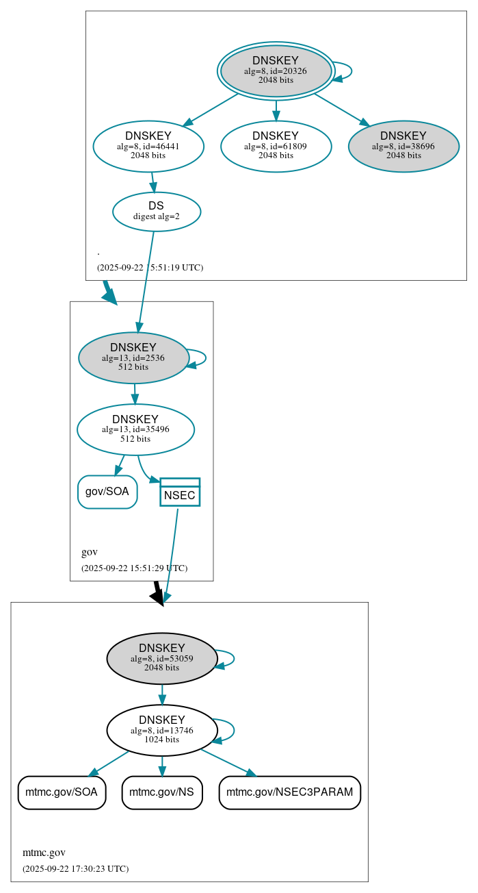
DNSSEC Authentication Chain
RRset status
Insecure
(3)
mtmc.gov/NS
mtmc.gov/NSEC3PARAM
mtmc.gov/SOA
Secure
(1)
gov/SOA
DNSKEY/DS/NSEC status
Insecure
(2)
mtmc.gov/DNSKEY (alg 8, id 13746)
mtmc.gov/DNSKEY (alg 8, id 53059)
Secure
(8)
./DNSKEY (alg 8, id 20326)
./DNSKEY (alg 8, id 38696)
./DNSKEY (alg 8, id 46441)
./DNSKEY (alg 8, id 61809)
NSEC proving non-existence of mtmc.gov/DS
gov/DNSKEY (alg 13, id 2536)
gov/DNSKEY (alg 13, id 35496)
gov/DS (alg 13, id 2536)
Delegation status
Insecure
(1)
gov to mtmc.gov
Secure
(1)
. to gov
Notices
Errors
(8)
mtmc.gov/CDNSKEY has errors; select the "Denial of existence" DNSSEC option to see them.
nr6tv.xw6gk.mtmc.gov/A has errors; select the "Denial of existence" DNSSEC option to see them.
mtmc.gov/AAAA has errors; select the "Denial of existence" DNSSEC option to see them.
mtmc.gov/A has errors; select the "Denial of existence" DNSSEC option to see them.
mtmc.gov/MX has errors; select the "Denial of existence" DNSSEC option to see them.
mtmc.gov/CNAME has errors; select the "Denial of existence" DNSSEC option to see them.
mtmc.gov/TXT has errors; select the "Denial of existence" DNSSEC option to see them.
mtmc.gov/CDS has errors; select the "Denial of existence" DNSSEC option to see them.
Warnings
(8)
mtmc.gov/CDNSKEY has warnings; select the "Denial of existence" DNSSEC option to see them.
nr6tv.xw6gk.mtmc.gov/A has warnings; select the "Denial of existence" DNSSEC option to see them.
mtmc.gov/AAAA has warnings; select the "Denial of existence" DNSSEC option to see them.
mtmc.gov/A has warnings; select the "Denial of existence" DNSSEC option to see them.
mtmc.gov/MX has warnings; select the "Denial of existence" DNSSEC option to see them.
mtmc.gov/CNAME has warnings; select the "Denial of existence" DNSSEC option to see them.
mtmc.gov/TXT has warnings; select the "Denial of existence" DNSSEC option to see them.
mtmc.gov/CDS has warnings; select the "Denial of existence" DNSSEC option to see them.
DNSKEY legend
Full legend
SEP bit set
Revoke bit set
Trust anchor
See also
DNSSEC Debugger
by
Verisign Labs
.
Download:
png
|
svg
JavaScript is required to make the graph below interactive.