View on GitHub

DNSViz: A DNS visualization tool

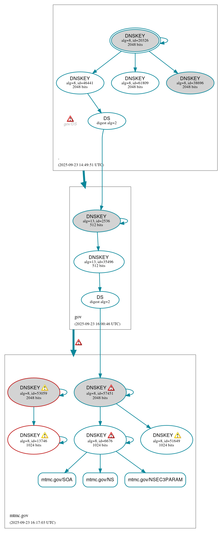
mtmc.gov

DNSSEC options (hide)
  1. |?|
  2. |?|
  3. |?|
  4. |?|
  5. |?|
  6. |?|
  7. |?|
  8. |?|
  9. |?|
  10. |?|
Notices
DNSSEC Authentication Chain

RRset statusRRset status

Secure (3)
  • mtmc.gov/NS
  • mtmc.gov/NSEC3PARAM
  • mtmc.gov/SOA

DNSKEY/DS/NSEC statusDNSKEY/DS/NSEC status

Bogus (2)
  • mtmc.gov/DNSKEY (alg 8, id 13746)
  • mtmc.gov/DNSKEY (alg 8, id 53059)
Secure (11)
  • ./DNSKEY (alg 8, id 20326)
  • ./DNSKEY (alg 8, id 38696)
  • ./DNSKEY (alg 8, id 46441)
  • ./DNSKEY (alg 8, id 61809)
  • gov/DNSKEY (alg 13, id 2536)
  • gov/DNSKEY (alg 13, id 35496)
  • gov/DS (alg 13, id 2536)
  • mtmc.gov/DNSKEY (alg 8, id 51649)
  • mtmc.gov/DNSKEY (alg 8, id 57451)
  • mtmc.gov/DNSKEY (alg 8, id 6676)
  • mtmc.gov/DS (alg 8, id 57451)

Delegation statusDelegation status

Secure (2)
  • . to gov
  • gov to mtmc.gov

NoticesNotices

Errors (13)
  • gov to mtmc.gov: No valid RRSIGs made by a key corresponding to a DS RR were found covering the DNSKEY RRset, resulting in no secure entry point (SEP) into the zone. See RFC 4035, Sec. 2.2, RFC 6840, Sec. 5.11. (131.77.60.232, 152.229.110.232, 214.23.245.6, UDP_-_EDNS0_4096_D_KN)
  • gov to mtmc.gov: The DS RRset for the zone included algorithm 8 (RSASHA256), but no DS RR matched a DNSKEY with algorithm 8 that signs the zone's DNSKEY RRset. See RFC 4035, Sec. 2.2, RFC 6840, Sec. 5.11. (131.77.60.232, 152.229.110.232, 214.23.245.6, UDP_-_EDNS0_4096_D_KN)
  • gov/DS: No response was received from the server over UDP (tried 12 times). See RFC 1035, Sec. 4.2. (193.0.14.129, UDP_-_NOEDNS_)
  • mtmc.gov/DNSKEY (alg 8, id 57451): The DNSKEY RR was not found in the DNSKEY RRset returned by one or more servers. (131.77.60.232, 152.229.110.232, 214.23.245.6, UDP_-_EDNS0_4096_D_KN)
  • mtmc.gov/DNSKEY (alg 8, id 6676): The DNSKEY RR was not found in the DNSKEY RRset returned by one or more servers. (131.77.60.232, 152.229.110.232, 214.23.245.6, UDP_-_EDNS0_4096_D_KN)
  • mtmc.gov/CDNSKEY has errors; select the "Denial of existence" DNSSEC option to see them.
  • mtmc.gov/AAAA has errors; select the "Denial of existence" DNSSEC option to see them.
  • 3i7vt.rawky.mtmc.gov/A has errors; select the "Denial of existence" DNSSEC option to see them.
  • mtmc.gov/A has errors; select the "Denial of existence" DNSSEC option to see them.
  • mtmc.gov/MX has errors; select the "Denial of existence" DNSSEC option to see them.
  • mtmc.gov/CNAME has errors; select the "Denial of existence" DNSSEC option to see them.
  • mtmc.gov/TXT has errors; select the "Denial of existence" DNSSEC option to see them.
  • mtmc.gov/CDS has errors; select the "Denial of existence" DNSSEC option to see them.
Warnings (11)
  • mtmc.gov/DNSKEY (alg 8, id 13746): The DNSKEY RR was not found in the DNSKEY RRset returned by one or more servers. (214.3.125.232, 215.65.126.185, UDP_-_EDNS0_4096_D_KN)
  • mtmc.gov/DNSKEY (alg 8, id 51649): The DNSKEY RR was not found in the DNSKEY RRset returned by one or more servers. (131.77.60.232, 152.229.110.232, 214.23.245.6, UDP_-_EDNS0_4096_D_KN)
  • mtmc.gov/DNSKEY (alg 8, id 53059): The DNSKEY RR was not found in the DNSKEY RRset returned by one or more servers. (214.3.125.232, 215.65.126.185, UDP_-_EDNS0_4096_D_KN)
  • mtmc.gov/CDNSKEY has warnings; select the "Denial of existence" DNSSEC option to see them.
  • mtmc.gov/AAAA has warnings; select the "Denial of existence" DNSSEC option to see them.
  • 3i7vt.rawky.mtmc.gov/A has warnings; select the "Denial of existence" DNSSEC option to see them.
  • mtmc.gov/A has warnings; select the "Denial of existence" DNSSEC option to see them.
  • mtmc.gov/MX has warnings; select the "Denial of existence" DNSSEC option to see them.
  • mtmc.gov/CNAME has warnings; select the "Denial of existence" DNSSEC option to see them.
  • mtmc.gov/TXT has warnings; select the "Denial of existence" DNSSEC option to see them.
  • mtmc.gov/CDS has warnings; select the "Denial of existence" DNSSEC option to see them.

DNSKEY legend

Full legend
SEP bit setSEP bit set
Revoke bit setRevoke bit set
Trust anchorTrust anchor
Download: png | svg
Warning JavaScript is required to make the graph below interactive.
DNSSEC authentication graph