View on GitHub
www.railway.gov.tw
Updated:
2025-05-31 09:02:56 UTC
(
187 days ago
)
Go to most recent »
« Previous analysis
|
Next analysis »
Tweet
DNSSEC
Responses
Servers
Analyze
DNSSEC options (
hide
)
|?|
RR types:
--All--
A
AAAA
TXT
PTR
MX
NS
SOA
CNAME
SRV
NAPTR
TLSA
NSEC3PARAM
CDNSKEY
CDS
CAA
|?|
DNSSEC algorithms:
--All--
1 - RSA/MD5
3 - DSA/SHA1
5 - RSA/SHA-1
6 - DSA-NSEC3-SHA1
7 - RSASHA1-NSEC3-SHA1
8 - RSA/SHA-256
10 - RSA/SHA-512
12 - GOST R 34.10-2001
13 - ECDSA Curve P-256 with SHA-256
14 - ECDSA Curve P-384 with SHA-384
15 - Ed25519
16 - Ed448
|?|
DS digest algorithms:
--All--
1 - SHA-1
2 - SHA-256
3 - GOST R 34.11-94
4 - SHA-384
|?|
Denial of existence:
|?|
Redundant edges:
|?|
Ignore RFC 8624:
|?|
Ignore RFC 9276:
|?|
Multi-signer:
|?|
Trust anchors:
Root zone KSK
|?|
Additional trusted keys:
Notices
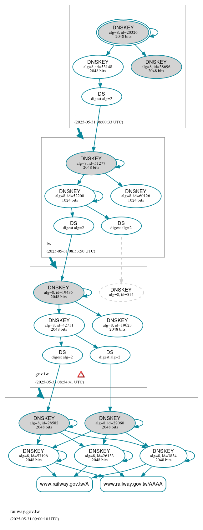
DNSSEC Authentication Chain
RRset status
Secure
(2)
www.railway.gov.tw/A
www.railway.gov.tw/AAAA
DNSKEY/DS/NSEC status
Secure
(19)
./DNSKEY (alg 8, id 20326)
./DNSKEY (alg 8, id 38696)
./DNSKEY (alg 8, id 53148)
gov.tw/DNSKEY (alg 8, id 19435)
gov.tw/DNSKEY (alg 8, id 19623)
gov.tw/DNSKEY (alg 8, id 42711)
gov.tw/DS (alg 8, id 19435)
gov.tw/DS (alg 8, id 514)
railway.gov.tw/DNSKEY (alg 8, id 22060)
railway.gov.tw/DNSKEY (alg 8, id 26133)
railway.gov.tw/DNSKEY (alg 8, id 28582)
railway.gov.tw/DNSKEY (alg 8, id 3834)
railway.gov.tw/DNSKEY (alg 8, id 53196)
railway.gov.tw/DS (alg 8, id 22060)
railway.gov.tw/DS (alg 8, id 28582)
tw/DNSKEY (alg 8, id 51277)
tw/DNSKEY (alg 8, id 52200)
tw/DNSKEY (alg 8, id 60126)
tw/DS (alg 8, id 51277)
Non_existent
(1)
gov.tw/DNSKEY (alg 8, id 514)
Delegation status
Secure
(3)
. to tw
gov.tw to railway.gov.tw
tw to gov.tw
Notices
Errors
(2)
gov.tw zone: The server(s) were not responsive to queries over UDP. See RFC 1035, Sec. 4.2. (2001:c08:175:128::175:128)
railway.gov.tw/CNAME has errors; select the "Denial of existence" DNSSEC option to see them.
Warnings
(1)
railway.gov.tw/CNAME has warnings; select the "Denial of existence" DNSSEC option to see them.
DNSKEY legend
Full legend
SEP bit set
Revoke bit set
Trust anchor
See also
DNSSEC Debugger
by
Verisign Labs
.
Download:
png
|
svg
JavaScript is required to make the graph below interactive.