View on GitHub

DNSViz: A DNS visualization tool

www.railway.gov.tw

DNSSEC options (hide)
  1. |?|
  2. |?|
  3. |?|
  4. |?|
  5. |?|
  6. |?|
  7. |?|
  8. |?|
  9. |?|
  10. |?|
Notices
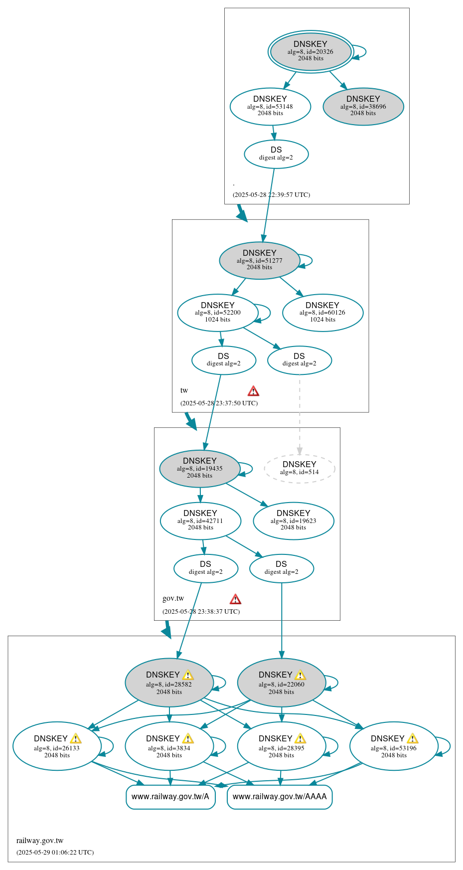
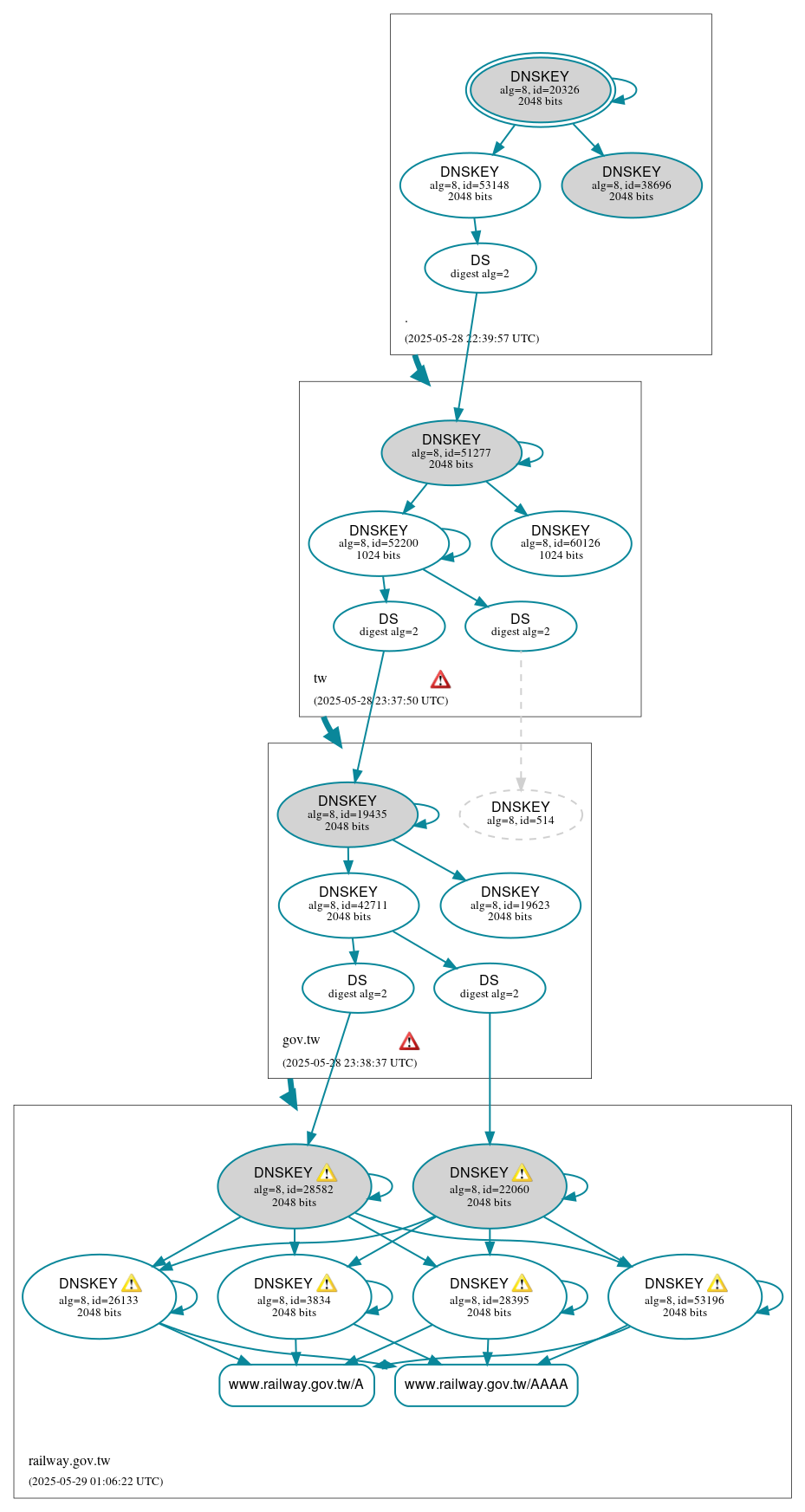
DNSSEC Authentication Chain

RRset statusRRset status

Secure (2)
  • www.railway.gov.tw/A
  • www.railway.gov.tw/AAAA

DNSKEY/DS/NSEC statusDNSKEY/DS/NSEC status

Secure (20)
  • ./DNSKEY (alg 8, id 20326)
  • ./DNSKEY (alg 8, id 38696)
  • ./DNSKEY (alg 8, id 53148)
  • gov.tw/DNSKEY (alg 8, id 19435)
  • gov.tw/DNSKEY (alg 8, id 19623)
  • gov.tw/DNSKEY (alg 8, id 42711)
  • gov.tw/DS (alg 8, id 19435)
  • gov.tw/DS (alg 8, id 514)
  • railway.gov.tw/DNSKEY (alg 8, id 22060)
  • railway.gov.tw/DNSKEY (alg 8, id 26133)
  • railway.gov.tw/DNSKEY (alg 8, id 28395)
  • railway.gov.tw/DNSKEY (alg 8, id 28582)
  • railway.gov.tw/DNSKEY (alg 8, id 3834)
  • railway.gov.tw/DNSKEY (alg 8, id 53196)
  • railway.gov.tw/DS (alg 8, id 22060)
  • railway.gov.tw/DS (alg 8, id 28582)
  • tw/DNSKEY (alg 8, id 51277)
  • tw/DNSKEY (alg 8, id 52200)
  • tw/DNSKEY (alg 8, id 60126)
  • tw/DS (alg 8, id 51277)
Non_existent (1)
  • gov.tw/DNSKEY (alg 8, id 514)

Delegation statusDelegation status

Secure (3)
  • . to tw
  • gov.tw to railway.gov.tw
  • tw to gov.tw

NoticesNotices

Errors (3)
  • gov.tw zone: The server(s) were not responsive to queries over UDP. See RFC 1035, Sec. 4.2. (211.20.231.7, 211.20.231.12, 2001:c08:175:128::175:128)
  • tw zone: The server(s) were not responsive to queries over UDP. See RFC 1035, Sec. 4.2. (211.20.231.11)
  • railway.gov.tw/CNAME has errors; select the "Denial of existence" DNSSEC option to see them.
Warnings (7)
  • railway.gov.tw/DNSKEY (alg 8, id 22060): No response was received until the UDP payload size was decreased, indicating that the server might be attempting to send a payload that exceeds the path maximum transmission unit (PMTU) size. See RFC 6891, Sec. 6.2.6. (163.29.186.200, UDP_-_EDNS0_4096_D_KN)
  • railway.gov.tw/DNSKEY (alg 8, id 26133): No response was received until the UDP payload size was decreased, indicating that the server might be attempting to send a payload that exceeds the path maximum transmission unit (PMTU) size. See RFC 6891, Sec. 6.2.6. (163.29.186.200, UDP_-_EDNS0_4096_D_KN)
  • railway.gov.tw/DNSKEY (alg 8, id 28395): No response was received until the UDP payload size was decreased, indicating that the server might be attempting to send a payload that exceeds the path maximum transmission unit (PMTU) size. See RFC 6891, Sec. 6.2.6. (163.29.186.200, UDP_-_EDNS0_4096_D_KN)
  • railway.gov.tw/DNSKEY (alg 8, id 28582): No response was received until the UDP payload size was decreased, indicating that the server might be attempting to send a payload that exceeds the path maximum transmission unit (PMTU) size. See RFC 6891, Sec. 6.2.6. (163.29.186.200, UDP_-_EDNS0_4096_D_KN)
  • railway.gov.tw/DNSKEY (alg 8, id 3834): No response was received until the UDP payload size was decreased, indicating that the server might be attempting to send a payload that exceeds the path maximum transmission unit (PMTU) size. See RFC 6891, Sec. 6.2.6. (163.29.186.200, UDP_-_EDNS0_4096_D_KN)
  • railway.gov.tw/DNSKEY (alg 8, id 53196): No response was received until the UDP payload size was decreased, indicating that the server might be attempting to send a payload that exceeds the path maximum transmission unit (PMTU) size. See RFC 6891, Sec. 6.2.6. (163.29.186.200, UDP_-_EDNS0_4096_D_KN)
  • railway.gov.tw/CNAME has warnings; select the "Denial of existence" DNSSEC option to see them.

DNSKEY legend

Full legend
SEP bit setSEP bit set
Revoke bit setRevoke bit set
Trust anchorTrust anchor
Download: png | svg
Warning JavaScript is required to make the graph below interactive.
DNSSEC authentication graph