View on GitHub

DNSViz: A DNS visualization tool

www.edu.tw

DNSSEC options (hide)
  1. |?|
  2. |?|
  3. |?|
  4. |?|
  5. |?|
  6. |?|
  7. |?|
  8. |?|
  9. |?|
  10. |?|
Notices
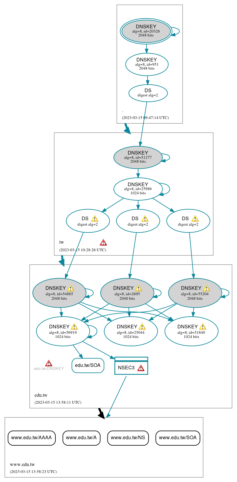
DNSSEC Authentication Chain

RRset statusRRset status

Insecure (4)
  • www.edu.tw/A
  • www.edu.tw/AAAA
  • www.edu.tw/NS
  • www.edu.tw/SOA
Secure (1)
  • edu.tw/SOA

DNSKEY/DS/NSEC statusDNSKEY/DS/NSEC status

Secure (15)
  • ./DNSKEY (alg 8, id 20326)
  • ./DNSKEY (alg 8, id 951)
  • NSEC3 proving non-existence of www.edu.tw/DS
  • edu.tw/DNSKEY (alg 8, id 25044)
  • edu.tw/DNSKEY (alg 8, id 2695)
  • edu.tw/DNSKEY (alg 8, id 51840)
  • edu.tw/DNSKEY (alg 8, id 54865)
  • edu.tw/DNSKEY (alg 8, id 55204)
  • edu.tw/DNSKEY (alg 8, id 56919)
  • edu.tw/DS (alg 8, id 2695)
  • edu.tw/DS (alg 8, id 54865)
  • edu.tw/DS (alg 8, id 55204)
  • tw/DNSKEY (alg 8, id 25986)
  • tw/DNSKEY (alg 8, id 51277)
  • tw/DS (alg 8, id 51277)

Delegation statusDelegation status

Insecure (1)
  • edu.tw to www.edu.tw
Secure (2)
  • . to tw
  • tw to edu.tw

NoticesNotices

Errors (5)
  • NSEC3 proving non-existence of www.edu.tw/DS: An iterations count of 0 must be used in NSEC3 records to alleviate computational burdens. See RFC 9276, Sec. 3.1.
  • NSEC3 proving non-existence of www.edu.tw/DS: An iterations count of 0 must be used in NSEC3 records to alleviate computational burdens. See RFC 9276, Sec. 3.1.
  • edu.tw/DNSKEY: No response was received from the server over UDP (tried 4 times). See RFC 1035, Sec. 4.2. (2001:45b1:0:5::24, UDP_-_EDNS0_512_D_KN)
  • tw zone: The server(s) were not responsive to queries over UDP. See RFC 1035, Sec. 4.2. (2001:cd8:400::195)
  • www.edu.tw/DS has errors; select the "Denial of existence" DNSSEC option to see them.
Warnings (15)
  • NSEC3 proving non-existence of www.edu.tw/DS: The salt value for an NSEC3 record should be empty. See RFC 9276, Sec. 3.1.
  • NSEC3 proving non-existence of www.edu.tw/DS: The salt value for an NSEC3 record should be empty. See RFC 9276, Sec. 3.1.
  • edu.tw/DNSKEY (alg 8, id 25044): No response was received until the UDP payload size was decreased, indicating that the server might be attempting to send a payload that exceeds the path maximum transmission unit (PMTU) size. See RFC 6891, Sec. 6.2.6. (2001:45b1:0:5::24, 2001:45b1:0:5::25, UDP_-_EDNS0_4096_D_KN)
  • edu.tw/DNSKEY (alg 8, id 2695): No response was received until the UDP payload size was decreased, indicating that the server might be attempting to send a payload that exceeds the path maximum transmission unit (PMTU) size. See RFC 6891, Sec. 6.2.6. (2001:45b1:0:5::24, 2001:45b1:0:5::25, UDP_-_EDNS0_4096_D_KN)
  • edu.tw/DNSKEY (alg 8, id 51840): No response was received until the UDP payload size was decreased, indicating that the server might be attempting to send a payload that exceeds the path maximum transmission unit (PMTU) size. See RFC 6891, Sec. 6.2.6. (2001:45b1:0:5::24, 2001:45b1:0:5::25, UDP_-_EDNS0_4096_D_KN)
  • edu.tw/DNSKEY (alg 8, id 54865): No response was received until the UDP payload size was decreased, indicating that the server might be attempting to send a payload that exceeds the path maximum transmission unit (PMTU) size. See RFC 6891, Sec. 6.2.6. (2001:45b1:0:5::24, 2001:45b1:0:5::25, UDP_-_EDNS0_4096_D_KN)
  • edu.tw/DNSKEY (alg 8, id 55204): No response was received until the UDP payload size was decreased, indicating that the server might be attempting to send a payload that exceeds the path maximum transmission unit (PMTU) size. See RFC 6891, Sec. 6.2.6. (2001:45b1:0:5::24, 2001:45b1:0:5::25, UDP_-_EDNS0_4096_D_KN)
  • edu.tw/DNSKEY (alg 8, id 56919): No response was received until the UDP payload size was decreased, indicating that the server might be attempting to send a payload that exceeds the path maximum transmission unit (PMTU) size. See RFC 6891, Sec. 6.2.6. (2001:45b1:0:5::24, 2001:45b1:0:5::25, UDP_-_EDNS0_4096_D_KN)
  • edu.tw/DS (alg 8, id 2695): No response was received from the server over UDP (tried 6 times) until the COOKIE EDNS option was removed (however, this server appeared to respond legitimately to other queries with the COOKIE EDNS option present). See RFC 6891, Sec. 6.1.2. (2001:45b1:0:5::25, UDP_-_EDNS0_4096_D_KN)
  • edu.tw/DS (alg 8, id 2695): No response was received from the server over UDP (tried 6 times) until the COOKIE EDNS option was removed (however, this server appeared to respond legitimately to other queries with the COOKIE EDNS option present). See RFC 6891, Sec. 6.1.2. (2001:45b1:0:5::25, UDP_-_EDNS0_4096_D_KN)
  • edu.tw/DS (alg 8, id 54865): No response was received from the server over UDP (tried 6 times) until the COOKIE EDNS option was removed (however, this server appeared to respond legitimately to other queries with the COOKIE EDNS option present). See RFC 6891, Sec. 6.1.2. (2001:45b1:0:5::25, UDP_-_EDNS0_4096_D_KN)
  • edu.tw/DS (alg 8, id 54865): No response was received from the server over UDP (tried 6 times) until the COOKIE EDNS option was removed (however, this server appeared to respond legitimately to other queries with the COOKIE EDNS option present). See RFC 6891, Sec. 6.1.2. (2001:45b1:0:5::25, UDP_-_EDNS0_4096_D_KN)
  • edu.tw/DS (alg 8, id 55204): No response was received from the server over UDP (tried 6 times) until the COOKIE EDNS option was removed (however, this server appeared to respond legitimately to other queries with the COOKIE EDNS option present). See RFC 6891, Sec. 6.1.2. (2001:45b1:0:5::25, UDP_-_EDNS0_4096_D_KN)
  • edu.tw/DS (alg 8, id 55204): No response was received from the server over UDP (tried 6 times) until the COOKIE EDNS option was removed (however, this server appeared to respond legitimately to other queries with the COOKIE EDNS option present). See RFC 6891, Sec. 6.1.2. (2001:45b1:0:5::25, UDP_-_EDNS0_4096_D_KN)
  • www.edu.tw/DS has warnings; select the "Denial of existence" DNSSEC option to see them.

DNSKEY legend

Full legend
SEP bit setSEP bit set
Revoke bit setRevoke bit set
Trust anchorTrust anchor
Download: png | svg
Warning JavaScript is required to make the graph below interactive.
DNSSEC authentication graph