View on GitHub

DNSViz: A DNS visualization tool

www.edu.tw

DNSSEC options (hide)
  1. |?|
  2. |?|
  3. |?|
  4. |?|
  5. |?|
  6. |?|
  7. |?|
  8. |?|
  9. |?|
  10. |?|
Notices
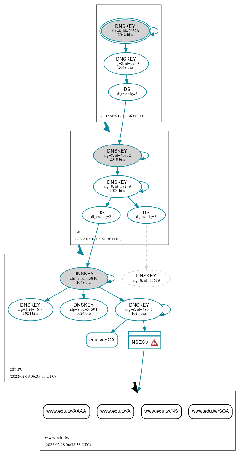
DNSSEC Authentication Chain

RRset statusRRset status

Insecure (4)
  • www.edu.tw/A
  • www.edu.tw/AAAA
  • www.edu.tw/NS
  • www.edu.tw/SOA
Secure (1)
  • edu.tw/SOA

DNSKEY/DS/NSEC statusDNSKEY/DS/NSEC status

Secure (12)
  • ./DNSKEY (alg 8, id 20326)
  • ./DNSKEY (alg 8, id 9799)
  • NSEC3 proving non-existence of www.edu.tw/DS
  • edu.tw/DNSKEY (alg 8, id 13840)
  • edu.tw/DNSKEY (alg 8, id 4644)
  • edu.tw/DNSKEY (alg 8, id 48045)
  • edu.tw/DNSKEY (alg 8, id 51594)
  • edu.tw/DS (alg 8, id 13840)
  • edu.tw/DS (alg 8, id 33619)
  • tw/DNSKEY (alg 8, id 40792)
  • tw/DNSKEY (alg 8, id 57249)
  • tw/DS (alg 8, id 40792)
Non_existent (1)
  • edu.tw/DNSKEY (alg 8, id 33619)

Delegation statusDelegation status

Insecure (1)
  • edu.tw to www.edu.tw
Secure (2)
  • . to tw
  • tw to edu.tw

NoticesNotices

Errors (3)
  • NSEC3 proving non-existence of www.edu.tw/DS: An iterations count of 0 must be used in NSEC3 records to alleviate computational burdens. See RFC 9276, Sec. 3.1.
  • NSEC3 proving non-existence of www.edu.tw/DS: An iterations count of 0 must be used in NSEC3 records to alleviate computational burdens. See RFC 9276, Sec. 3.1.
  • www.edu.tw/DS has errors; select the "Denial of existence" DNSSEC option to see them.
Warnings (3)
  • NSEC3 proving non-existence of www.edu.tw/DS: The salt value for an NSEC3 record should be empty. See RFC 9276, Sec. 3.1.
  • NSEC3 proving non-existence of www.edu.tw/DS: The salt value for an NSEC3 record should be empty. See RFC 9276, Sec. 3.1.
  • www.edu.tw/DS has warnings; select the "Denial of existence" DNSSEC option to see them.

DNSKEY legend

Full legend
SEP bit setSEP bit set
Revoke bit setRevoke bit set
Trust anchorTrust anchor
Download: png | svg
Warning JavaScript is required to make the graph below interactive.
DNSSEC authentication graph