View on GitHub

DNSViz: A DNS visualization tool

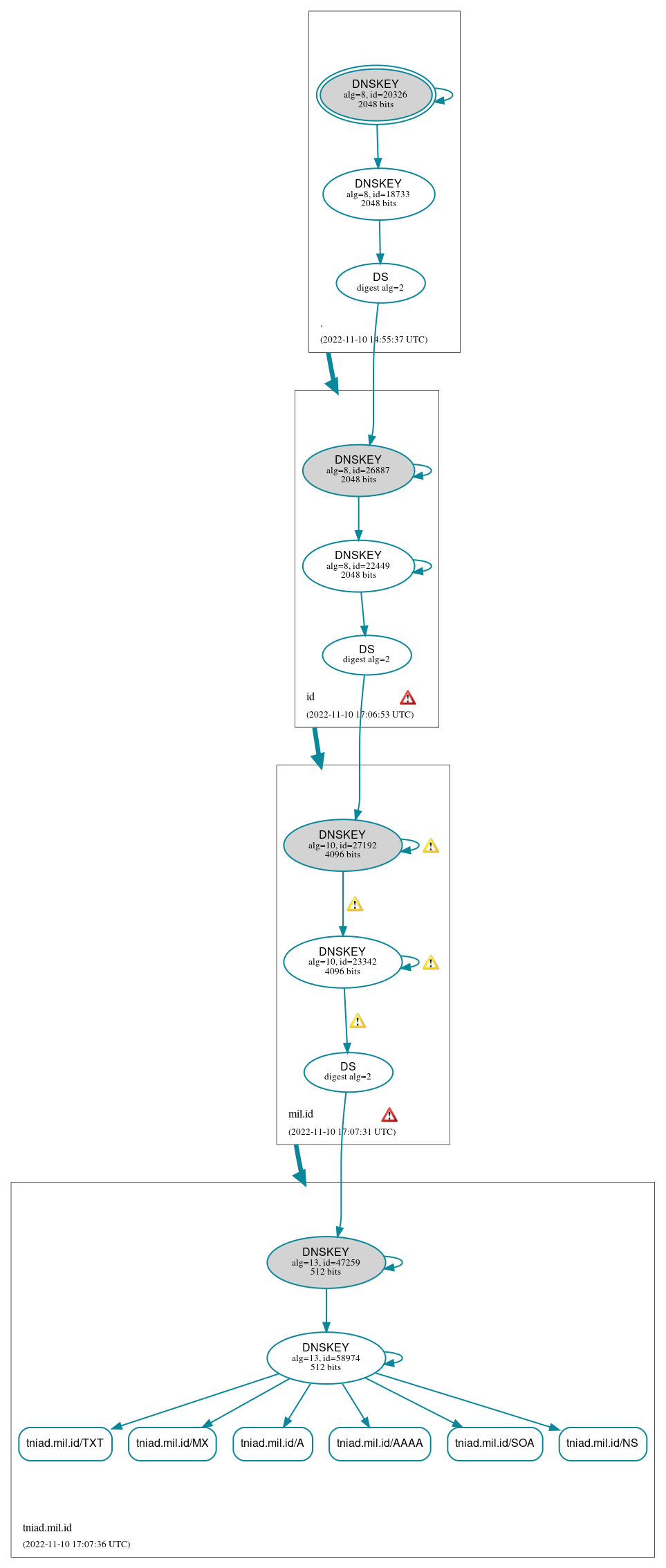
tniad.mil.id

DNSSEC options (hide)
  1. |?|
  2. |?|
  3. |?|
  4. |?|
  5. |?|
  6. |?|
  7. |?|
  8. |?|
  9. |?|
  10. |?|
Notices
DNSSEC Authentication Chain

RRset statusRRset status

Secure (6)
  • tniad.mil.id/A
  • tniad.mil.id/AAAA
  • tniad.mil.id/MX
  • tniad.mil.id/NS
  • tniad.mil.id/SOA
  • tniad.mil.id/TXT

DNSKEY/DS/NSEC statusDNSKEY/DS/NSEC status

Secure (11)
  • ./DNSKEY (alg 8, id 18733)
  • ./DNSKEY (alg 8, id 20326)
  • id/DNSKEY (alg 8, id 22449)
  • id/DNSKEY (alg 8, id 26887)
  • id/DS (alg 8, id 26887)
  • mil.id/DNSKEY (alg 10, id 23342)
  • mil.id/DNSKEY (alg 10, id 27192)
  • mil.id/DS (alg 10, id 27192)
  • tniad.mil.id/DNSKEY (alg 13, id 47259)
  • tniad.mil.id/DNSKEY (alg 13, id 58974)
  • tniad.mil.id/DS (alg 13, id 47259)

Delegation statusDelegation status

Secure (3)
  • . to id
  • id to mil.id
  • mil.id to tniad.mil.id

NoticesNotices

Errors (2)
  • id zone: The server(s) were not responsive to queries over UDP. See RFC 1035, Sec. 4.2. (2402:ee80:c::c)
  • mil.id zone: The server(s) were not responsive to queries over UDP. See RFC 1035, Sec. 4.2. (2402:ee80:c::c)
Warnings (6)
  • RRSIG mil.id/DNSKEY alg 10, id 23342: DNSSEC implementers are recommended against implementing signing with DNSSEC algorithm 10 (RSASHA512). See RFC 8624, Sec. 3.1.
  • RRSIG mil.id/DNSKEY alg 10, id 23342: DNSSEC implementers are recommended against implementing signing with DNSSEC algorithm 10 (RSASHA512). See RFC 8624, Sec. 3.1.
  • RRSIG mil.id/DNSKEY alg 10, id 27192: DNSSEC implementers are recommended against implementing signing with DNSSEC algorithm 10 (RSASHA512). See RFC 8624, Sec. 3.1.
  • RRSIG mil.id/DNSKEY alg 10, id 27192: DNSSEC implementers are recommended against implementing signing with DNSSEC algorithm 10 (RSASHA512). See RFC 8624, Sec. 3.1.
  • RRSIG tniad.mil.id/DS alg 10, id 23342: DNSSEC implementers are recommended against implementing signing with DNSSEC algorithm 10 (RSASHA512). See RFC 8624, Sec. 3.1.
  • tniad.mil.id/DS has warnings; select the "Denial of existence" DNSSEC option to see them.

DNSKEY legend

Full legend
SEP bit setSEP bit set
Revoke bit setRevoke bit set
Trust anchorTrust anchor
Download: png | svg
Warning JavaScript is required to make the graph below interactive.
DNSSEC authentication graph