View on GitHub

DNSViz: A DNS visualization tool

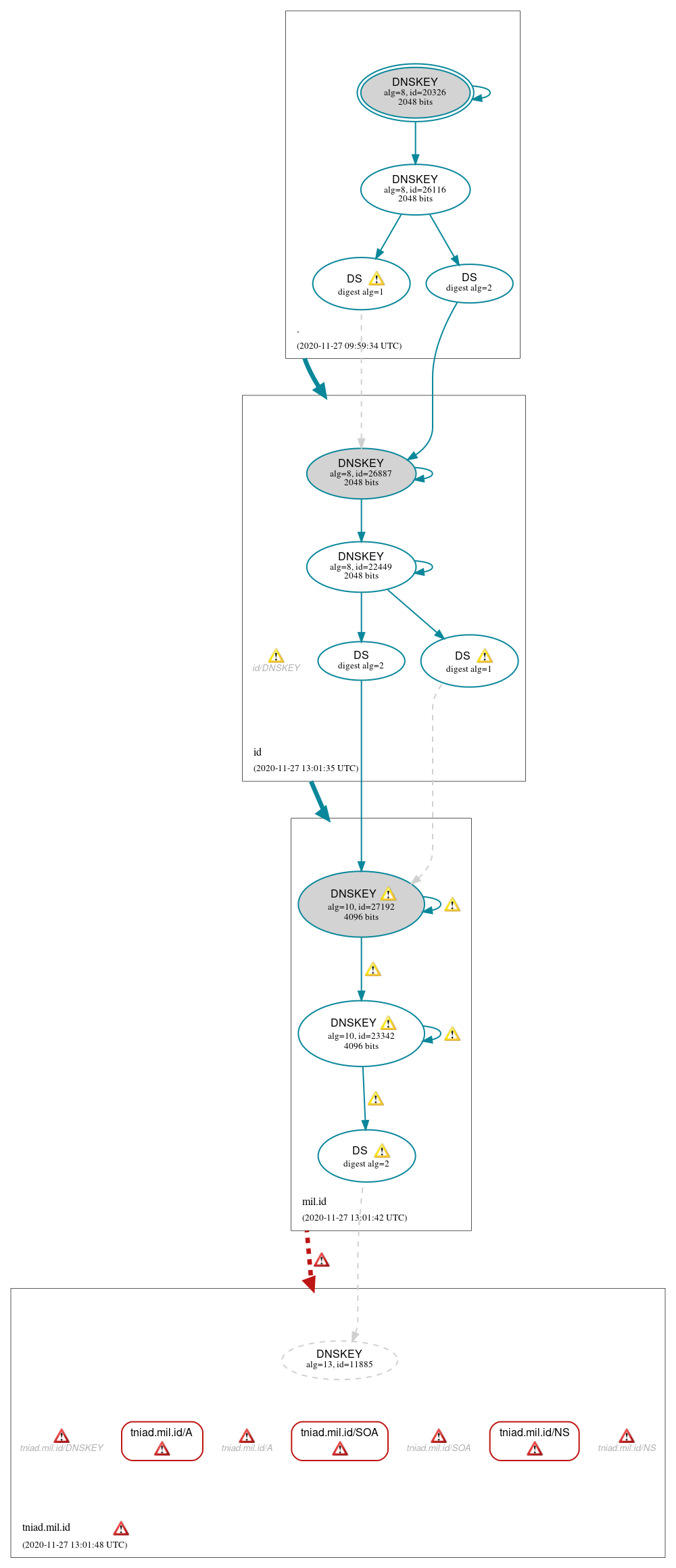
tniad.mil.id

DNSSEC options (hide)
  1. |?|
  2. |?|
  3. |?|
  4. |?|
  5. |?|
  6. |?|
  7. |?|
  8. |?|
  9. |?|
  10. |?|
Notices
DNSSEC Authentication Chain

RRset statusRRset status

Bogus (3)
  • tniad.mil.id/A
  • tniad.mil.id/NS
  • tniad.mil.id/SOA

DNSKEY/DS/NSEC statusDNSKEY/DS/NSEC status

Secure (11)
  • ./DNSKEY (alg 8, id 20326)
  • ./DNSKEY (alg 8, id 26116)
  • id/DNSKEY (alg 8, id 22449)
  • id/DNSKEY (alg 8, id 26887)
  • id/DS (alg 8, id 26887)
  • id/DS (alg 8, id 26887)
  • mil.id/DNSKEY (alg 10, id 23342)
  • mil.id/DNSKEY (alg 10, id 27192)
  • mil.id/DS (alg 10, id 27192)
  • mil.id/DS (alg 10, id 27192)
  • tniad.mil.id/DS (alg 13, id 11885)
Non_existent (1)
  • tniad.mil.id/DNSKEY (alg 13, id 11885)

Delegation statusDelegation status

Bogus (1)
  • mil.id to tniad.mil.id
Secure (2)
  • . to id
  • id to mil.id

NoticesNotices

Errors (18)
  • mil.id to tniad.mil.id: No valid RRSIGs made by a key corresponding to a DS RR were found covering the DNSKEY RRset, resulting in no secure entry point (SEP) into the zone. See RFC 4035, Sec. 2.2, RFC 6840, Sec. 5.11. (103.89.124.243, UDP_-_EDNS0_4096_D_K, UDP_-_EDNS0_512_D_K)
  • mil.id to tniad.mil.id: The DS RRset for the zone included algorithm 13 (ECDSAP256SHA256), but no DS RR matched a DNSKEY with algorithm 13 that signs the zone's DNSKEY RRset. See RFC 4035, Sec. 2.2, RFC 6840, Sec. 5.11. (103.89.124.243, UDP_-_EDNS0_4096_D_K, UDP_-_EDNS0_512_D_K)
  • tniad.mil.id zone: The server(s) responded over TCP with a malformed response or with an invalid RCODE. See RFC 1035, Sec. 4.1.1. (103.89.124.244)
  • tniad.mil.id zone: The server(s) responded over UDP with a malformed response or with an invalid RCODE. See RFC 1035, Sec. 4.1.1. (103.89.124.244)
  • tniad.mil.id/A: No RRSIG covering the RRset was returned in the response. See RFC 4035, Sec. 3.1.1. (103.89.124.243, UDP_-_EDNS0_4096_D_K)
  • tniad.mil.id/A: The response had an invalid RCODE (REFUSED). See RFC 1035, Sec. 4.1.1. (103.89.124.244, UDP_-_EDNS0_4096_D_K)
  • tniad.mil.id/DNSKEY: The response had an invalid RCODE (REFUSED). See RFC 1035, Sec. 4.1.1. (103.89.124.244, UDP_-_EDNS0_4096_D_K, UDP_-_EDNS0_512_D_K)
  • tniad.mil.id/NS: No RRSIG covering the RRset was returned in the response. See RFC 4035, Sec. 3.1.1. (103.89.124.243, UDP_-_EDNS0_4096_D_K)
  • tniad.mil.id/NS: The response had an invalid RCODE (REFUSED). See RFC 1035, Sec. 4.1.1. (103.89.124.244, UDP_-_EDNS0_4096_D_K)
  • tniad.mil.id/SOA: No RRSIG covering the RRset was returned in the response. See RFC 4035, Sec. 3.1.1. (103.89.124.243, TCP_-_EDNS0_4096_D, UDP_-_EDNS0_4096_D_K, UDP_-_EDNS0_4096_D_K_0x20)
  • tniad.mil.id/SOA: The response had an invalid RCODE (REFUSED). See RFC 1035, Sec. 4.1.1. (103.89.124.244, TCP_-_EDNS0_4096_D)
  • tniad.mil.id/SOA: The response had an invalid RCODE (REFUSED). See RFC 1035, Sec. 4.1.1. (103.89.124.244, UDP_-_EDNS0_4096_D_K, UDP_-_EDNS0_4096_D_K_0x20)
  • tniad.mil.id/MX has errors; select the "Denial of existence" DNSSEC option to see them.
  • tniad.mil.id/CNAME has errors; select the "Denial of existence" DNSSEC option to see them.
  • tniad.mil.id/TXT has errors; select the "Denial of existence" DNSSEC option to see them.
  • kfrz35xply.tniad.mil.id/A has errors; select the "Denial of existence" DNSSEC option to see them.
  • tniad.mil.id/AAAA has errors; select the "Denial of existence" DNSSEC option to see them.
  • tniad.mil.id/DNSKEY has errors; select the "Denial of existence" DNSSEC option to see them.
Warnings (19)
  • RRSIG mil.id/DNSKEY alg 10, id 23342: DNSSEC implementers are recommended against implementing signing with DNSSEC algorithm 10 (RSASHA512). See RFC 8624, Sec. 3.1.
  • RRSIG mil.id/DNSKEY alg 10, id 23342: DNSSEC implementers are recommended against implementing signing with DNSSEC algorithm 10 (RSASHA512). See RFC 8624, Sec. 3.1.
  • RRSIG mil.id/DNSKEY alg 10, id 27192: DNSSEC implementers are recommended against implementing signing with DNSSEC algorithm 10 (RSASHA512). See RFC 8624, Sec. 3.1.
  • RRSIG mil.id/DNSKEY alg 10, id 27192: DNSSEC implementers are recommended against implementing signing with DNSSEC algorithm 10 (RSASHA512). See RFC 8624, Sec. 3.1.
  • RRSIG tniad.mil.id/DS alg 10, id 23342: DNSSEC implementers are recommended against implementing signing with DNSSEC algorithm 10 (RSASHA512). See RFC 8624, Sec. 3.1.
  • id/DNSKEY: The server appears to support DNS cookies but did not return a COOKIE option. See RFC 7873, Sec. 5.2.3. (45.126.57.57, UDP_-_EDNS0_512_D_K)
  • id/DS (alg 8, id 26887): DNSSEC implementers are prohibited from implementing signing with DS algorithm 1 (SHA-1). See RFC 8624, Sec. 3.2.
  • id/DS (alg 8, id 26887): DNSSEC implementers are prohibited from implementing signing with DS algorithm 1 (SHA-1). See RFC 8624, Sec. 3.2.
  • id/DS (alg 8, id 26887): DS records with digest type 1 (SHA-1) are ignored when DS records with digest type 2 (SHA-256) exist in the same RRset. See RFC 4509, Sec. 3.
  • id/DS (alg 8, id 26887): DS records with digest type 1 (SHA-1) are ignored when DS records with digest type 2 (SHA-256) exist in the same RRset. See RFC 4509, Sec. 3.
  • mil.id/DNSKEY (alg 10, id 23342): The server appears to support DNS cookies but did not return a COOKIE option. See RFC 7873, Sec. 5.2.3. (45.126.57.57, UDP_-_EDNS0_4096_D_K)
  • mil.id/DNSKEY (alg 10, id 27192): The server appears to support DNS cookies but did not return a COOKIE option. See RFC 7873, Sec. 5.2.3. (45.126.57.57, UDP_-_EDNS0_4096_D_K)
  • mil.id/DS (alg 10, id 27192): DNSSEC implementers are prohibited from implementing signing with DS algorithm 1 (SHA-1). See RFC 8624, Sec. 3.2.
  • mil.id/DS (alg 10, id 27192): DNSSEC implementers are prohibited from implementing signing with DS algorithm 1 (SHA-1). See RFC 8624, Sec. 3.2.
  • mil.id/DS (alg 10, id 27192): DS records with digest type 1 (SHA-1) are ignored when DS records with digest type 2 (SHA-256) exist in the same RRset. See RFC 4509, Sec. 3.
  • mil.id/DS (alg 10, id 27192): DS records with digest type 1 (SHA-1) are ignored when DS records with digest type 2 (SHA-256) exist in the same RRset. See RFC 4509, Sec. 3.
  • tniad.mil.id/DS (alg 13, id 11885): The server appears to support DNS cookies but did not return a COOKIE option. See RFC 7873, Sec. 5.2.3. (45.126.57.57, UDP_-_EDNS0_4096_D_K)
  • tniad.mil.id/DS (alg 13, id 11885): The server appears to support DNS cookies but did not return a COOKIE option. See RFC 7873, Sec. 5.2.3. (45.126.57.57, UDP_-_EDNS0_4096_D_K)
  • tniad.mil.id/DS has warnings; select the "Denial of existence" DNSSEC option to see them.

DNSKEY legend

Full legend
SEP bit setSEP bit set
Revoke bit setRevoke bit set
Trust anchorTrust anchor
Download: png | svg
Warning JavaScript is required to make the graph below interactive.
DNSSEC authentication graph