View on GitHub

DNSViz: A DNS visualization tool

pmeerw.at

DNSSEC options (hide)
  1. |?|
  2. |?|
  3. |?|
  4. |?|
  5. |?|
  6. |?|
  7. |?|
  8. |?|
  9. |?|
  10. |?|
Notices
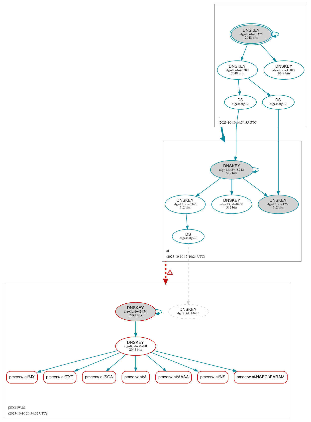
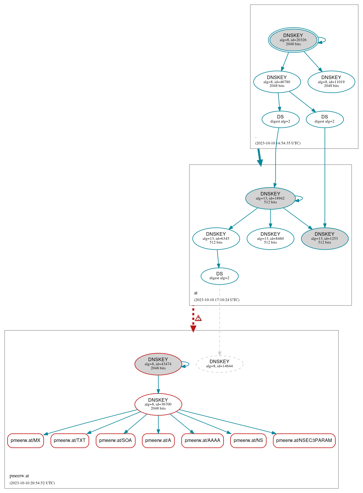
DNSSEC Authentication Chain

RRset statusRRset status

Bogus (7)
  • pmeerw.at/A
  • pmeerw.at/AAAA
  • pmeerw.at/MX
  • pmeerw.at/NS
  • pmeerw.at/NSEC3PARAM
  • pmeerw.at/SOA
  • pmeerw.at/TXT

DNSKEY/DS/NSEC statusDNSKEY/DS/NSEC status

Bogus (2)
  • pmeerw.at/DNSKEY (alg 8, id 36700)
  • pmeerw.at/DNSKEY (alg 8, id 43474)
Secure (10)
  • ./DNSKEY (alg 8, id 11019)
  • ./DNSKEY (alg 8, id 20326)
  • ./DNSKEY (alg 8, id 46780)
  • at/DNSKEY (alg 13, id 1253)
  • at/DNSKEY (alg 13, id 18942)
  • at/DNSKEY (alg 13, id 6345)
  • at/DNSKEY (alg 13, id 8460)
  • at/DS (alg 13, id 1253)
  • at/DS (alg 13, id 18942)
  • pmeerw.at/DS (alg 8, id 14644)
Non_existent (1)
  • pmeerw.at/DNSKEY (alg 8, id 14644)

Delegation statusDelegation status

Bogus (1)
  • at to pmeerw.at
Secure (1)
  • . to at

NoticesNotices

Errors (2)
  • at to pmeerw.at: No valid RRSIGs made by a key corresponding to a DS RR were found covering the DNSKEY RRset, resulting in no secure entry point (SEP) into the zone. See RFC 4035, Sec. 2.2, RFC 6840, Sec. 5.11. (69.65.50.223, 84.19.176.117, 84.19.177.117, 2001:1850:1:5:800::6b, 2001:1b60:2:23:1033:103:0:1, UDP_-_EDNS0_4096_D_KN)
  • at to pmeerw.at: The DS RRset for the zone included algorithm 8 (RSASHA256), but no DS RR matched a DNSKEY with algorithm 8 that signs the zone's DNSKEY RRset. See RFC 4035, Sec. 2.2, RFC 6840, Sec. 5.11. (69.65.50.223, 84.19.176.117, 84.19.177.117, 2001:1850:1:5:800::6b, 2001:1b60:2:23:1033:103:0:1, UDP_-_EDNS0_4096_D_KN)

DNSKEY legend

Full legend
SEP bit setSEP bit set
Revoke bit setRevoke bit set
Trust anchorTrust anchor
Download: png | svg
Warning JavaScript is required to make the graph below interactive.
DNSSEC authentication graph