View on GitHub

DNSViz: A DNS visualization tool

pmeerw.at

« Previous analysis | Next analysis »
DNSSEC options (hide)
  1. |?|
  2. |?|
  3. |?|
  4. |?|
  5. |?|
  6. |?|
  7. |?|
  8. |?|
  9. |?|
  10. |?|
Notices
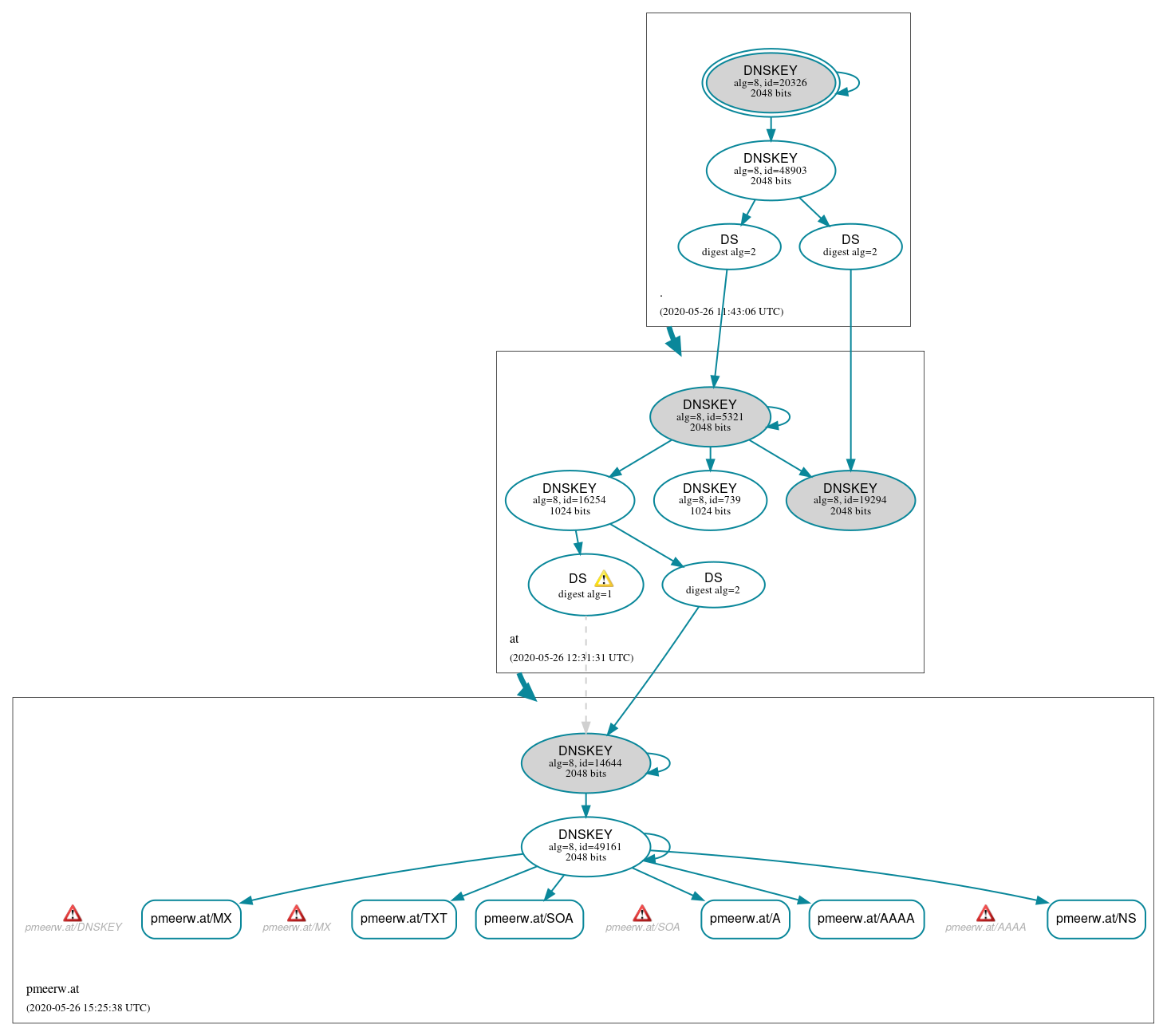
DNSSEC Authentication Chain

RRset statusRRset status

Secure (6)
  • pmeerw.at/A
  • pmeerw.at/AAAA
  • pmeerw.at/MX
  • pmeerw.at/NS
  • pmeerw.at/SOA
  • pmeerw.at/TXT

DNSKEY/DS/NSEC statusDNSKEY/DS/NSEC status

Secure (12)
  • ./DNSKEY (alg 8, id 20326)
  • ./DNSKEY (alg 8, id 48903)
  • at/DNSKEY (alg 8, id 16254)
  • at/DNSKEY (alg 8, id 19294)
  • at/DNSKEY (alg 8, id 5321)
  • at/DNSKEY (alg 8, id 739)
  • at/DS (alg 8, id 19294)
  • at/DS (alg 8, id 5321)
  • pmeerw.at/DNSKEY (alg 8, id 14644)
  • pmeerw.at/DNSKEY (alg 8, id 49161)
  • pmeerw.at/DS (alg 8, id 14644)
  • pmeerw.at/DS (alg 8, id 14644)

Delegation statusDelegation status

Secure (2)
  • . to at
  • at to pmeerw.at

NoticesNotices

Errors (7)
  • pmeerw.at/AAAA: No response was received from the server over UDP (tried 12 times). See RFC 1035, Sec. 4.2. (2001:1b60:2:23:1033:103:0:1, UDP_-_NOEDNS_)
  • pmeerw.at/DNSKEY: No response was received from the server over UDP (tried 4 times). See RFC 1035, Sec. 4.2. (2001:1b60:2:23:1033:103:0:1, UDP_-_EDNS0_512_D_K)
  • pmeerw.at/MX: No response was received from the server over UDP (tried 12 times). See RFC 1035, Sec. 4.2. (2001:1b60:2:23:1033:103:0:1, UDP_-_NOEDNS_)
  • pmeerw.at/MX: No response was received from the server over UDP (tried 4 times). See RFC 1035, Sec. 4.2. (2001:1b60:2:23:1033:103:0:1, UDP_-_EDNS0_512_D_K)
  • pmeerw.at/SOA: No response was received from the server over UDP (tried 12 times). See RFC 1035, Sec. 4.2. (2001:1b60:2:23:1033:103:0:1, UDP_-_NOEDNS__0x20)
  • k8pif76huw.pmeerw.at/A has errors; select the "Denial of existence" DNSSEC option to see them.
  • pmeerw.at/DNSKEY has errors; select the "Denial of existence" DNSSEC option to see them.
Warnings (4)
  • pmeerw.at/DS (alg 8, id 14644): DNSSEC implementers are prohibited from implementing signing with DS algorithm 1 (SHA-1). See RFC 8624, Sec. 3.2.
  • pmeerw.at/DS (alg 8, id 14644): DNSSEC implementers are prohibited from implementing signing with DS algorithm 1 (SHA-1). See RFC 8624, Sec. 3.2.
  • pmeerw.at/DS (alg 8, id 14644): DS records with digest type 1 (SHA-1) are ignored when DS records with digest type 2 (SHA-256) exist in the same RRset. See RFC 4509, Sec. 3.
  • pmeerw.at/DS (alg 8, id 14644): DS records with digest type 1 (SHA-1) are ignored when DS records with digest type 2 (SHA-256) exist in the same RRset. See RFC 4509, Sec. 3.

DNSKEY legend

Full legend
SEP bit setSEP bit set
Revoke bit setRevoke bit set
Trust anchorTrust anchor
Download: png | svg
Warning JavaScript is required to make the graph below interactive.
DNSSEC authentication graph