View on GitHub

DNSViz: A DNS visualization tool

patryk.one.pl

« Previous analysis | Next analysis »
DNSSEC options (hide)
  1. |?|
  2. |?|
  3. |?|
  4. |?|
  5. |?|
  6. |?|
  7. |?|
  8. |?|
  9. |?|
  10. |?|
Notices
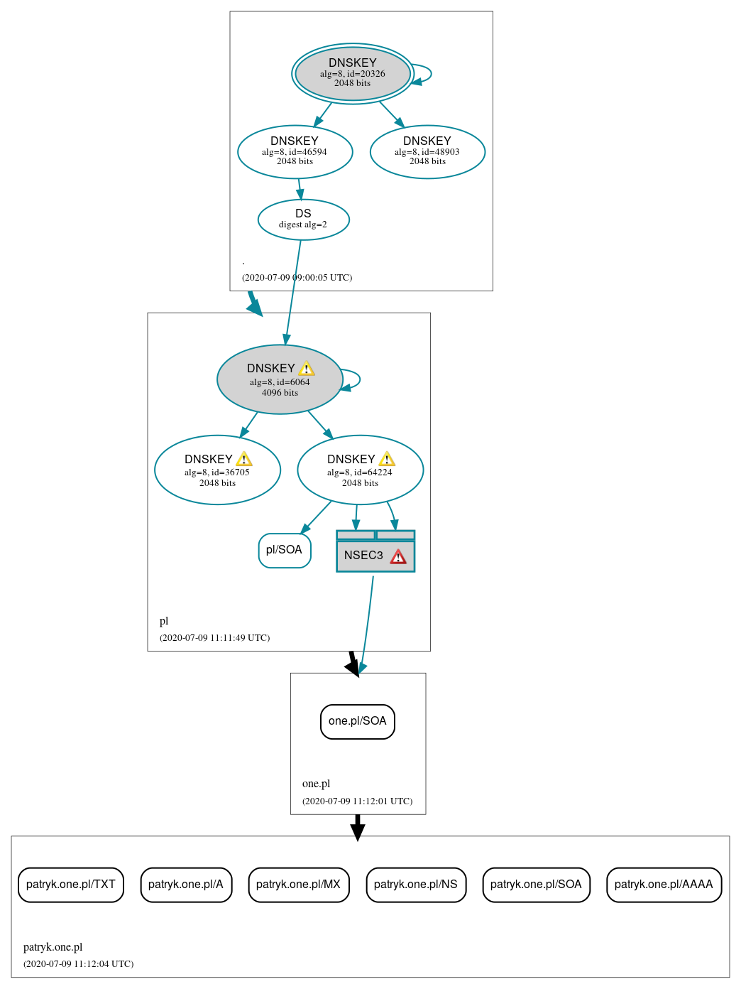
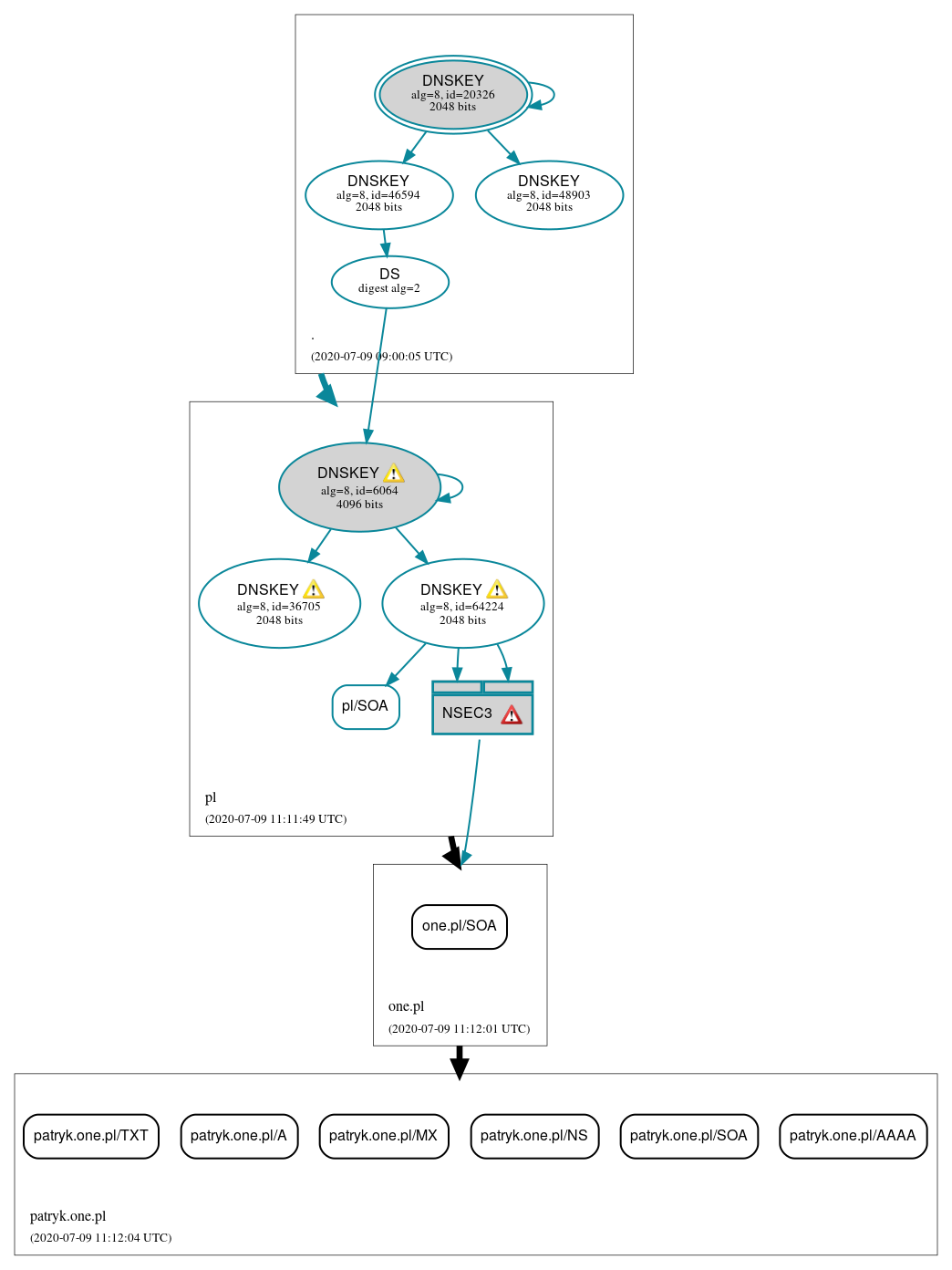
DNSSEC Authentication Chain

RRset statusRRset status

Insecure (7)
  • one.pl/SOA
  • patryk.one.pl/A
  • patryk.one.pl/AAAA
  • patryk.one.pl/MX
  • patryk.one.pl/NS
  • patryk.one.pl/SOA
  • patryk.one.pl/TXT
Secure (1)
  • pl/SOA

DNSKEY/DS/NSEC statusDNSKEY/DS/NSEC status

Secure (8)
  • ./DNSKEY (alg 8, id 20326)
  • ./DNSKEY (alg 8, id 46594)
  • ./DNSKEY (alg 8, id 48903)
  • NSEC3 proving non-existence of one.pl/DS
  • pl/DNSKEY (alg 8, id 36705)
  • pl/DNSKEY (alg 8, id 6064)
  • pl/DNSKEY (alg 8, id 64224)
  • pl/DS (alg 8, id 6064)

Delegation statusDelegation status

Insecure (2)
  • one.pl to patryk.one.pl
  • pl to one.pl
Secure (1)
  • . to pl

NoticesNotices

Errors (2)
  • NSEC3 proving non-existence of one.pl/DS: An iterations count of 0 must be used in NSEC3 records to alleviate computational burdens. See RFC 9276, Sec. 3.1.
  • NSEC3 proving non-existence of one.pl/DS: An iterations count of 0 must be used in NSEC3 records to alleviate computational burdens. See RFC 9276, Sec. 3.1.
Warnings (5)
  • NSEC3 proving non-existence of one.pl/DS: The salt value for an NSEC3 record should be empty. See RFC 9276, Sec. 3.1.
  • NSEC3 proving non-existence of one.pl/DS: The salt value for an NSEC3 record should be empty. See RFC 9276, Sec. 3.1.
  • pl/DNSKEY (alg 8, id 36705): No response was received until the UDP payload size was decreased, indicating that the server might be attempting to send a payload that exceeds the path maximum transmission unit (PMTU) size. See RFC 6891, Sec. 6.2.6. (2001:6d8:1001:1::252, UDP_-_EDNS0_4096_D_K)
  • pl/DNSKEY (alg 8, id 6064): No response was received until the UDP payload size was decreased, indicating that the server might be attempting to send a payload that exceeds the path maximum transmission unit (PMTU) size. See RFC 6891, Sec. 6.2.6. (2001:6d8:1001:1::252, UDP_-_EDNS0_4096_D_K)
  • pl/DNSKEY (alg 8, id 64224): No response was received until the UDP payload size was decreased, indicating that the server might be attempting to send a payload that exceeds the path maximum transmission unit (PMTU) size. See RFC 6891, Sec. 6.2.6. (2001:6d8:1001:1::252, UDP_-_EDNS0_4096_D_K)

DNSKEY legend

Full legend
SEP bit setSEP bit set
Revoke bit setRevoke bit set
Trust anchorTrust anchor
Download: png | svg
Warning JavaScript is required to make the graph below interactive.
DNSSEC authentication graph