View on GitHub

DNSViz: A DNS visualization tool

patryk.one.pl

DNSSEC options (hide)
  1. |?|
  2. |?|
  3. |?|
  4. |?|
  5. |?|
  6. |?|
  7. |?|
  8. |?|
  9. |?|
  10. |?|
Notices
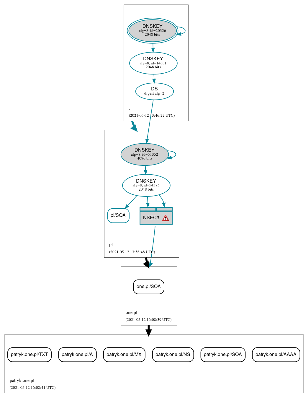
DNSSEC Authentication Chain

RRset statusRRset status

Insecure (7)
  • one.pl/SOA
  • patryk.one.pl/A
  • patryk.one.pl/AAAA
  • patryk.one.pl/MX
  • patryk.one.pl/NS
  • patryk.one.pl/SOA
  • patryk.one.pl/TXT
Secure (1)
  • pl/SOA

DNSKEY/DS/NSEC statusDNSKEY/DS/NSEC status

Secure (6)
  • ./DNSKEY (alg 8, id 14631)
  • ./DNSKEY (alg 8, id 20326)
  • NSEC3 proving non-existence of one.pl/DS
  • pl/DNSKEY (alg 8, id 51352)
  • pl/DNSKEY (alg 8, id 54375)
  • pl/DS (alg 8, id 51352)

Delegation statusDelegation status

Insecure (2)
  • one.pl to patryk.one.pl
  • pl to one.pl
Secure (1)
  • . to pl

NoticesNotices

Errors (2)
  • NSEC3 proving non-existence of one.pl/DS: An iterations count of 0 must be used in NSEC3 records to alleviate computational burdens. See RFC 9276, Sec. 3.1.
  • NSEC3 proving non-existence of one.pl/DS: An iterations count of 0 must be used in NSEC3 records to alleviate computational burdens. See RFC 9276, Sec. 3.1.
Warnings (2)
  • NSEC3 proving non-existence of one.pl/DS: The salt value for an NSEC3 record should be empty. See RFC 9276, Sec. 3.1.
  • NSEC3 proving non-existence of one.pl/DS: The salt value for an NSEC3 record should be empty. See RFC 9276, Sec. 3.1.

DNSKEY legend

Full legend
SEP bit setSEP bit set
Revoke bit setRevoke bit set
Trust anchorTrust anchor
Download: png | svg
Warning JavaScript is required to make the graph below interactive.
DNSSEC authentication graph