View on GitHub

DNSViz: A DNS visualization tool

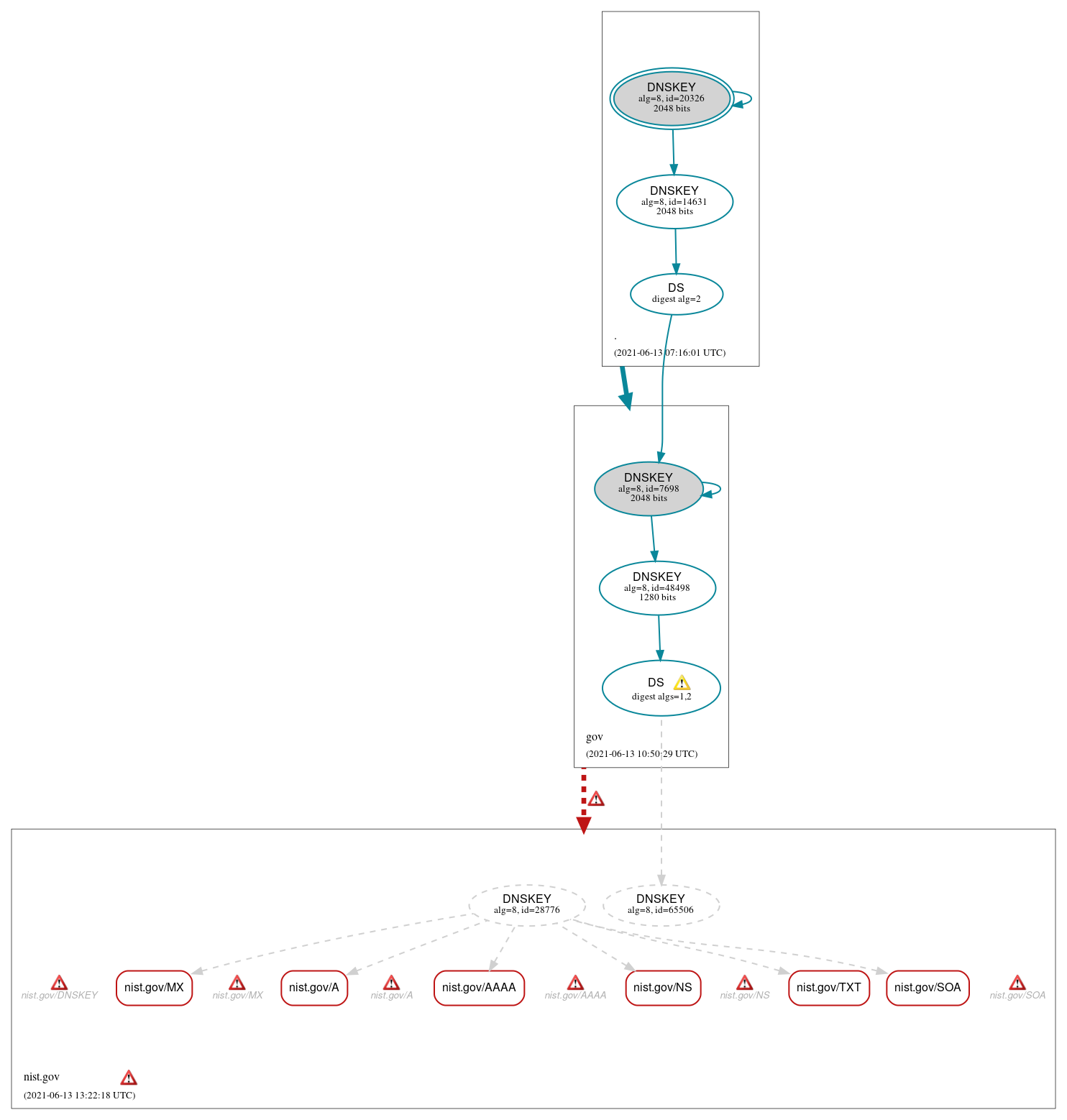
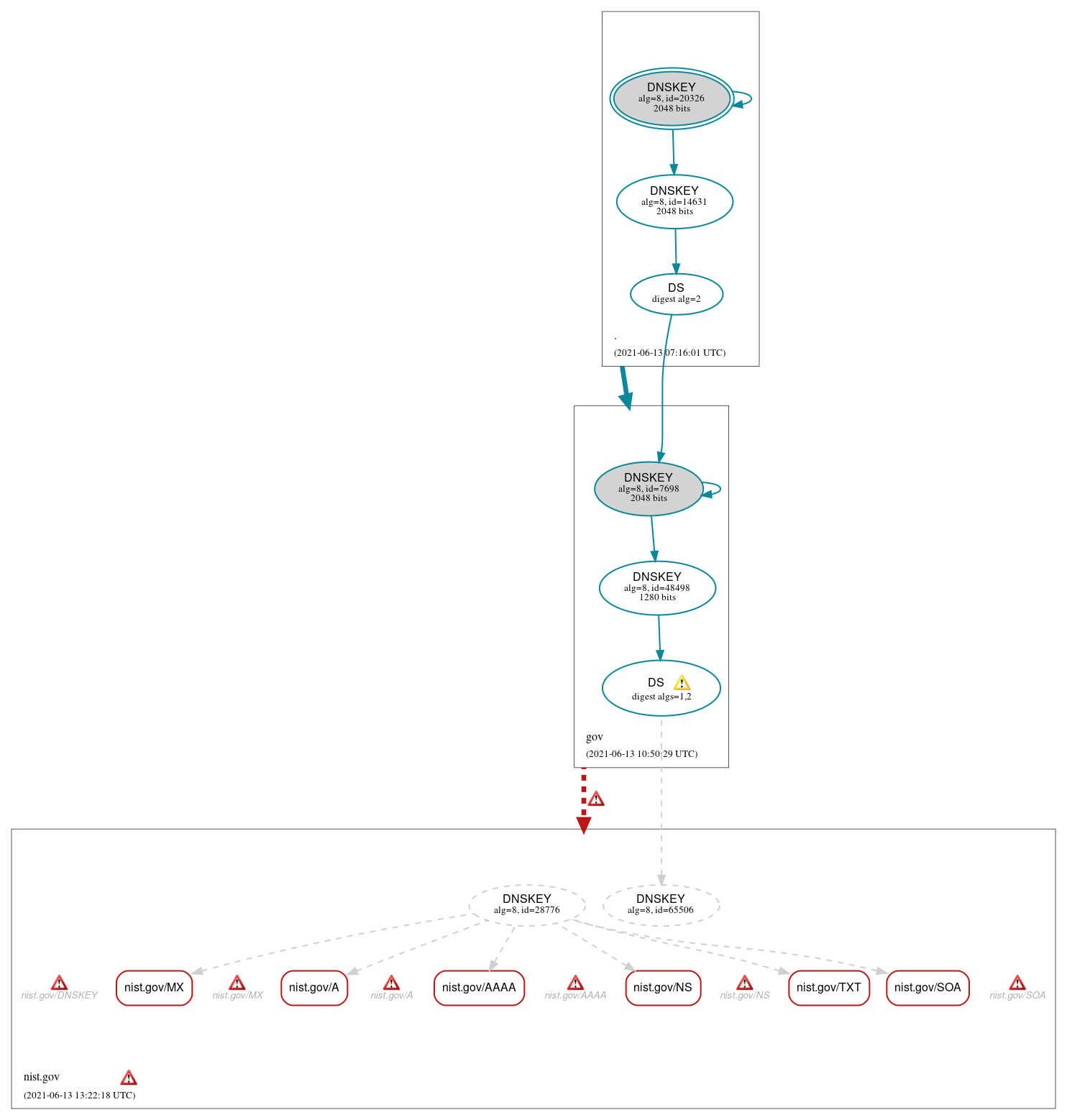
nist.gov

DNSSEC options (hide)
  1. |?|
  2. |?|
  3. |?|
  4. |?|
  5. |?|
  6. |?|
  7. |?|
  8. |?|
  9. |?|
  10. |?|
Notices
DNSSEC Authentication Chain

RRset statusRRset status

Bogus (6)
  • nist.gov/A
  • nist.gov/AAAA
  • nist.gov/MX
  • nist.gov/NS
  • nist.gov/SOA
  • nist.gov/TXT

DNSKEY/DS/NSEC statusDNSKEY/DS/NSEC status

Secure (6)
  • ./DNSKEY (alg 8, id 14631)
  • ./DNSKEY (alg 8, id 20326)
  • gov/DNSKEY (alg 8, id 48498)
  • gov/DNSKEY (alg 8, id 7698)
  • gov/DS (alg 8, id 7698)
  • nist.gov/DS (alg 8, id 65506)
Non_existent (2)
  • nist.gov/DNSKEY (alg 8, id 28776)
  • nist.gov/DNSKEY (alg 8, id 65506)

Delegation statusDelegation status

Bogus (1)
  • gov to nist.gov
Secure (1)
  • . to gov

NoticesNotices

Errors (16)
  • gov to nist.gov: No valid RRSIGs made by a key corresponding to a DS RR were found covering the DNSKEY RRset, resulting in no secure entry point (SEP) into the zone. See RFC 4035, Sec. 2.2, RFC 6840, Sec. 5.11.
  • nist.gov zone: The server(s) were not responsive to queries over TCP. See RFC 1035, Sec. 4.2. (129.6.13.3, 132.163.4.10, 132.163.4.11, 2610:20:6b01:4::10, 2610:20:6b01:4::11)
  • nist.gov zone: The server(s) were not responsive to queries over UDP. See RFC 1035, Sec. 4.2. (129.6.13.4, 2610:20:6005:13::3, 2610:20:6005:13::4)
  • nist.gov/A: No response was received from the server over UDP (tried 12 times). See RFC 1035, Sec. 4.2. (129.6.13.3, 129.6.13.4, 2610:20:6005:13::3, 2610:20:6005:13::4, UDP_-_NOEDNS_)
  • nist.gov/AAAA: No response was received from the server over UDP (tried 12 times). See RFC 1035, Sec. 4.2. (2610:20:6b01:4::11, UDP_-_NOEDNS_)
  • nist.gov/DNSKEY: No response was received from the server over TCP (tried 11 times). See RFC 1035, Sec. 4.2. (132.163.4.11, TCP_-_EDNS0_4096_D_KN)
  • nist.gov/DNSKEY: No response was received from the server over UDP (tried 12 times). See RFC 1035, Sec. 4.2. (129.6.13.3, 132.163.4.10, 2610:20:6b01:4::10, 2610:20:6b01:4::11, UDP_-_NOEDNS_)
  • nist.gov/DNSKEY: No response was received from the server over UDP (tried 4 times). See RFC 1035, Sec. 4.2. (132.163.4.10, 2610:20:6b01:4::10, 2610:20:6b01:4::11, UDP_-_EDNS0_512_D_KN)
  • nist.gov/MX: No response was received from the server over TCP (tried 7 times). See RFC 1035, Sec. 4.2. (2610:20:6b01:4::10, 2610:20:6b01:4::11, TCP_-_EDNS0_4096_D)
  • nist.gov/MX: No response was received from the server over UDP (tried 4 times). See RFC 1035, Sec. 4.2. (129.6.13.3, 132.163.4.10, 132.163.4.11, 2610:20:6b01:4::10, 2610:20:6b01:4::11, UDP_-_EDNS0_512_D_KN)
  • nist.gov/NS: No response was received from the server over UDP (tried 12 times). See RFC 1035, Sec. 4.2. (129.6.13.4, 132.163.4.11, 2610:20:6005:13::3, 2610:20:6005:13::4, UDP_-_NOEDNS_)
  • nist.gov/SOA: No response was received from the server over TCP (tried 3 times). See RFC 1035, Sec. 4.2. (129.6.13.3, 132.163.4.10, 132.163.4.11, 2610:20:6b01:4::10, 2610:20:6b01:4::11, TCP_-_EDNS0_4096_D_N)
  • nist.gov/SOA: No response was received from the server over UDP (tried 12 times). See RFC 1035, Sec. 4.2. (2610:20:6b01:4::11, UDP_-_NOEDNS_, UDP_-_NOEDNS__0x20)
  • 3gowetx1yc.nist.gov/A has errors; select the "Denial of existence" DNSSEC option to see them.
  • nist.gov/DNSKEY has errors; select the "Denial of existence" DNSSEC option to see them.
  • nist.gov/CNAME has errors; select the "Denial of existence" DNSSEC option to see them.
Warnings (2)
  • 3gowetx1yc.nist.gov/A has warnings; select the "Denial of existence" DNSSEC option to see them.
  • nist.gov/CNAME has warnings; select the "Denial of existence" DNSSEC option to see them.

DNSKEY legend

Full legend
SEP bit setSEP bit set
Revoke bit setRevoke bit set
Trust anchorTrust anchor
Download: png | svg
Warning JavaScript is required to make the graph below interactive.
DNSSEC authentication graph