View on GitHub

DNSViz: A DNS visualization tool

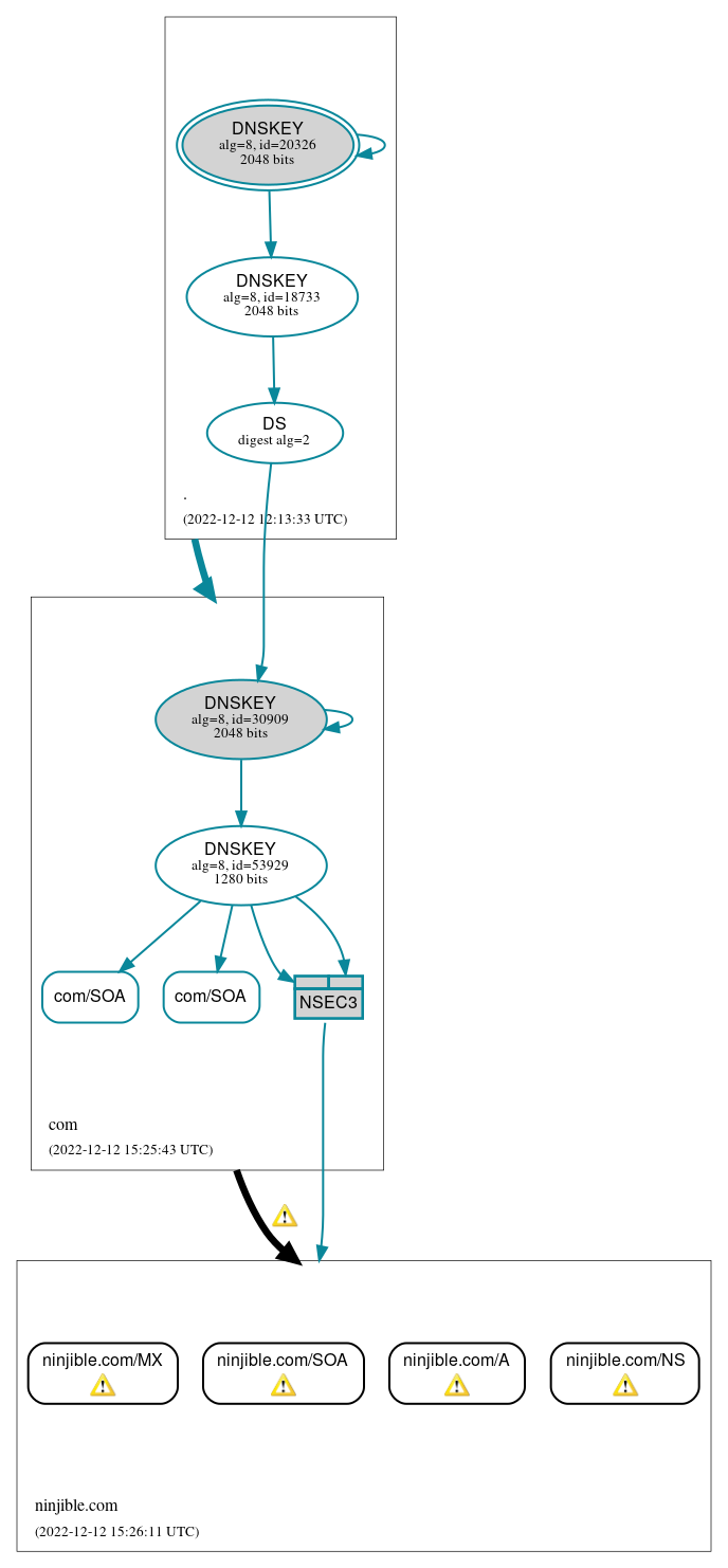
ninjible.com

DNSSEC options (hide)
  1. |?|
  2. |?|
  3. |?|
  4. |?|
  5. |?|
  6. |?|
  7. |?|
  8. |?|
  9. |?|
  10. |?|
Notices
DNSSEC Authentication Chain

RRset statusRRset status

Insecure (4)
  • ninjible.com/A
  • ninjible.com/MX
  • ninjible.com/NS
  • ninjible.com/SOA
Secure (2)
  • com/SOA
  • com/SOA

DNSKEY/DS/NSEC statusDNSKEY/DS/NSEC status

Secure (6)
  • ./DNSKEY (alg 8, id 18733)
  • ./DNSKEY (alg 8, id 20326)
  • NSEC3 proving non-existence of ninjible.com/DS
  • com/DNSKEY (alg 8, id 30909)
  • com/DNSKEY (alg 8, id 53929)
  • com/DS (alg 8, id 30909)

Delegation statusDelegation status

Insecure (1)
  • com to ninjible.com
Secure (1)
  • . to com

NoticesNotices

Errors (5)
  • ninjible.com/DNSKEY has errors; select the "Denial of existence" DNSSEC option to see them.
  • ninjible.com/CNAME has errors; select the "Denial of existence" DNSSEC option to see them.
  • ninjible.com/NSEC3PARAM has errors; select the "Denial of existence" DNSSEC option to see them.
  • ninjible.com/AAAA has errors; select the "Denial of existence" DNSSEC option to see them.
  • ninjible.com/TXT has errors; select the "Denial of existence" DNSSEC option to see them.
Warnings (24)
  • com to ninjible.com: The following NS name(s) were found in the authoritative NS RRset, but not in the delegation NS RRset (i.e., in the com zone): ns8.dnscall.org See RFC 1034, Sec. 4.2.2.
  • com to ninjible.com: The following NS name(s) were found in the delegation NS RRset (i.e., in the com zone), but not in the authoritative NS RRset: ns10.dnscall.org, ns4.dnscall.org, ns5.dnscall.org, ns9.dnscall.org See RFC 1034, Sec. 4.2.2.
  • ninjible.com/A: The server responded with no OPT record, rather than with RCODE FORMERR. See RFC 6891, Sec. 7. (43.131.29.29, 43.131.49.5, 43.138.173.78, 43.153.51.41, 43.156.97.196, UDP_-_EDNS0_4096_D_KN)
  • ninjible.com/A: The server returned a no error (NOERROR) response when queried for ninjible.com having record data of type A, but returned a name error (NXDOMAIN) when queried for ninjible.com having record data of type DNSKEY. See RFC 1034, Sec. 4.3.2. (43.131.29.29, 43.131.49.5, 43.138.173.78, 43.153.51.41, 43.156.97.196, UDP_-_EDNS0_4096_D_KN, UDP_-_EDNS0_512_D_KN)
  • ninjible.com/A: The server returned a no error (NOERROR) response when queried for ninjible.com having record data of type A, but returned a name error (NXDOMAIN) when queried for ninjible.com having record data of type NSEC3PARAM. See RFC 1034, Sec. 4.3.2. (43.131.29.29, 43.131.49.5, 43.138.173.78, 43.153.51.41, 43.156.97.196, UDP_-_EDNS0_4096_D_KN)
  • ninjible.com/A: The server returned a no error (NOERROR) response when queried for ninjible.com having record data of type A, but returned a name error (NXDOMAIN) when queried for ninjible.com having record data of type TXT. See RFC 1034, Sec. 4.3.2. (43.131.29.29, 43.131.49.5, 43.138.173.78, 43.153.51.41, 43.156.97.196, UDP_-_EDNS0_4096_D_KN)
  • ninjible.com/MX: The server responded with no OPT record, rather than with RCODE FORMERR. See RFC 6891, Sec. 7. (43.131.29.29, 43.131.49.5, 43.138.173.78, 43.153.51.41, 43.156.97.196, UDP_-_EDNS0_4096_D_KN, UDP_-_EDNS0_512_D_KN)
  • ninjible.com/MX: The server returned a no error (NOERROR) response when queried for ninjible.com having record data of type MX, but returned a name error (NXDOMAIN) when queried for ninjible.com having record data of type DNSKEY. See RFC 1034, Sec. 4.3.2. (43.131.29.29, 43.131.49.5, 43.138.173.78, 43.153.51.41, 43.156.97.196, UDP_-_EDNS0_4096_D_KN, UDP_-_EDNS0_512_D_KN)
  • ninjible.com/MX: The server returned a no error (NOERROR) response when queried for ninjible.com having record data of type MX, but returned a name error (NXDOMAIN) when queried for ninjible.com having record data of type NSEC3PARAM. See RFC 1034, Sec. 4.3.2. (43.131.29.29, 43.131.49.5, 43.138.173.78, 43.153.51.41, 43.156.97.196, UDP_-_EDNS0_4096_D_KN)
  • ninjible.com/MX: The server returned a no error (NOERROR) response when queried for ninjible.com having record data of type MX, but returned a name error (NXDOMAIN) when queried for ninjible.com having record data of type TXT. See RFC 1034, Sec. 4.3.2. (43.131.29.29, 43.131.49.5, 43.138.173.78, 43.153.51.41, 43.156.97.196, UDP_-_EDNS0_4096_D_KN)
  • ninjible.com/NS: The server responded with no OPT record, rather than with RCODE FORMERR. See RFC 6891, Sec. 7. (43.131.29.29, 43.131.49.5, 43.138.173.78, 43.153.51.41, 43.156.97.196, UDP_-_EDNS0_4096_D_KN)
  • ninjible.com/NS: The server returned a no error (NOERROR) response when queried for ninjible.com having record data of type NS, but returned a name error (NXDOMAIN) when queried for ninjible.com having record data of type DNSKEY. See RFC 1034, Sec. 4.3.2. (43.131.29.29, 43.131.49.5, 43.138.173.78, 43.153.51.41, 43.156.97.196, UDP_-_EDNS0_4096_D_KN, UDP_-_EDNS0_512_D_KN)
  • ninjible.com/NS: The server returned a no error (NOERROR) response when queried for ninjible.com having record data of type NS, but returned a name error (NXDOMAIN) when queried for ninjible.com having record data of type NSEC3PARAM. See RFC 1034, Sec. 4.3.2. (43.131.29.29, 43.131.49.5, 43.138.173.78, 43.153.51.41, 43.156.97.196, UDP_-_EDNS0_4096_D_KN)
  • ninjible.com/NS: The server returned a no error (NOERROR) response when queried for ninjible.com having record data of type NS, but returned a name error (NXDOMAIN) when queried for ninjible.com having record data of type TXT. See RFC 1034, Sec. 4.3.2. (43.131.29.29, 43.131.49.5, 43.138.173.78, 43.153.51.41, 43.156.97.196, UDP_-_EDNS0_4096_D_KN)
  • ninjible.com/SOA: The server responded with no OPT record, rather than with RCODE FORMERR. See RFC 6891, Sec. 7. (43.131.29.29, 43.131.49.5, 43.138.173.78, 43.153.51.41, 43.156.97.196, TCP_-_EDNS0_4096_D_N, UDP_-_EDNS0_4096_D_KN, UDP_-_EDNS0_4096_D_KN_0x20)
  • ninjible.com/SOA: The server returned a no error (NOERROR) response when queried for ninjible.com having record data of type SOA, but returned a name error (NXDOMAIN) when queried for ninjible.com having record data of type DNSKEY. See RFC 1034, Sec. 4.3.2. (43.131.29.29, 43.131.49.5, 43.138.173.78, 43.153.51.41, 43.156.97.196, UDP_-_EDNS0_4096_D_KN, UDP_-_EDNS0_512_D_KN)
  • ninjible.com/SOA: The server returned a no error (NOERROR) response when queried for ninjible.com having record data of type SOA, but returned a name error (NXDOMAIN) when queried for ninjible.com having record data of type NSEC3PARAM. See RFC 1034, Sec. 4.3.2. (43.131.29.29, 43.131.49.5, 43.138.173.78, 43.153.51.41, 43.156.97.196, UDP_-_EDNS0_4096_D_KN)
  • ninjible.com/SOA: The server returned a no error (NOERROR) response when queried for ninjible.com having record data of type SOA, but returned a name error (NXDOMAIN) when queried for ninjible.com having record data of type TXT. See RFC 1034, Sec. 4.3.2. (43.131.29.29, 43.131.49.5, 43.138.173.78, 43.153.51.41, 43.156.97.196, UDP_-_EDNS0_4096_D_KN)
  • ninjible.com/DNSKEY has warnings; select the "Denial of existence" DNSSEC option to see them.
  • ninjible.com/NSEC3PARAM has warnings; select the "Denial of existence" DNSSEC option to see them.
  • ninjible.com/AAAA has warnings; select the "Denial of existence" DNSSEC option to see them.
  • ninjible.com/TXT has warnings; select the "Denial of existence" DNSSEC option to see them.
  • ninjible.com/CNAME has warnings; select the "Denial of existence" DNSSEC option to see them.
  • 9zkmtodxhy.ninjible.com/A has warnings; select the "Denial of existence" DNSSEC option to see them.

DNSKEY legend

Full legend
SEP bit setSEP bit set
Revoke bit setRevoke bit set
Trust anchorTrust anchor
Download: png | svg
Warning JavaScript is required to make the graph below interactive.
DNSSEC authentication graph