View on GitHub

DNSViz: A DNS visualization tool

ninjible.com

« Previous analysis | Next analysis »
DNSSEC options (hide)
  1. |?|
  2. |?|
  3. |?|
  4. |?|
  5. |?|
  6. |?|
  7. |?|
  8. |?|
  9. |?|
  10. |?|
Notices
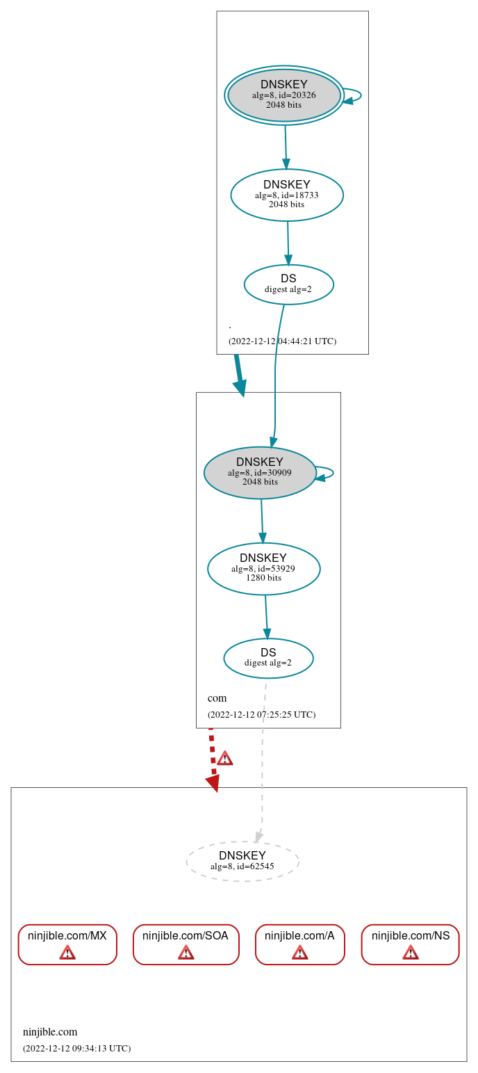
DNSSEC Authentication Chain

RRset statusRRset status

Bogus (4)
  • ninjible.com/A
  • ninjible.com/MX
  • ninjible.com/NS
  • ninjible.com/SOA

DNSKEY/DS/NSEC statusDNSKEY/DS/NSEC status

Secure (6)
  • ./DNSKEY (alg 8, id 18733)
  • ./DNSKEY (alg 8, id 20326)
  • com/DNSKEY (alg 8, id 30909)
  • com/DNSKEY (alg 8, id 53929)
  • com/DS (alg 8, id 30909)
  • ninjible.com/DS (alg 8, id 62545)
Non_existent (1)
  • ninjible.com/DNSKEY (alg 8, id 62545)

Delegation statusDelegation status

Bogus (1)
  • com to ninjible.com
Secure (1)
  • . to com

NoticesNotices

Errors (12)
  • com to ninjible.com: No valid RRSIGs made by a key corresponding to a DS RR were found covering the DNSKEY RRset, resulting in no secure entry point (SEP) into the zone. See RFC 4035, Sec. 2.2, RFC 6840, Sec. 5.11. (43.131.29.29, 43.131.49.5, 43.138.173.78, 43.153.51.41, 43.156.97.196, UDP_-_EDNS0_4096_D_KN, UDP_-_EDNS0_512_D_KN)
  • com to ninjible.com: The DS RRset for the zone included algorithm 8 (RSASHA256), but no DS RR matched a DNSKEY with algorithm 8 that signs the zone's DNSKEY RRset. See RFC 4035, Sec. 2.2, RFC 6840, Sec. 5.11. (43.131.29.29, 43.131.49.5, 43.138.173.78, 43.153.51.41, 43.156.97.196, UDP_-_EDNS0_4096_D_KN, UDP_-_EDNS0_512_D_KN)
  • ninjible.com/A: No RRSIG covering the RRset was returned in the response. See RFC 4035, Sec. 3.1.1. (43.131.29.29, 43.131.49.5, 43.138.173.78, 43.153.51.41, 43.156.97.196, UDP_-_EDNS0_4096_D_KN)
  • ninjible.com/MX: No RRSIG covering the RRset was returned in the response. See RFC 4035, Sec. 3.1.1. (43.131.29.29, 43.131.49.5, 43.138.173.78, 43.153.51.41, 43.156.97.196, UDP_-_EDNS0_4096_D_KN, UDP_-_EDNS0_512_D_KN)
  • ninjible.com/NS: No RRSIG covering the RRset was returned in the response. See RFC 4035, Sec. 3.1.1. (43.131.29.29, 43.131.49.5, 43.138.173.78, 43.153.51.41, 43.156.97.196, UDP_-_EDNS0_4096_D_KN)
  • ninjible.com/SOA: No RRSIG covering the RRset was returned in the response. See RFC 4035, Sec. 3.1.1. (43.131.29.29, 43.131.49.5, 43.138.173.78, 43.153.51.41, 43.156.97.196, TCP_-_EDNS0_4096_D_N, UDP_-_EDNS0_4096_D_KN, UDP_-_EDNS0_4096_D_KN_0x20)
  • ninjible.com/DNSKEY has errors; select the "Denial of existence" DNSSEC option to see them.
  • ninjible.com/NSEC3PARAM has errors; select the "Denial of existence" DNSSEC option to see them.
  • ninjible.com/AAAA has errors; select the "Denial of existence" DNSSEC option to see them.
  • ninjible.com/TXT has errors; select the "Denial of existence" DNSSEC option to see them.
  • lfi3yx6phr.ninjible.com/A has errors; select the "Denial of existence" DNSSEC option to see them.
  • ninjible.com/CNAME has errors; select the "Denial of existence" DNSSEC option to see them.
Warnings (24)
  • com to ninjible.com: The following NS name(s) were found in the authoritative NS RRset, but not in the delegation NS RRset (i.e., in the com zone): ns8.dnscall.org See RFC 1034, Sec. 4.2.2.
  • com to ninjible.com: The following NS name(s) were found in the delegation NS RRset (i.e., in the com zone), but not in the authoritative NS RRset: ns10.dnscall.org, ns4.dnscall.org, ns5.dnscall.org, ns9.dnscall.org See RFC 1034, Sec. 4.2.2.
  • ninjible.com/A: The server responded with no OPT record, rather than with RCODE FORMERR. See RFC 6891, Sec. 7. (43.131.29.29, 43.131.49.5, 43.138.173.78, 43.153.51.41, 43.156.97.196, UDP_-_EDNS0_4096_D_KN)
  • ninjible.com/A: The server returned a no error (NOERROR) response when queried for ninjible.com having record data of type A, but returned a name error (NXDOMAIN) when queried for ninjible.com having record data of type DNSKEY. See RFC 1034, Sec. 4.3.2. (43.131.29.29, 43.131.49.5, 43.138.173.78, 43.153.51.41, 43.156.97.196, UDP_-_EDNS0_4096_D_KN, UDP_-_EDNS0_512_D_KN)
  • ninjible.com/A: The server returned a no error (NOERROR) response when queried for ninjible.com having record data of type A, but returned a name error (NXDOMAIN) when queried for ninjible.com having record data of type NSEC3PARAM. See RFC 1034, Sec. 4.3.2. (43.131.29.29, 43.131.49.5, 43.138.173.78, 43.153.51.41, 43.156.97.196, UDP_-_EDNS0_4096_D_KN)
  • ninjible.com/A: The server returned a no error (NOERROR) response when queried for ninjible.com having record data of type A, but returned a name error (NXDOMAIN) when queried for ninjible.com having record data of type TXT. See RFC 1034, Sec. 4.3.2. (43.131.29.29, 43.131.49.5, 43.138.173.78, 43.153.51.41, 43.156.97.196, UDP_-_EDNS0_4096_D_KN)
  • ninjible.com/MX: The server responded with no OPT record, rather than with RCODE FORMERR. See RFC 6891, Sec. 7. (43.131.29.29, 43.131.49.5, 43.138.173.78, 43.153.51.41, 43.156.97.196, UDP_-_EDNS0_4096_D_KN, UDP_-_EDNS0_512_D_KN)
  • ninjible.com/MX: The server returned a no error (NOERROR) response when queried for ninjible.com having record data of type MX, but returned a name error (NXDOMAIN) when queried for ninjible.com having record data of type DNSKEY. See RFC 1034, Sec. 4.3.2. (43.131.29.29, 43.131.49.5, 43.138.173.78, 43.153.51.41, 43.156.97.196, UDP_-_EDNS0_4096_D_KN, UDP_-_EDNS0_512_D_KN)
  • ninjible.com/MX: The server returned a no error (NOERROR) response when queried for ninjible.com having record data of type MX, but returned a name error (NXDOMAIN) when queried for ninjible.com having record data of type NSEC3PARAM. See RFC 1034, Sec. 4.3.2. (43.131.29.29, 43.131.49.5, 43.138.173.78, 43.153.51.41, 43.156.97.196, UDP_-_EDNS0_4096_D_KN)
  • ninjible.com/MX: The server returned a no error (NOERROR) response when queried for ninjible.com having record data of type MX, but returned a name error (NXDOMAIN) when queried for ninjible.com having record data of type TXT. See RFC 1034, Sec. 4.3.2. (43.131.29.29, 43.131.49.5, 43.138.173.78, 43.153.51.41, 43.156.97.196, UDP_-_EDNS0_4096_D_KN)
  • ninjible.com/NS: The server responded with no OPT record, rather than with RCODE FORMERR. See RFC 6891, Sec. 7. (43.131.29.29, 43.131.49.5, 43.138.173.78, 43.153.51.41, 43.156.97.196, UDP_-_EDNS0_4096_D_KN)
  • ninjible.com/NS: The server returned a no error (NOERROR) response when queried for ninjible.com having record data of type NS, but returned a name error (NXDOMAIN) when queried for ninjible.com having record data of type DNSKEY. See RFC 1034, Sec. 4.3.2. (43.131.29.29, 43.131.49.5, 43.138.173.78, 43.153.51.41, 43.156.97.196, UDP_-_EDNS0_4096_D_KN, UDP_-_EDNS0_512_D_KN)
  • ninjible.com/NS: The server returned a no error (NOERROR) response when queried for ninjible.com having record data of type NS, but returned a name error (NXDOMAIN) when queried for ninjible.com having record data of type NSEC3PARAM. See RFC 1034, Sec. 4.3.2. (43.131.29.29, 43.131.49.5, 43.138.173.78, 43.153.51.41, 43.156.97.196, UDP_-_EDNS0_4096_D_KN)
  • ninjible.com/NS: The server returned a no error (NOERROR) response when queried for ninjible.com having record data of type NS, but returned a name error (NXDOMAIN) when queried for ninjible.com having record data of type TXT. See RFC 1034, Sec. 4.3.2. (43.131.29.29, 43.131.49.5, 43.138.173.78, 43.153.51.41, 43.156.97.196, UDP_-_EDNS0_4096_D_KN)
  • ninjible.com/SOA: The server responded with no OPT record, rather than with RCODE FORMERR. See RFC 6891, Sec. 7. (43.131.29.29, 43.131.49.5, 43.138.173.78, 43.153.51.41, 43.156.97.196, TCP_-_EDNS0_4096_D_N, UDP_-_EDNS0_4096_D_KN, UDP_-_EDNS0_4096_D_KN_0x20)
  • ninjible.com/SOA: The server returned a no error (NOERROR) response when queried for ninjible.com having record data of type SOA, but returned a name error (NXDOMAIN) when queried for ninjible.com having record data of type DNSKEY. See RFC 1034, Sec. 4.3.2. (43.131.29.29, 43.131.49.5, 43.138.173.78, 43.153.51.41, 43.156.97.196, UDP_-_EDNS0_4096_D_KN, UDP_-_EDNS0_512_D_KN)
  • ninjible.com/SOA: The server returned a no error (NOERROR) response when queried for ninjible.com having record data of type SOA, but returned a name error (NXDOMAIN) when queried for ninjible.com having record data of type NSEC3PARAM. See RFC 1034, Sec. 4.3.2. (43.131.29.29, 43.131.49.5, 43.138.173.78, 43.153.51.41, 43.156.97.196, UDP_-_EDNS0_4096_D_KN)
  • ninjible.com/SOA: The server returned a no error (NOERROR) response when queried for ninjible.com having record data of type SOA, but returned a name error (NXDOMAIN) when queried for ninjible.com having record data of type TXT. See RFC 1034, Sec. 4.3.2. (43.131.29.29, 43.131.49.5, 43.138.173.78, 43.153.51.41, 43.156.97.196, UDP_-_EDNS0_4096_D_KN)
  • ninjible.com/DNSKEY has warnings; select the "Denial of existence" DNSSEC option to see them.
  • ninjible.com/NSEC3PARAM has warnings; select the "Denial of existence" DNSSEC option to see them.
  • ninjible.com/AAAA has warnings; select the "Denial of existence" DNSSEC option to see them.
  • ninjible.com/TXT has warnings; select the "Denial of existence" DNSSEC option to see them.
  • lfi3yx6phr.ninjible.com/A has warnings; select the "Denial of existence" DNSSEC option to see them.
  • ninjible.com/CNAME has warnings; select the "Denial of existence" DNSSEC option to see them.

DNSKEY legend

Full legend
SEP bit setSEP bit set
Revoke bit setRevoke bit set
Trust anchorTrust anchor
Download: png | svg
Warning JavaScript is required to make the graph below interactive.
DNSSEC authentication graph