View on GitHub

DNSViz: A DNS visualization tool

mondedie.fr

DNSSEC options (hide)
  1. |?|
  2. |?|
  3. |?|
  4. |?|
  5. |?|
  6. |?|
  7. |?|
  8. |?|
  9. |?|
  10. |?|
Notices
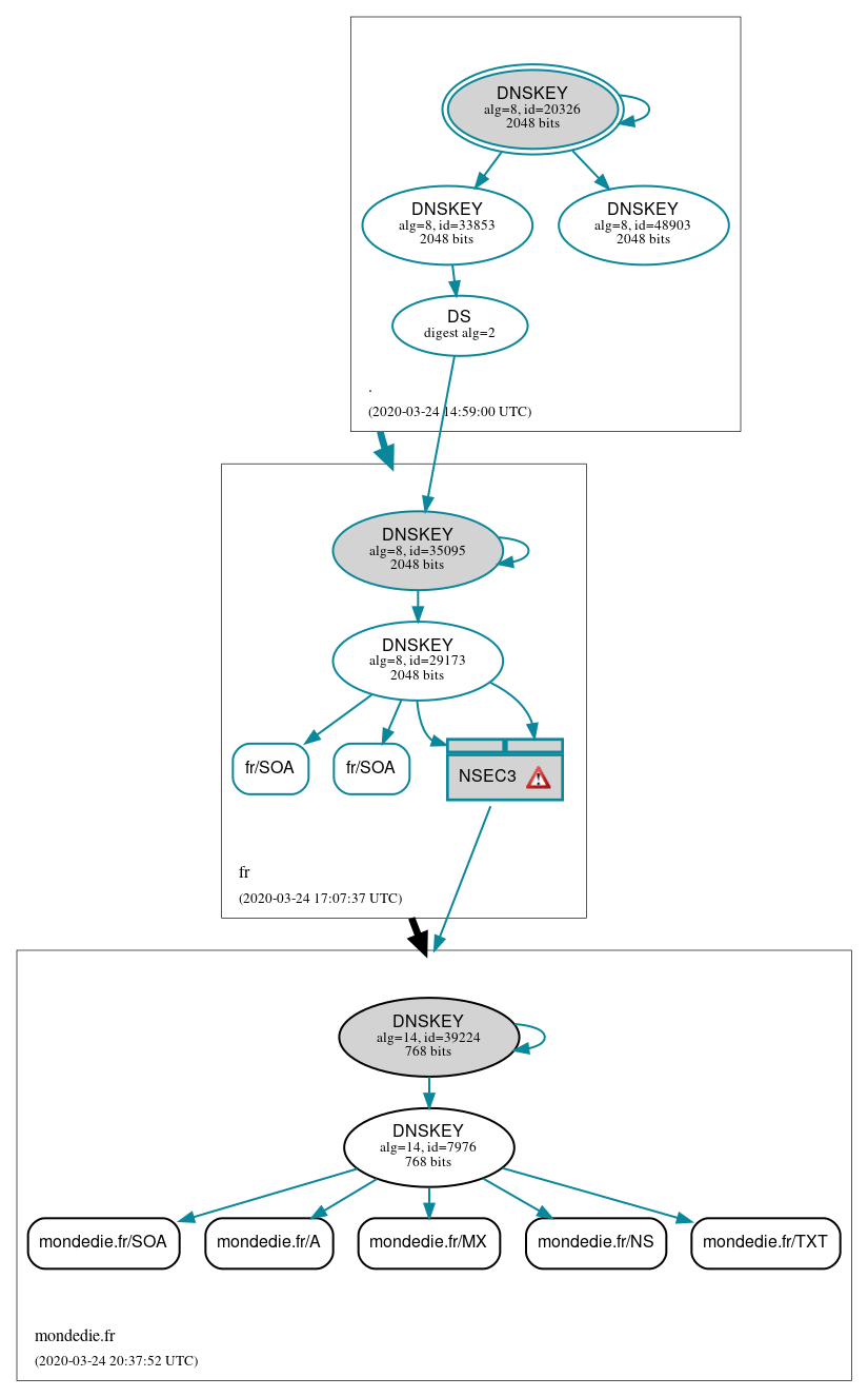
DNSSEC Authentication Chain

RRset statusRRset status

Insecure (5)
  • mondedie.fr/A
  • mondedie.fr/MX
  • mondedie.fr/NS
  • mondedie.fr/SOA
  • mondedie.fr/TXT
Secure (2)
  • fr/SOA
  • fr/SOA

DNSKEY/DS/NSEC statusDNSKEY/DS/NSEC status

Insecure (2)
  • mondedie.fr/DNSKEY (alg 14, id 39224)
  • mondedie.fr/DNSKEY (alg 14, id 7976)
Secure (7)
  • ./DNSKEY (alg 8, id 20326)
  • ./DNSKEY (alg 8, id 33853)
  • ./DNSKEY (alg 8, id 48903)
  • NSEC3 proving non-existence of mondedie.fr/DS
  • fr/DNSKEY (alg 8, id 29173)
  • fr/DNSKEY (alg 8, id 35095)
  • fr/DS (alg 8, id 35095)

Delegation statusDelegation status

Insecure (1)
  • fr to mondedie.fr
Secure (1)
  • . to fr

NoticesNotices

Errors (6)
  • NSEC3 proving non-existence of mondedie.fr/DS: An iterations count of 0 must be used in NSEC3 records to alleviate computational burdens. See RFC 9276, Sec. 3.1.
  • NSEC3 proving non-existence of mondedie.fr/DS: An iterations count of 0 must be used in NSEC3 records to alleviate computational burdens. See RFC 9276, Sec. 3.1.
  • mondedie.fr/AAAA has errors; select the "Denial of existence" DNSSEC option to see them.
  • 6pvkhg918q.mondedie.fr/A has errors; select the "Denial of existence" DNSSEC option to see them.
  • mondedie.fr/CNAME has errors; select the "Denial of existence" DNSSEC option to see them.
  • mondedie.fr/DS has errors; select the "Denial of existence" DNSSEC option to see them.
Warnings (6)
  • NSEC3 proving non-existence of mondedie.fr/DS: The salt value for an NSEC3 record should be empty. See RFC 9276, Sec. 3.1.
  • NSEC3 proving non-existence of mondedie.fr/DS: The salt value for an NSEC3 record should be empty. See RFC 9276, Sec. 3.1.
  • mondedie.fr/AAAA has warnings; select the "Denial of existence" DNSSEC option to see them.
  • 6pvkhg918q.mondedie.fr/A has warnings; select the "Denial of existence" DNSSEC option to see them.
  • mondedie.fr/CNAME has warnings; select the "Denial of existence" DNSSEC option to see them.
  • mondedie.fr/DS has warnings; select the "Denial of existence" DNSSEC option to see them.

DNSKEY legend

Full legend
SEP bit setSEP bit set
Revoke bit setRevoke bit set
Trust anchorTrust anchor
Download: png | svg
Warning JavaScript is required to make the graph below interactive.
DNSSEC authentication graph