View on GitHub

DNSViz: A DNS visualization tool

mondedie.fr

DNSSEC options (hide)
  1. |?|
  2. |?|
  3. |?|
  4. |?|
  5. |?|
  6. |?|
  7. |?|
  8. |?|
  9. |?|
  10. |?|
Notices
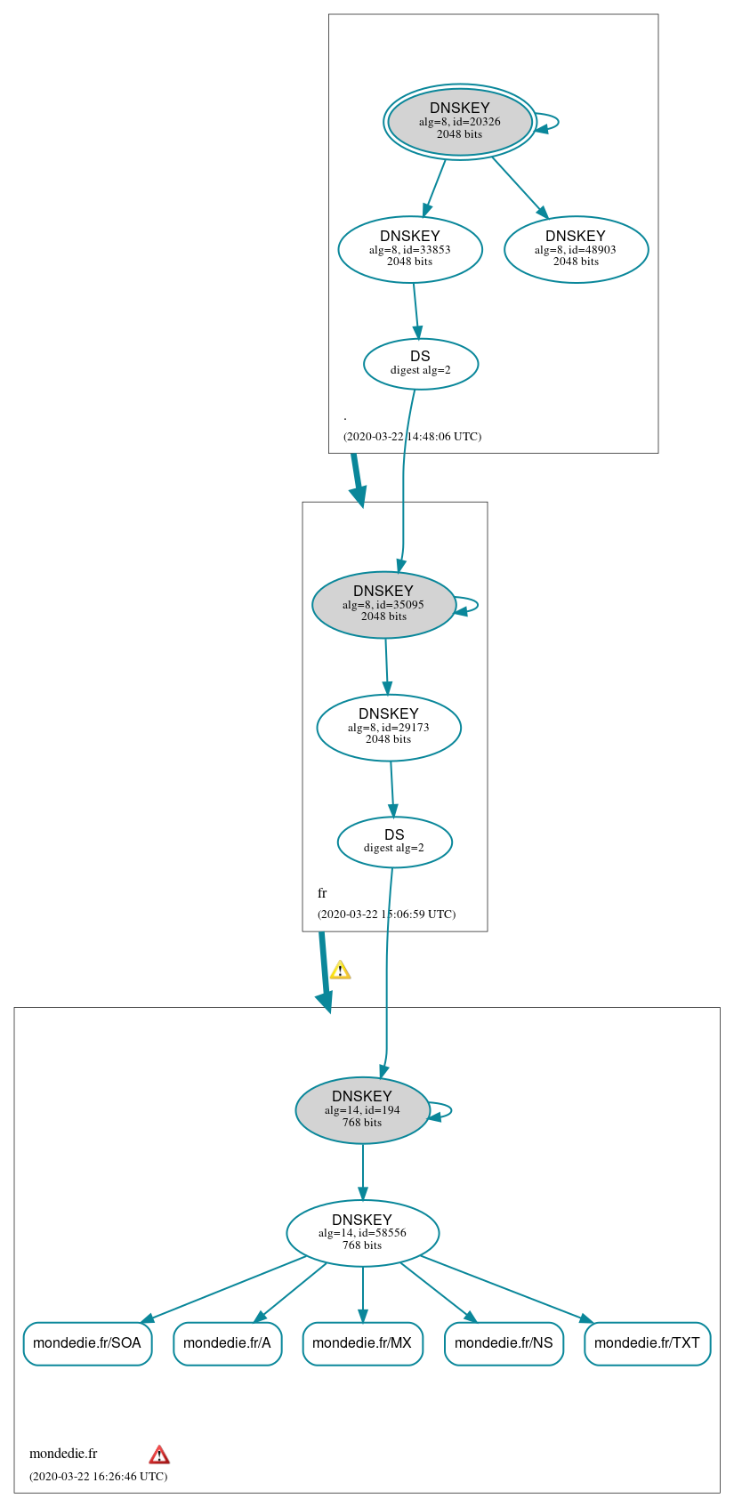
DNSSEC Authentication Chain

RRset statusRRset status

Secure (5)
  • mondedie.fr/A
  • mondedie.fr/MX
  • mondedie.fr/NS
  • mondedie.fr/SOA
  • mondedie.fr/TXT

DNSKEY/DS/NSEC statusDNSKEY/DS/NSEC status

Secure (9)
  • ./DNSKEY (alg 8, id 20326)
  • ./DNSKEY (alg 8, id 33853)
  • ./DNSKEY (alg 8, id 48903)
  • fr/DNSKEY (alg 8, id 29173)
  • fr/DNSKEY (alg 8, id 35095)
  • fr/DS (alg 8, id 35095)
  • mondedie.fr/DNSKEY (alg 14, id 194)
  • mondedie.fr/DNSKEY (alg 14, id 58556)
  • mondedie.fr/DS (alg 14, id 194)

Delegation statusDelegation status

Secure (2)
  • . to fr
  • fr to mondedie.fr

NoticesNotices

Errors (4)
  • mondedie.fr zone: The following NS name(s) did not resolve to address(es): ns1.meshup.net
  • mondedie.fr/AAAA has errors; select the "Denial of existence" DNSSEC option to see them.
  • mondedie.fr/CNAME has errors; select the "Denial of existence" DNSSEC option to see them.
  • sg350zvp4j.mondedie.fr/A has errors; select the "Denial of existence" DNSSEC option to see them.
Warnings (4)
  • fr to mondedie.fr: The following NS name(s) were found in the delegation NS RRset (i.e., in the fr zone), but not in the authoritative NS RRset: ns1.meshup.net See RFC 1034, Sec. 4.2.2.
  • mondedie.fr/AAAA has warnings; select the "Denial of existence" DNSSEC option to see them.
  • mondedie.fr/CNAME has warnings; select the "Denial of existence" DNSSEC option to see them.
  • sg350zvp4j.mondedie.fr/A has warnings; select the "Denial of existence" DNSSEC option to see them.

DNSKEY legend

Full legend
SEP bit setSEP bit set
Revoke bit setRevoke bit set
Trust anchorTrust anchor
Download: png | svg
Warning JavaScript is required to make the graph below interactive.
DNSSEC authentication graph