View on GitHub

DNSViz: A DNS visualization tool

idp.iamfas.belgium.be

DNSSEC options (hide)
  1. |?|
  2. |?|
  3. |?|
  4. |?|
  5. |?|
  6. |?|
  7. |?|
  8. |?|
  9. |?|
  10. |?|
Notices
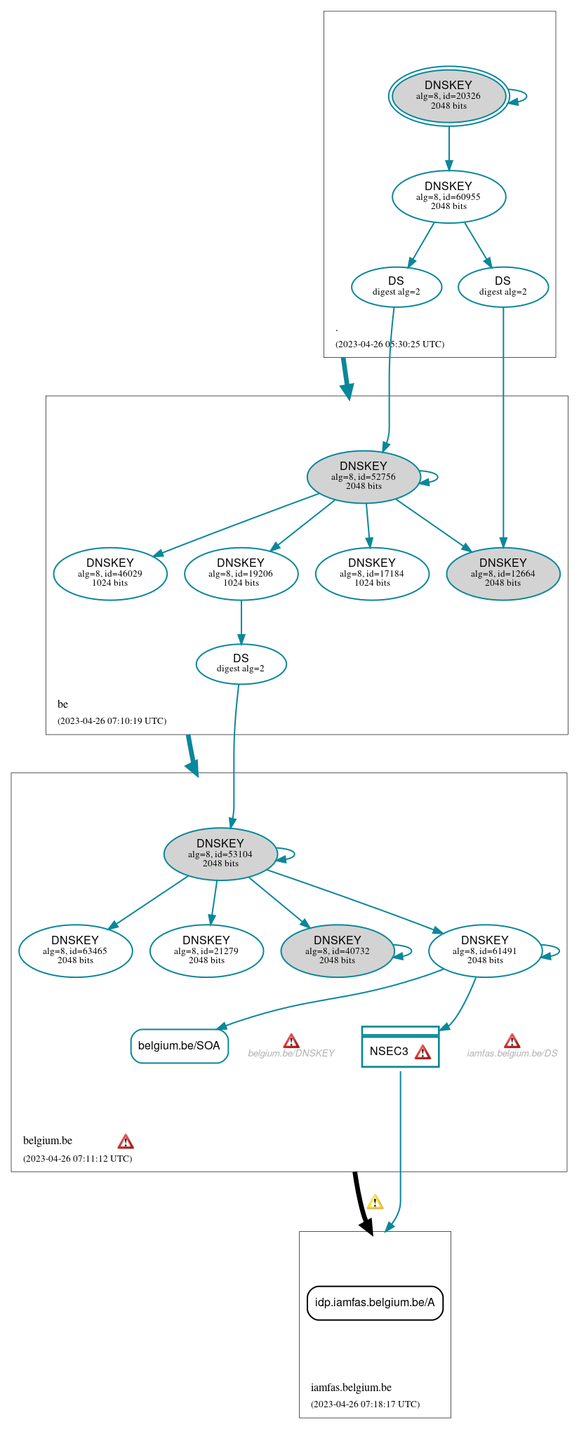
DNSSEC Authentication Chain

RRset statusRRset status

Insecure (1)
  • idp.iamfas.belgium.be/A
Secure (1)
  • belgium.be/SOA

DNSKEY/DS/NSEC statusDNSKEY/DS/NSEC status

Secure (16)
  • ./DNSKEY (alg 8, id 20326)
  • ./DNSKEY (alg 8, id 60955)
  • NSEC3 proving non-existence of iamfas.belgium.be/DS
  • be/DNSKEY (alg 8, id 12664)
  • be/DNSKEY (alg 8, id 17184)
  • be/DNSKEY (alg 8, id 19206)
  • be/DNSKEY (alg 8, id 46029)
  • be/DNSKEY (alg 8, id 52756)
  • be/DS (alg 8, id 12664)
  • be/DS (alg 8, id 52756)
  • belgium.be/DNSKEY (alg 8, id 21279)
  • belgium.be/DNSKEY (alg 8, id 40732)
  • belgium.be/DNSKEY (alg 8, id 53104)
  • belgium.be/DNSKEY (alg 8, id 61491)
  • belgium.be/DNSKEY (alg 8, id 63465)
  • belgium.be/DS (alg 8, id 53104)

Delegation statusDelegation status

Insecure (1)
  • belgium.be to iamfas.belgium.be
Secure (2)
  • . to be
  • be to belgium.be

NoticesNotices

Errors (8)
  • NSEC3 proving non-existence of iamfas.belgium.be/DS: An iterations count of 0 must be used in NSEC3 records to alleviate computational burdens. See RFC 9276, Sec. 3.1.
  • NSEC3 proving non-existence of iamfas.belgium.be/DS: An iterations count of 0 must be used in NSEC3 records to alleviate computational burdens. See RFC 9276, Sec. 3.1.
  • belgium.be zone: The server(s) responded over TCP with a malformed response or with an invalid RCODE. See RFC 1035, Sec. 4.1.1. (40.118.83.67)
  • belgium.be zone: The server(s) were not responsive to queries over TCP. See RFC 1035, Sec. 4.2. (2001:6a8:8e00:2::1000)
  • belgium.be/DNSKEY: No response was received from the server over UDP (tried 12 times). See RFC 1035, Sec. 4.2. (2001:6a8:8e00:2::1000, UDP_-_EDNS0_4096_D_KN)
  • belgium.be/DNSKEY: No response was received from the server over UDP (tried 13 times). See RFC 1035, Sec. 4.2. (40.118.83.67, UDP_-_EDNS0_4096_D_KN)
  • belgium.be/DNSKEY: No response was received from the server over UDP (tried 4 times). See RFC 1035, Sec. 4.2. (40.118.83.67, UDP_-_EDNS0_512_D_KN)
  • iamfas.belgium.be/DS: No response was received from the server over TCP (tried 3 times). See RFC 1035, Sec. 4.2. (40.118.83.67, TCP_-_EDNS0_4096_D)
Warnings (4)
  • NSEC3 proving non-existence of iamfas.belgium.be/DS: The salt value for an NSEC3 record should be empty. See RFC 9276, Sec. 3.1.
  • NSEC3 proving non-existence of iamfas.belgium.be/DS: The salt value for an NSEC3 record should be empty. See RFC 9276, Sec. 3.1.
  • belgium.be to iamfas.belgium.be: No response was received until the UDP payload size was decreased, indicating that the server might be attempting to send a payload that exceeds the path maximum transmission unit (PMTU) size. See RFC 6891, Sec. 6.2.6. (2001:6a8:8e00:2::1000, UDP_-_EDNS0_4096_D_KN)
  • belgium.be to iamfas.belgium.be: The following NS name(s) were found in the authoritative NS RRset, but not in the delegation NS RRset (i.e., in the belgium.be zone): dnsinterc.fediap.eu See RFC 1034, Sec. 4.2.2.

DNSKEY legend

Full legend
SEP bit setSEP bit set
Revoke bit setRevoke bit set
Trust anchorTrust anchor
Download: png | svg
Warning JavaScript is required to make the graph below interactive.
DNSSEC authentication graph