View on GitHub

DNSViz: A DNS visualization tool

idp.iamfas.belgium.be

« Previous analysis | Next analysis »
DNSSEC options (hide)
  1. |?|
  2. |?|
  3. |?|
  4. |?|
  5. |?|
  6. |?|
  7. |?|
  8. |?|
  9. |?|
  10. |?|
Notices
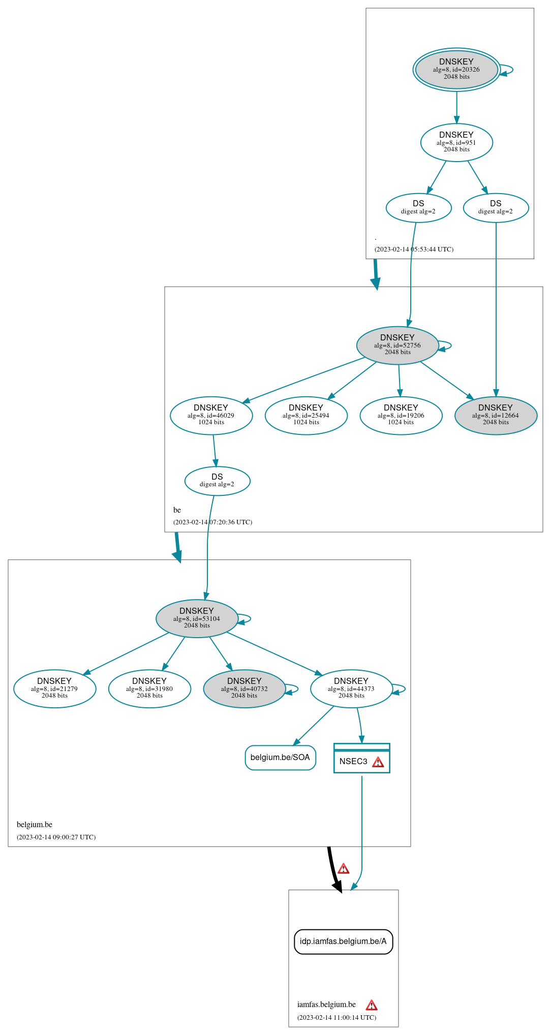
DNSSEC Authentication Chain

RRset statusRRset status

Insecure (1)
  • idp.iamfas.belgium.be/A
Secure (1)
  • belgium.be/SOA

DNSKEY/DS/NSEC statusDNSKEY/DS/NSEC status

Secure (16)
  • ./DNSKEY (alg 8, id 20326)
  • ./DNSKEY (alg 8, id 951)
  • NSEC3 proving non-existence of iamfas.belgium.be/DS
  • be/DNSKEY (alg 8, id 12664)
  • be/DNSKEY (alg 8, id 19206)
  • be/DNSKEY (alg 8, id 25494)
  • be/DNSKEY (alg 8, id 46029)
  • be/DNSKEY (alg 8, id 52756)
  • be/DS (alg 8, id 12664)
  • be/DS (alg 8, id 52756)
  • belgium.be/DNSKEY (alg 8, id 21279)
  • belgium.be/DNSKEY (alg 8, id 31980)
  • belgium.be/DNSKEY (alg 8, id 40732)
  • belgium.be/DNSKEY (alg 8, id 44373)
  • belgium.be/DNSKEY (alg 8, id 53104)
  • belgium.be/DS (alg 8, id 53104)

Delegation statusDelegation status

Insecure (1)
  • belgium.be to iamfas.belgium.be
Secure (2)
  • . to be
  • be to belgium.be

NoticesNotices

Errors (5)
  • NSEC3 proving non-existence of iamfas.belgium.be/DS: An iterations count of 0 must be used in NSEC3 records to alleviate computational burdens. See RFC 9276, Sec. 3.1.
  • NSEC3 proving non-existence of iamfas.belgium.be/DS: An iterations count of 0 must be used in NSEC3 records to alleviate computational burdens. See RFC 9276, Sec. 3.1.
  • belgium.be to iamfas.belgium.be: No NSEC RR(s) were returned to validate the NODATA response. See RFC 4035, Sec. 3.1.3.1, RFC 5155, Sec. 7.2.3, RFC 5155, Sec. 7.2.4. (193.191.212.2, 193.191.213.2, UDP_-_EDNS0_4096_D_KN)
  • belgium.be to iamfas.belgium.be: The server(s) for the parent zone (belgium.be) responded with a referral instead of answering authoritatively for the DS RR type. See RFC 4034, Sec. 5. (193.191.212.2, 193.191.213.2, UDP_-_EDNS0_4096_D_KN)
  • iamfas.belgium.be zone: The following NS name(s) did not resolve to address(es): pmvzndkwmcmk.belgium.be
Warnings (7)
  • NSEC3 proving non-existence of iamfas.belgium.be/DS: The salt value for an NSEC3 record should be empty. See RFC 9276, Sec. 3.1.
  • NSEC3 proving non-existence of iamfas.belgium.be/DS: The salt value for an NSEC3 record should be empty. See RFC 9276, Sec. 3.1.
  • belgium.be to iamfas.belgium.be: No response was received until the UDP payload size was decreased, indicating that the server might be attempting to send a payload that exceeds the path maximum transmission unit (PMTU) size. See RFC 6891, Sec. 6.2.6. (193.191.212.2, UDP_-_EDNS0_4096_D_KN)
  • belgium.be to iamfas.belgium.be: The following NS name(s) were found in the authoritative NS RRset, but not in the delegation NS RRset (i.e., in the belgium.be zone): dnsinterc.fediap.eu See RFC 1034, Sec. 4.2.2.
  • belgium.be to iamfas.belgium.be: The following NS name(s) were found in the delegation NS RRset (i.e., in the belgium.be zone), but not in the authoritative NS RRset: pmvzndkwmcmk.belgium.be See RFC 1034, Sec. 4.2.2.
  • belgium.be to iamfas.belgium.be: The server appears to support DNS cookies but did not return a COOKIE option. See RFC 7873, Sec. 5.2.3. (193.191.212.2, 193.191.213.2, UDP_-_EDNS0_4096_D_KN)
  • belgium.be to iamfas.belgium.be: The server responded with no OPT record, rather than with RCODE FORMERR. See RFC 6891, Sec. 7. (193.191.212.2, 193.191.213.2, UDP_-_EDNS0_4096_D_KN)

DNSKEY legend

Full legend
SEP bit setSEP bit set
Revoke bit setRevoke bit set
Trust anchorTrust anchor
Download: png | svg
Warning JavaScript is required to make the graph below interactive.
DNSSEC authentication graph