View on GitHub

DNSViz: A DNS visualization tool

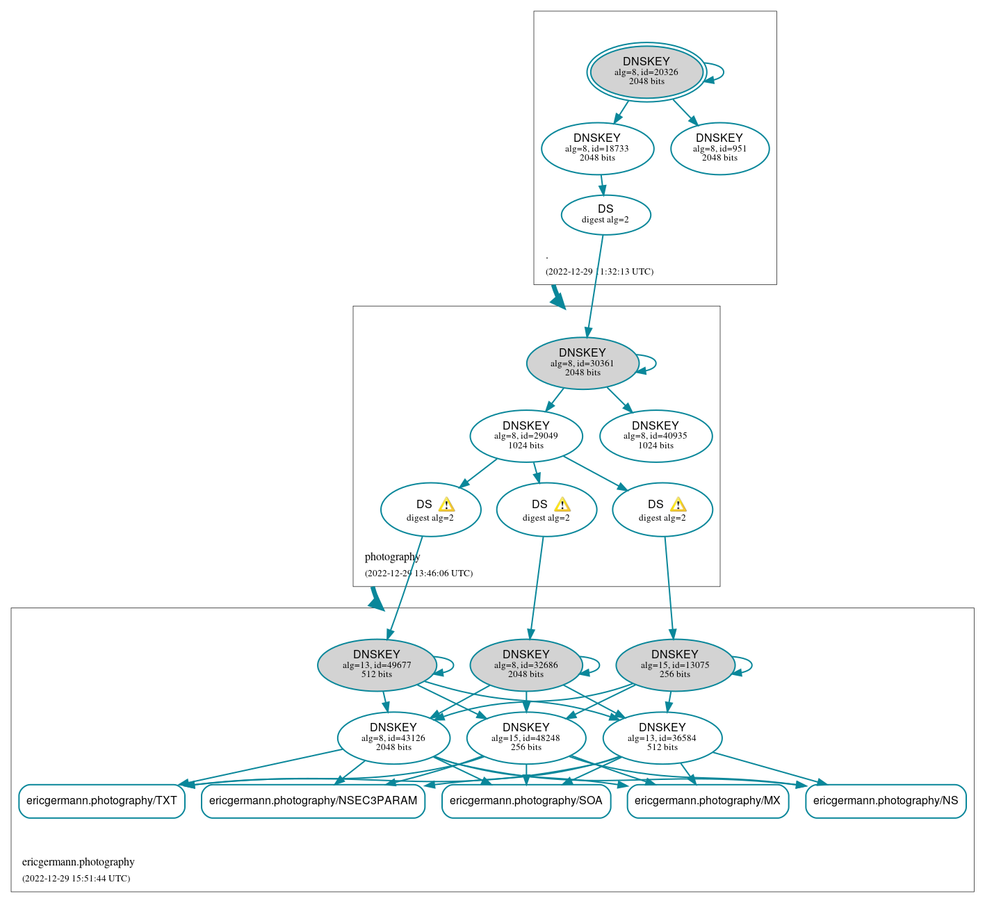
ericgermann.photography

DNSSEC options (hide)
  1. |?|
  2. |?|
  3. |?|
  4. |?|
  5. |?|
  6. |?|
  7. |?|
  8. |?|
  9. |?|
  10. |?|
Notices
DNSSEC Authentication Chain

RRset statusRRset status

Secure (5)
  • ericgermann.photography/MX
  • ericgermann.photography/NS
  • ericgermann.photography/NSEC3PARAM
  • ericgermann.photography/SOA
  • ericgermann.photography/TXT

DNSKEY/DS/NSEC statusDNSKEY/DS/NSEC status

Secure (16)
  • ./DNSKEY (alg 8, id 18733)
  • ./DNSKEY (alg 8, id 20326)
  • ./DNSKEY (alg 8, id 951)
  • ericgermann.photography/DNSKEY (alg 13, id 36584)
  • ericgermann.photography/DNSKEY (alg 13, id 49677)
  • ericgermann.photography/DNSKEY (alg 15, id 13075)
  • ericgermann.photography/DNSKEY (alg 15, id 48248)
  • ericgermann.photography/DNSKEY (alg 8, id 32686)
  • ericgermann.photography/DNSKEY (alg 8, id 43126)
  • ericgermann.photography/DS (alg 13, id 49677)
  • ericgermann.photography/DS (alg 15, id 13075)
  • ericgermann.photography/DS (alg 8, id 32686)
  • photography/DNSKEY (alg 8, id 29049)
  • photography/DNSKEY (alg 8, id 30361)
  • photography/DNSKEY (alg 8, id 40935)
  • photography/DS (alg 8, id 30361)

Delegation statusDelegation status

Secure (2)
  • . to photography
  • photography to ericgermann.photography

NoticesNotices

Warnings (7)
  • ericgermann.photography/DS (alg 13, id 49677): No response was received until the UDP payload size was decreased, indicating that the server might be attempting to send a payload that exceeds the path maximum transmission unit (PMTU) size. See RFC 6891, Sec. 6.2.6. (65.22.26.3, UDP_-_EDNS0_4096_D_KN)
  • ericgermann.photography/DS (alg 13, id 49677): No response was received until the UDP payload size was decreased, indicating that the server might be attempting to send a payload that exceeds the path maximum transmission unit (PMTU) size. See RFC 6891, Sec. 6.2.6. (65.22.26.3, UDP_-_EDNS0_4096_D_KN)
  • ericgermann.photography/DS (alg 15, id 13075): No response was received until the UDP payload size was decreased, indicating that the server might be attempting to send a payload that exceeds the path maximum transmission unit (PMTU) size. See RFC 6891, Sec. 6.2.6. (65.22.26.3, UDP_-_EDNS0_4096_D_KN)
  • ericgermann.photography/DS (alg 15, id 13075): No response was received until the UDP payload size was decreased, indicating that the server might be attempting to send a payload that exceeds the path maximum transmission unit (PMTU) size. See RFC 6891, Sec. 6.2.6. (65.22.26.3, UDP_-_EDNS0_4096_D_KN)
  • ericgermann.photography/DS (alg 8, id 32686): No response was received until the UDP payload size was decreased, indicating that the server might be attempting to send a payload that exceeds the path maximum transmission unit (PMTU) size. See RFC 6891, Sec. 6.2.6. (65.22.26.3, UDP_-_EDNS0_4096_D_KN)
  • ericgermann.photography/DS (alg 8, id 32686): No response was received until the UDP payload size was decreased, indicating that the server might be attempting to send a payload that exceeds the path maximum transmission unit (PMTU) size. See RFC 6891, Sec. 6.2.6. (65.22.26.3, UDP_-_EDNS0_4096_D_KN)
  • ericgermann.photography/DS has warnings; select the "Denial of existence" DNSSEC option to see them.

DNSKEY legend

Full legend
SEP bit setSEP bit set
Revoke bit setRevoke bit set
Trust anchorTrust anchor
Download: png | svg
Warning JavaScript is required to make the graph below interactive.
DNSSEC authentication graph