View on GitHub

DNSViz: A DNS visualization tool

co.bw

DNSSEC options (hide)
  1. |?|
  2. |?|
  3. |?|
  4. |?|
  5. |?|
  6. |?|
  7. |?|
  8. |?|
  9. |?|
  10. |?|
Notices
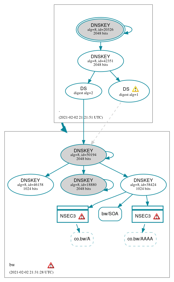
DNSSEC Authentication Chain

RRset statusRRset status

Secure (3)
  • bw/SOA
  • co.bw/A (NODATA)
  • co.bw/AAAA (NODATA)

DNSKEY/DS/NSEC statusDNSKEY/DS/NSEC status

Secure (10)
  • ./DNSKEY (alg 8, id 20326)
  • ./DNSKEY (alg 8, id 42351)
  • NSEC3 proving non-existence of co.bw/A
  • NSEC3 proving non-existence of co.bw/AAAA
  • bw/DNSKEY (alg 8, id 18880)
  • bw/DNSKEY (alg 8, id 38424)
  • bw/DNSKEY (alg 8, id 46158)
  • bw/DNSKEY (alg 8, id 50194)
  • bw/DS (alg 8, id 50194)
  • bw/DS (alg 8, id 50194)

Delegation statusDelegation status

Secure (1)
  • . to bw

NoticesNotices

Errors (6)
  • NSEC3 proving non-existence of co.bw/A: An iterations count of 0 must be used in NSEC3 records to alleviate computational burdens. See RFC 9276, Sec. 3.1.
  • NSEC3 proving non-existence of co.bw/A: An iterations count of 0 must be used in NSEC3 records to alleviate computational burdens. See RFC 9276, Sec. 3.1.
  • NSEC3 proving non-existence of co.bw/AAAA: An iterations count of 0 must be used in NSEC3 records to alleviate computational burdens. See RFC 9276, Sec. 3.1.
  • NSEC3 proving non-existence of co.bw/AAAA: An iterations count of 0 must be used in NSEC3 records to alleviate computational burdens. See RFC 9276, Sec. 3.1.
  • bw zone: The server(s) were not responsive to queries over UDP. See RFC 1035, Sec. 4.2. (2c0f:ff00:1:3::226)
  • bw/CNAME has errors; select the "Denial of existence" DNSSEC option to see them.
Warnings (9)
  • NSEC3 proving non-existence of co.bw/A: The salt value for an NSEC3 record should be empty. See RFC 9276, Sec. 3.1.
  • NSEC3 proving non-existence of co.bw/A: The salt value for an NSEC3 record should be empty. See RFC 9276, Sec. 3.1.
  • NSEC3 proving non-existence of co.bw/AAAA: The salt value for an NSEC3 record should be empty. See RFC 9276, Sec. 3.1.
  • NSEC3 proving non-existence of co.bw/AAAA: The salt value for an NSEC3 record should be empty. See RFC 9276, Sec. 3.1.
  • bw/DS (alg 8, id 50194): DNSSEC implementers are prohibited from implementing signing with DS algorithm 1 (SHA-1). See RFC 8624, Sec. 3.2.
  • bw/DS (alg 8, id 50194): DNSSEC implementers are prohibited from implementing signing with DS algorithm 1 (SHA-1). See RFC 8624, Sec. 3.2.
  • bw/DS (alg 8, id 50194): DS records with digest type 1 (SHA-1) are ignored when DS records with digest type 2 (SHA-256) exist in the same RRset. See RFC 4509, Sec. 3.
  • bw/DS (alg 8, id 50194): DS records with digest type 1 (SHA-1) are ignored when DS records with digest type 2 (SHA-256) exist in the same RRset. See RFC 4509, Sec. 3.
  • bw/CNAME has warnings; select the "Denial of existence" DNSSEC option to see them.

DNSKEY legend

Full legend
SEP bit setSEP bit set
Revoke bit setRevoke bit set
Trust anchorTrust anchor
Download: png | svg
Warning JavaScript is required to make the graph below interactive.
DNSSEC authentication graph