View on GitHub

DNSViz: A DNS visualization tool

bw

DNSSEC options (hide)
  1. |?|
  2. |?|
  3. |?|
  4. |?|
  5. |?|
  6. |?|
  7. |?|
  8. |?|
  9. |?|
  10. |?|
Notices
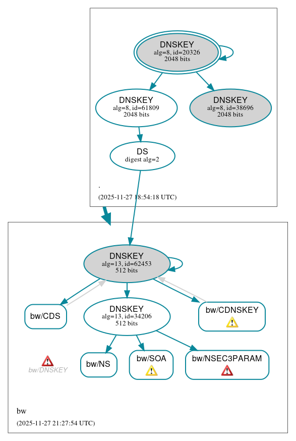
DNSSEC Authentication Chain

RRset statusRRset status

Secure (5)
  • bw/CDNSKEY
  • bw/CDS
  • bw/NS
  • bw/NSEC3PARAM
  • bw/SOA

DNSKEY/DS/NSEC statusDNSKEY/DS/NSEC status

Secure (6)
  • ./DNSKEY (alg 8, id 20326)
  • ./DNSKEY (alg 8, id 38696)
  • ./DNSKEY (alg 8, id 61809)
  • bw/DNSKEY (alg 13, id 34206)
  • bw/DNSKEY (alg 13, id 62453)
  • bw/DS (alg 13, id 62453)

Delegation statusDelegation status

Secure (1)
  • . to bw

NoticesNotices

Errors (5)
  • bw/DNSKEY: No response was received from the server over UDP (tried 4 times). See RFC 1035, Sec. 4.2. (168.167.168.37, UDP_-_EDNS0_512_D_KN)
  • bw/NSEC3PARAM: DNSSEC was effectively downgraded because no response was received from the server over UDP (tried 11 times) with EDNS enabled. See RFC 6891, Sec. 7, RFC 2671, Sec. 5.3. (168.167.168.37, UDP_-_NOEDNS_)
  • bw/NSEC3PARAM: No response was received from the server over UDP (tried 11 times) until EDNS was disabled (however, this server appeared to respond legitimately to other queries with EDNS enabled). See RFC 6891, Sec. 6.2.6. (168.167.168.37, UDP_-_EDNS0_4096_D_KN)
  • bw/NSEC3PARAM: The DNSSEC records necessary to validate the response could not be retrieved from the server. See RFC 4035, Sec. 3.1.1, RFC 4035, Sec. 3.1.3. (168.167.168.37, UDP_-_EDNS0_4096_D_KN)
  • bw/DNSKEY has errors; select the "Denial of existence" DNSSEC option to see them.
Warnings (5)
  • bw/CDNSKEY: No response was received until the UDP payload size was decreased, indicating that the server might be attempting to send a payload that exceeds the path maximum transmission unit (PMTU) size. See RFC 6891, Sec. 6.2.6. (168.167.168.37, UDP_-_EDNS0_4096_D_KN)
  • bw/SOA: No response was received from the server over UDP (tried 7 times) until the NSID EDNS option was removed (however, this server appeared to respond legitimately to other queries with the NSID EDNS option present). See RFC 6891, Sec. 6.1.2. (168.167.168.37, UDP_-_EDNS0_4096_D_KN_0x20)
  • bw/SOA: No response was received until the UDP payload size was decreased, indicating that the server might be attempting to send a payload that exceeds the path maximum transmission unit (PMTU) size. See RFC 6891, Sec. 6.2.6. (168.167.168.37, UDP_-_EDNS0_4096_D_KN)
  • bw/CNAME has warnings; select the "Denial of existence" DNSSEC option to see them.
  • 6j02u.4er53.bw/A has warnings; select the "Denial of existence" DNSSEC option to see them.

DNSKEY legend

Full legend
SEP bit setSEP bit set
Revoke bit setRevoke bit set
Trust anchorTrust anchor
Download: png | svg
Warning JavaScript is required to make the graph below interactive.
DNSSEC authentication graph