View on GitHub

DNSViz: A DNS visualization tool

bw

DNSSEC options (hide)
  1. |?|
  2. |?|
  3. |?|
  4. |?|
  5. |?|
  6. |?|
  7. |?|
  8. |?|
  9. |?|
  10. |?|
Notices
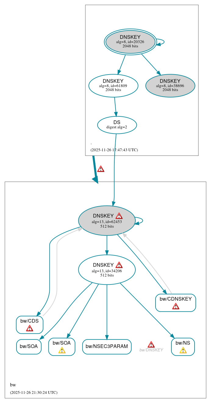
DNSSEC Authentication Chain

RRset statusRRset status

Secure (6)
  • bw/CDNSKEY
  • bw/CDS
  • bw/NS
  • bw/NSEC3PARAM
  • bw/SOA
  • bw/SOA

DNSKEY/DS/NSEC statusDNSKEY/DS/NSEC status

Secure (6)
  • ./DNSKEY (alg 8, id 20326)
  • ./DNSKEY (alg 8, id 38696)
  • ./DNSKEY (alg 8, id 61809)
  • bw/DNSKEY (alg 13, id 34206)
  • bw/DNSKEY (alg 13, id 62453)
  • bw/DS (alg 13, id 62453)

Delegation statusDelegation status

Secure (1)
  • . to bw

NoticesNotices

Errors (14)
  • . to bw: No valid RRSIGs made by a key corresponding to a DS RR were found covering the DNSKEY RRset, resulting in no secure entry point (SEP) into the zone. See RFC 4035, Sec. 2.2, RFC 6840, Sec. 5.11. (168.167.168.37, UDP_-_EDNS0_4096_)
  • . to bw: The DS RRset for the zone included algorithm 13 (ECDSAP256SHA256), but no DS RR matched a DNSKEY with algorithm 13 that signs the zone's DNSKEY RRset. See RFC 4035, Sec. 2.2, RFC 6840, Sec. 5.11. (168.167.168.37, UDP_-_EDNS0_4096_)
  • bw/CDNSKEY: No valid RRSIGs made by a key corresponding to a CDNSKEY RR were found covering the DNSKEY RRset, resulting in no secure entry point (SEP) into the zone. See RFC 4035, Sec. 2.2, RFC 6840, Sec. 5.11, RFC 7344, Sec. 3, RFC 7344, Sec. 5. (168.167.168.37, UDP_-_EDNS0_4096_)
  • bw/CDNSKEY: The CDNSKEY RRset for the zone included algorithm 13 (ECDSAP256SHA256), but no CDNSKEY RR matched a DNSKEY with algorithm 13 that signs the zone's DNSKEY RRset. See RFC 4035, Sec. 2.2, RFC 6840, Sec. 5.11, RFC 7344, Sec. 3, RFC 7344, Sec. 5. (168.167.168.37, UDP_-_EDNS0_4096_)
  • bw/CDS: No valid RRSIGs made by a key corresponding to a CDS RR were found covering the DNSKEY RRset, resulting in no secure entry point (SEP) into the zone. See RFC 4035, Sec. 2.2, RFC 6840, Sec. 5.11, RFC 7344, Sec. 3, RFC 7344, Sec. 5. (168.167.168.37, UDP_-_EDNS0_4096_)
  • bw/CDS: The CDS RRset for the zone included algorithm 13 (ECDSAP256SHA256), but no CDS RR matched a DNSKEY with algorithm 13 that signs the zone's DNSKEY RRset. See RFC 4035, Sec. 2.2, RFC 6840, Sec. 5.11, RFC 7344, Sec. 3, RFC 7344, Sec. 5. (168.167.168.37, UDP_-_EDNS0_4096_)
  • bw/DNSKEY (alg 13, id 34206): DNSSEC was effectively downgraded because no response was received from the server over UDP (tried 10 times) with the DO bit set. See RFC 4035, Sec. 3.2.1. (168.167.168.37, UDP_-_EDNS0_4096_)
  • bw/DNSKEY (alg 13, id 34206): No response was received from the server over UDP (tried 10 times) until the DO EDNS flag was cleared (however, this server appeared to respond legitimately to other queries with the DO EDNS flag set). See RFC 6891, Sec. 6.1.4. (168.167.168.37, UDP_-_EDNS0_4096_D_KN)
  • bw/DNSKEY (alg 13, id 34206): The DNSSEC records necessary to validate the response could not be retrieved from the server. See RFC 4035, Sec. 3.1.1, RFC 4035, Sec. 3.1.3. (168.167.168.37, UDP_-_EDNS0_4096_D_KN)
  • bw/DNSKEY (alg 13, id 62453): DNSSEC was effectively downgraded because no response was received from the server over UDP (tried 10 times) with the DO bit set. See RFC 4035, Sec. 3.2.1. (168.167.168.37, UDP_-_EDNS0_4096_)
  • bw/DNSKEY (alg 13, id 62453): No response was received from the server over UDP (tried 10 times) until the DO EDNS flag was cleared (however, this server appeared to respond legitimately to other queries with the DO EDNS flag set). See RFC 6891, Sec. 6.1.4. (168.167.168.37, UDP_-_EDNS0_4096_D_KN)
  • bw/DNSKEY (alg 13, id 62453): The DNSSEC records necessary to validate the response could not be retrieved from the server. See RFC 4035, Sec. 3.1.1, RFC 4035, Sec. 3.1.3. (168.167.168.37, UDP_-_EDNS0_4096_D_KN)
  • bw/DNSKEY: No response was received from the server over UDP (tried 4 times). See RFC 1035, Sec. 4.2. (168.167.168.37, UDP_-_EDNS0_512_D_KN)
  • bw/DNSKEY has errors; select the "Denial of existence" DNSSEC option to see them.
Warnings (5)
  • bw/CDS: No response was received until the UDP payload size was decreased, indicating that the server might be attempting to send a payload that exceeds the path maximum transmission unit (PMTU) size. See RFC 6891, Sec. 6.2.6. (168.167.168.37, UDP_-_EDNS0_4096_D_KN)
  • bw/NS: No response was received from the server over UDP (tried 7 times) until the NSID EDNS option was removed (however, this server appeared to respond legitimately to other queries with the NSID EDNS option present). See RFC 6891, Sec. 6.1.2. (168.167.168.37, UDP_-_EDNS0_4096_D_KN)
  • bw/SOA: No response was received from the server over UDP (tried 7 times) until the NSID EDNS option was removed (however, this server appeared to respond legitimately to other queries with the NSID EDNS option present). See RFC 6891, Sec. 6.1.2. (168.167.168.37, UDP_-_EDNS0_4096_D_KN_0x20)
  • bw/CNAME has warnings; select the "Denial of existence" DNSSEC option to see them.
  • 30zcx.s24mk.bw/A has warnings; select the "Denial of existence" DNSSEC option to see them.

DNSKEY legend

Full legend
SEP bit setSEP bit set
Revoke bit setRevoke bit set
Trust anchorTrust anchor
Download: png | svg
Warning JavaScript is required to make the graph below interactive.
DNSSEC authentication graph