View on GitHub

DNSViz: A DNS visualization tool

admin.ch

DNSSEC options (hide)
  1. |?|
  2. |?|
  3. |?|
  4. |?|
  5. |?|
  6. |?|
  7. |?|
  8. |?|
  9. |?|
  10. |?|
Notices
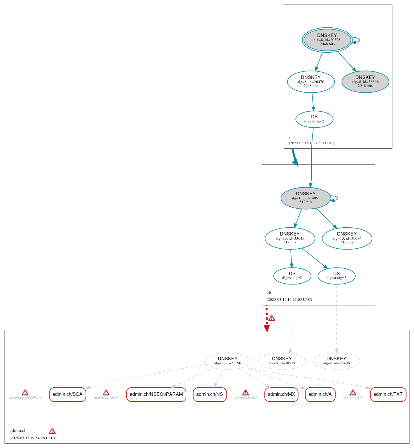
DNSSEC Authentication Chain

RRset statusRRset status

Bogus (6)
  • admin.ch/A
  • admin.ch/MX
  • admin.ch/NS
  • admin.ch/NSEC3PARAM
  • admin.ch/SOA
  • admin.ch/TXT

DNSKEY/DS/NSEC statusDNSKEY/DS/NSEC status

Secure (9)
  • ./DNSKEY (alg 8, id 20326)
  • ./DNSKEY (alg 8, id 26470)
  • ./DNSKEY (alg 8, id 38696)
  • admin.ch/DS (alg 8, id 28496)
  • admin.ch/DS (alg 8, id 38519)
  • ch/DNSKEY (alg 13, id 14051)
  • ch/DNSKEY (alg 13, id 33645)
  • ch/DNSKEY (alg 13, id 36074)
  • ch/DS (alg 13, id 14051)
Non_existent (3)
  • admin.ch/DNSKEY (alg 8, id 21156)
  • admin.ch/DNSKEY (alg 8, id 28496)
  • admin.ch/DNSKEY (alg 8, id 38519)

Delegation statusDelegation status

Bogus (1)
  • ch to admin.ch
Secure (1)
  • . to ch

NoticesNotices

Errors (8)
  • admin.ch zone: The server(s) were not responsive to queries over TCP. See RFC 1035, Sec. 4.2. (212.103.72.85, 2a00:c38:2:28:0:ffff:d467:4855)
  • admin.ch zone: The server(s) were not responsive to queries over UDP. See RFC 1035, Sec. 4.2. (162.23.37.16, 162.23.37.160)
  • admin.ch/A: No response was received from the server over UDP (tried 12 times). See RFC 1035, Sec. 4.2. (162.23.37.16, 162.23.37.160, UDP_-_NOEDNS_)
  • admin.ch/DNSKEY: No response was received from the server over UDP (tried 12 times). See RFC 1035, Sec. 4.2. (212.103.72.85, 2a00:c38:2:28:0:ffff:d467:4855, UDP_-_EDNS0_4096_D_KN)
  • admin.ch/NS: No response was received from the server over UDP (tried 12 times). See RFC 1035, Sec. 4.2. (162.23.37.16, 162.23.37.160, UDP_-_NOEDNS_)
  • admin.ch/SOA: No response was received from the server over TCP (tried 3 times). See RFC 1035, Sec. 4.2. (212.103.72.85, 2a00:c38:2:28:0:ffff:d467:4855, TCP_-_EDNS0_4096_D_N)
  • ch to admin.ch: No valid RRSIGs made by a key corresponding to a DS RR were found covering the DNSKEY RRset, resulting in no secure entry point (SEP) into the zone. See RFC 4035, Sec. 2.2, RFC 6840, Sec. 5.11.
  • admin.ch/DNSKEY has errors; select the "Denial of existence" DNSSEC option to see them.

DNSKEY legend

Full legend
SEP bit setSEP bit set
Revoke bit setRevoke bit set
Trust anchorTrust anchor
Download: png | svg
Warning JavaScript is required to make the graph below interactive.
DNSSEC authentication graph