View on GitHub

DNSViz: A DNS visualization tool

admin.ch

DNSSEC options (hide)
  1. |?|
  2. |?|
  3. |?|
  4. |?|
  5. |?|
  6. |?|
  7. |?|
  8. |?|
  9. |?|
  10. |?|
Notices
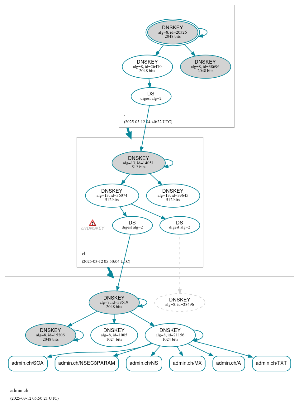
DNSSEC Authentication Chain

RRset statusRRset status

Secure (6)
  • admin.ch/A
  • admin.ch/MX
  • admin.ch/NS
  • admin.ch/NSEC3PARAM
  • admin.ch/SOA
  • admin.ch/TXT

DNSKEY/DS/NSEC statusDNSKEY/DS/NSEC status

Secure (13)
  • ./DNSKEY (alg 8, id 20326)
  • ./DNSKEY (alg 8, id 26470)
  • ./DNSKEY (alg 8, id 38696)
  • admin.ch/DNSKEY (alg 8, id 1005)
  • admin.ch/DNSKEY (alg 8, id 15206)
  • admin.ch/DNSKEY (alg 8, id 21156)
  • admin.ch/DNSKEY (alg 8, id 38519)
  • admin.ch/DS (alg 8, id 28496)
  • admin.ch/DS (alg 8, id 38519)
  • ch/DNSKEY (alg 13, id 14051)
  • ch/DNSKEY (alg 13, id 33645)
  • ch/DNSKEY (alg 13, id 36074)
  • ch/DS (alg 13, id 14051)
Non_existent (1)
  • admin.ch/DNSKEY (alg 8, id 28496)

Delegation statusDelegation status

Secure (2)
  • . to ch
  • ch to admin.ch

NoticesNotices

Errors (1)
  • ch/DNSKEY: No response was received from the server over UDP (tried 1 times). See RFC 1035, Sec. 4.2. (130.59.31.41, 130.59.31.43, 194.0.17.1, 194.0.25.39, 194.146.106.10, 2001:620:0:ff::56, 2001:620:0:ff::58, 2001:678:3::1, 2001:678:20::39, 2001:67c:1010:2::53, UDP_-_EDNS0_512_D_KN)

DNSKEY legend

Full legend
SEP bit setSEP bit set
Revoke bit setRevoke bit set
Trust anchorTrust anchor
Download: png | svg
Warning JavaScript is required to make the graph below interactive.
DNSSEC authentication graph