View on GitHub

DNSViz: A DNS visualization tool

abuse.ch

« Previous analysis | Next analysis »
DNSSEC options (hide)
  1. |?|
  2. |?|
  3. |?|
  4. |?|
  5. |?|
  6. |?|
  7. |?|
  8. |?|
  9. |?|
  10. |?|
Notices
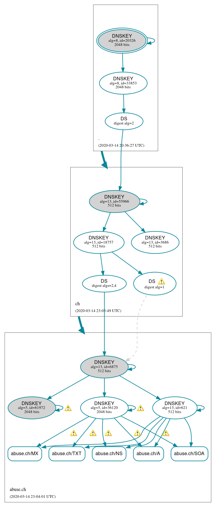
DNSSEC Authentication Chain

RRset statusRRset status

Secure (5)
  • abuse.ch/A
  • abuse.ch/MX
  • abuse.ch/NS
  • abuse.ch/SOA
  • abuse.ch/TXT

DNSKEY/DS/NSEC statusDNSKEY/DS/NSEC status

Secure (12)
  • ./DNSKEY (alg 8, id 20326)
  • ./DNSKEY (alg 8, id 33853)
  • abuse.ch/DNSKEY (alg 13, id 621)
  • abuse.ch/DNSKEY (alg 13, id 6875)
  • abuse.ch/DNSKEY (alg 5, id 36120)
  • abuse.ch/DNSKEY (alg 5, id 61972)
  • abuse.ch/DS (alg 13, id 6875)
  • abuse.ch/DS (alg 13, id 6875)
  • ch/DNSKEY (alg 13, id 18757)
  • ch/DNSKEY (alg 13, id 3686)
  • ch/DNSKEY (alg 13, id 55966)
  • ch/DS (alg 13, id 55966)

Delegation statusDelegation status

Secure (2)
  • . to ch
  • ch to abuse.ch

NoticesNotices

Warnings (23)
  • RRSIG abuse.ch/A alg 5, id 36120: DNSSEC implementers are recommended against implementing signing with DNSSEC algorithm 5 (RSASHA1). See RFC 8624, Sec. 3.1.
  • RRSIG abuse.ch/DNSKEY alg 5, id 36120: DNSSEC implementers are recommended against implementing signing with DNSSEC algorithm 5 (RSASHA1). See RFC 8624, Sec. 3.1.
  • RRSIG abuse.ch/DNSKEY alg 5, id 36120: DNSSEC implementers are recommended against implementing signing with DNSSEC algorithm 5 (RSASHA1). See RFC 8624, Sec. 3.1.
  • RRSIG abuse.ch/DNSKEY alg 5, id 36120: DNSSEC implementers are recommended against implementing signing with DNSSEC algorithm 5 (RSASHA1). See RFC 8624, Sec. 3.1.
  • RRSIG abuse.ch/DNSKEY alg 5, id 36120: DNSSEC implementers are recommended against implementing signing with DNSSEC algorithm 5 (RSASHA1). See RFC 8624, Sec. 3.1.
  • RRSIG abuse.ch/DNSKEY alg 5, id 61972: DNSSEC implementers are recommended against implementing signing with DNSSEC algorithm 5 (RSASHA1). See RFC 8624, Sec. 3.1.
  • RRSIG abuse.ch/DNSKEY alg 5, id 61972: DNSSEC implementers are recommended against implementing signing with DNSSEC algorithm 5 (RSASHA1). See RFC 8624, Sec. 3.1.
  • RRSIG abuse.ch/DNSKEY alg 5, id 61972: DNSSEC implementers are recommended against implementing signing with DNSSEC algorithm 5 (RSASHA1). See RFC 8624, Sec. 3.1.
  • RRSIG abuse.ch/DNSKEY alg 5, id 61972: DNSSEC implementers are recommended against implementing signing with DNSSEC algorithm 5 (RSASHA1). See RFC 8624, Sec. 3.1.
  • RRSIG abuse.ch/MX alg 5, id 36120: DNSSEC implementers are recommended against implementing signing with DNSSEC algorithm 5 (RSASHA1). See RFC 8624, Sec. 3.1.
  • RRSIG abuse.ch/NS alg 5, id 36120: DNSSEC implementers are recommended against implementing signing with DNSSEC algorithm 5 (RSASHA1). See RFC 8624, Sec. 3.1.
  • RRSIG abuse.ch/SOA alg 5, id 36120: DNSSEC implementers are recommended against implementing signing with DNSSEC algorithm 5 (RSASHA1). See RFC 8624, Sec. 3.1.
  • RRSIG abuse.ch/TXT alg 5, id 36120: DNSSEC implementers are recommended against implementing signing with DNSSEC algorithm 5 (RSASHA1). See RFC 8624, Sec. 3.1.
  • abuse.ch/DS (alg 13, id 6875): DNSSEC implementers are prohibited from implementing signing with DS algorithm 1 (SHA-1). See RFC 8624, Sec. 3.2.
  • abuse.ch/DS (alg 13, id 6875): DNSSEC implementers are prohibited from implementing signing with DS algorithm 1 (SHA-1). See RFC 8624, Sec. 3.2.
  • abuse.ch/DS (alg 13, id 6875): DS records with digest type 1 (SHA-1) are ignored when DS records with digest type 2 (SHA-256) exist in the same RRset. See RFC 4509, Sec. 3.
  • abuse.ch/DS (alg 13, id 6875): DS records with digest type 1 (SHA-1) are ignored when DS records with digest type 2 (SHA-256) exist in the same RRset. See RFC 4509, Sec. 3.
  • abuse.ch/DS (alg 13, id 6875): In the spirit of RFC 4509, DS records with digest type 1 (SHA-1) might be ignored when DS records with digest type 4 (SHA-384) exist in the same RRset. See RFC 4509, Sec. 3.
  • abuse.ch/DS (alg 13, id 6875): In the spirit of RFC 4509, DS records with digest type 1 (SHA-1) might be ignored when DS records with digest type 4 (SHA-384) exist in the same RRset. See RFC 4509, Sec. 3.
  • abuse.ch/DNSKEY has warnings; select the "Denial of existence" DNSSEC option to see them.
  • abuse.ch/AAAA has warnings; select the "Denial of existence" DNSSEC option to see them.
  • v5yuq9gbdw.abuse.ch/A has warnings; select the "Denial of existence" DNSSEC option to see them.
  • abuse.ch/CNAME has warnings; select the "Denial of existence" DNSSEC option to see them.

DNSKEY legend

Full legend
SEP bit setSEP bit set
Revoke bit setRevoke bit set
Trust anchorTrust anchor
Download: png | svg
Warning JavaScript is required to make the graph below interactive.
DNSSEC authentication graph