View on GitHub

DNSViz: A DNS visualization tool

abuse.ch

DNSSEC options (hide)
  1. |?|
  2. |?|
  3. |?|
  4. |?|
  5. |?|
  6. |?|
  7. |?|
  8. |?|
  9. |?|
  10. |?|
Notices
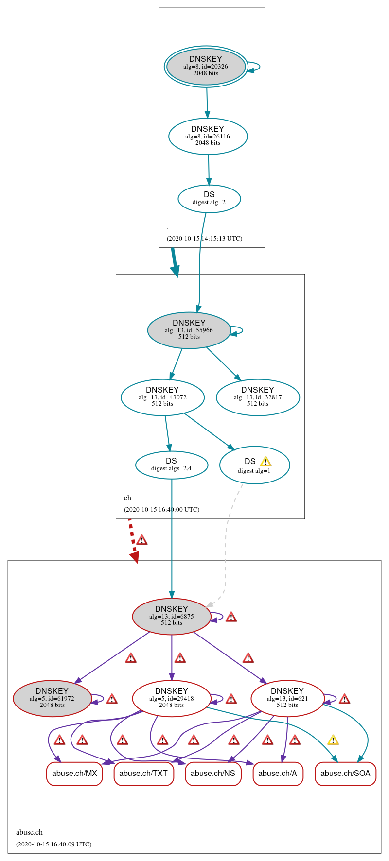
DNSSEC Authentication Chain

RRset statusRRset status

Bogus (5)
  • abuse.ch/A
  • abuse.ch/MX
  • abuse.ch/NS
  • abuse.ch/SOA
  • abuse.ch/TXT

DNSKEY/DS/NSEC statusDNSKEY/DS/NSEC status

Bogus (4)
  • abuse.ch/DNSKEY (alg 13, id 621)
  • abuse.ch/DNSKEY (alg 13, id 6875)
  • abuse.ch/DNSKEY (alg 5, id 29418)
  • abuse.ch/DNSKEY (alg 5, id 61972)
Secure (8)
  • ./DNSKEY (alg 8, id 20326)
  • ./DNSKEY (alg 8, id 26116)
  • abuse.ch/DS (alg 13, id 6875)
  • abuse.ch/DS (alg 13, id 6875)
  • ch/DNSKEY (alg 13, id 32817)
  • ch/DNSKEY (alg 13, id 43072)
  • ch/DNSKEY (alg 13, id 55966)
  • ch/DS (alg 13, id 55966)

Delegation statusDelegation status

Bogus (1)
  • ch to abuse.ch
Secure (1)
  • . to ch

NoticesNotices

Errors (29)
  • RRSIG abuse.ch/A alg 13, id 621: The Signature Expiration field of the RRSIG RR (2020-10-15 16:39:39+00:00) is 30 seconds in the past. See RFC 4035, Sec. 5.3.1.
  • RRSIG abuse.ch/A alg 5, id 29418: The Signature Expiration field of the RRSIG RR (2020-10-15 16:39:39+00:00) is 30 seconds in the past. See RFC 4035, Sec. 5.3.1.
  • RRSIG abuse.ch/DNSKEY alg 13, id 621: The Signature Expiration field of the RRSIG RR (2020-10-15 16:39:39+00:00) is 30 seconds in the past. See RFC 4035, Sec. 5.3.1.
  • RRSIG abuse.ch/DNSKEY alg 13, id 621: The Signature Expiration field of the RRSIG RR (2020-10-15 16:39:39+00:00) is 30 seconds in the past. See RFC 4035, Sec. 5.3.1.
  • RRSIG abuse.ch/DNSKEY alg 13, id 621: The Signature Expiration field of the RRSIG RR (2020-10-15 16:39:39+00:00) is 30 seconds in the past. See RFC 4035, Sec. 5.3.1.
  • RRSIG abuse.ch/DNSKEY alg 13, id 621: The Signature Expiration field of the RRSIG RR (2020-10-15 16:39:39+00:00) is 30 seconds in the past. See RFC 4035, Sec. 5.3.1.
  • RRSIG abuse.ch/DNSKEY alg 13, id 6875: The Signature Expiration field of the RRSIG RR (2020-10-15 16:39:39+00:00) is 30 seconds in the past. See RFC 4035, Sec. 5.3.1.
  • RRSIG abuse.ch/DNSKEY alg 13, id 6875: The Signature Expiration field of the RRSIG RR (2020-10-15 16:39:39+00:00) is 30 seconds in the past. See RFC 4035, Sec. 5.3.1.
  • RRSIG abuse.ch/DNSKEY alg 13, id 6875: The Signature Expiration field of the RRSIG RR (2020-10-15 16:39:39+00:00) is 30 seconds in the past. See RFC 4035, Sec. 5.3.1.
  • RRSIG abuse.ch/DNSKEY alg 13, id 6875: The Signature Expiration field of the RRSIG RR (2020-10-15 16:39:39+00:00) is 30 seconds in the past. See RFC 4035, Sec. 5.3.1.
  • RRSIG abuse.ch/DNSKEY alg 5, id 29418: The Signature Expiration field of the RRSIG RR (2020-10-15 16:39:39+00:00) is 30 seconds in the past. See RFC 4035, Sec. 5.3.1.
  • RRSIG abuse.ch/DNSKEY alg 5, id 29418: The Signature Expiration field of the RRSIG RR (2020-10-15 16:39:39+00:00) is 30 seconds in the past. See RFC 4035, Sec. 5.3.1.
  • RRSIG abuse.ch/DNSKEY alg 5, id 29418: The Signature Expiration field of the RRSIG RR (2020-10-15 16:39:39+00:00) is 30 seconds in the past. See RFC 4035, Sec. 5.3.1.
  • RRSIG abuse.ch/DNSKEY alg 5, id 29418: The Signature Expiration field of the RRSIG RR (2020-10-15 16:39:39+00:00) is 30 seconds in the past. See RFC 4035, Sec. 5.3.1.
  • RRSIG abuse.ch/DNSKEY alg 5, id 61972: The Signature Expiration field of the RRSIG RR (2020-10-15 16:39:39+00:00) is 30 seconds in the past. See RFC 4035, Sec. 5.3.1.
  • RRSIG abuse.ch/DNSKEY alg 5, id 61972: The Signature Expiration field of the RRSIG RR (2020-10-15 16:39:39+00:00) is 30 seconds in the past. See RFC 4035, Sec. 5.3.1.
  • RRSIG abuse.ch/DNSKEY alg 5, id 61972: The Signature Expiration field of the RRSIG RR (2020-10-15 16:39:39+00:00) is 30 seconds in the past. See RFC 4035, Sec. 5.3.1.
  • RRSIG abuse.ch/DNSKEY alg 5, id 61972: The Signature Expiration field of the RRSIG RR (2020-10-15 16:39:39+00:00) is 30 seconds in the past. See RFC 4035, Sec. 5.3.1.
  • RRSIG abuse.ch/MX alg 13, id 621: The Signature Expiration field of the RRSIG RR (2020-10-15 16:39:39+00:00) is 30 seconds in the past. See RFC 4035, Sec. 5.3.1.
  • RRSIG abuse.ch/MX alg 5, id 29418: The Signature Expiration field of the RRSIG RR (2020-10-15 16:39:39+00:00) is 30 seconds in the past. See RFC 4035, Sec. 5.3.1.
  • RRSIG abuse.ch/NS alg 13, id 621: The Signature Expiration field of the RRSIG RR (2020-10-15 16:39:39+00:00) is 30 seconds in the past. See RFC 4035, Sec. 5.3.1.
  • RRSIG abuse.ch/NS alg 5, id 29418: The Signature Expiration field of the RRSIG RR (2020-10-15 16:39:39+00:00) is 30 seconds in the past. See RFC 4035, Sec. 5.3.1.
  • RRSIG abuse.ch/TXT alg 13, id 621: The Signature Expiration field of the RRSIG RR (2020-10-15 16:39:39+00:00) is 30 seconds in the past. See RFC 4035, Sec. 5.3.1.
  • RRSIG abuse.ch/TXT alg 5, id 29418: The Signature Expiration field of the RRSIG RR (2020-10-15 16:39:39+00:00) is 30 seconds in the past. See RFC 4035, Sec. 5.3.1.
  • ch to abuse.ch: No valid RRSIGs made by a key corresponding to a DS RR were found covering the DNSKEY RRset, resulting in no secure entry point (SEP) into the zone. See RFC 4035, Sec. 2.2, RFC 6840, Sec. 5.11. (204.13.250.4, 204.13.251.4, 208.78.70.4, 208.78.71.4, 2001:500:90:1::4, 2001:500:94:1::4, UDP_-_EDNS0_4096_D_K)
  • abuse.ch/DNSKEY has errors; select the "Denial of existence" DNSSEC option to see them.
  • abuse.ch/AAAA has errors; select the "Denial of existence" DNSSEC option to see them.
  • fcg3mvruso.abuse.ch/A has errors; select the "Denial of existence" DNSSEC option to see them.
  • abuse.ch/CNAME has errors; select the "Denial of existence" DNSSEC option to see them.
Warnings (23)
  • RRSIG abuse.ch/A alg 5, id 29418: DNSSEC implementers are recommended against implementing signing with DNSSEC algorithm 5 (RSASHA1). See RFC 8624, Sec. 3.1.
  • RRSIG abuse.ch/DNSKEY alg 5, id 29418: DNSSEC implementers are recommended against implementing signing with DNSSEC algorithm 5 (RSASHA1). See RFC 8624, Sec. 3.1.
  • RRSIG abuse.ch/DNSKEY alg 5, id 29418: DNSSEC implementers are recommended against implementing signing with DNSSEC algorithm 5 (RSASHA1). See RFC 8624, Sec. 3.1.
  • RRSIG abuse.ch/DNSKEY alg 5, id 29418: DNSSEC implementers are recommended against implementing signing with DNSSEC algorithm 5 (RSASHA1). See RFC 8624, Sec. 3.1.
  • RRSIG abuse.ch/DNSKEY alg 5, id 29418: DNSSEC implementers are recommended against implementing signing with DNSSEC algorithm 5 (RSASHA1). See RFC 8624, Sec. 3.1.
  • RRSIG abuse.ch/DNSKEY alg 5, id 61972: DNSSEC implementers are recommended against implementing signing with DNSSEC algorithm 5 (RSASHA1). See RFC 8624, Sec. 3.1.
  • RRSIG abuse.ch/DNSKEY alg 5, id 61972: DNSSEC implementers are recommended against implementing signing with DNSSEC algorithm 5 (RSASHA1). See RFC 8624, Sec. 3.1.
  • RRSIG abuse.ch/DNSKEY alg 5, id 61972: DNSSEC implementers are recommended against implementing signing with DNSSEC algorithm 5 (RSASHA1). See RFC 8624, Sec. 3.1.
  • RRSIG abuse.ch/DNSKEY alg 5, id 61972: DNSSEC implementers are recommended against implementing signing with DNSSEC algorithm 5 (RSASHA1). See RFC 8624, Sec. 3.1.
  • RRSIG abuse.ch/MX alg 5, id 29418: DNSSEC implementers are recommended against implementing signing with DNSSEC algorithm 5 (RSASHA1). See RFC 8624, Sec. 3.1.
  • RRSIG abuse.ch/NS alg 5, id 29418: DNSSEC implementers are recommended against implementing signing with DNSSEC algorithm 5 (RSASHA1). See RFC 8624, Sec. 3.1.
  • RRSIG abuse.ch/SOA alg 5, id 29418: DNSSEC implementers are recommended against implementing signing with DNSSEC algorithm 5 (RSASHA1). See RFC 8624, Sec. 3.1.
  • RRSIG abuse.ch/TXT alg 5, id 29418: DNSSEC implementers are recommended against implementing signing with DNSSEC algorithm 5 (RSASHA1). See RFC 8624, Sec. 3.1.
  • abuse.ch/DS (alg 13, id 6875): DNSSEC implementers are prohibited from implementing signing with DS algorithm 1 (SHA-1). See RFC 8624, Sec. 3.2.
  • abuse.ch/DS (alg 13, id 6875): DNSSEC implementers are prohibited from implementing signing with DS algorithm 1 (SHA-1). See RFC 8624, Sec. 3.2.
  • abuse.ch/DS (alg 13, id 6875): DS records with digest type 1 (SHA-1) are ignored when DS records with digest type 2 (SHA-256) exist in the same RRset. See RFC 4509, Sec. 3.
  • abuse.ch/DS (alg 13, id 6875): DS records with digest type 1 (SHA-1) are ignored when DS records with digest type 2 (SHA-256) exist in the same RRset. See RFC 4509, Sec. 3.
  • abuse.ch/DS (alg 13, id 6875): In the spirit of RFC 4509, DS records with digest type 1 (SHA-1) might be ignored when DS records with digest type 4 (SHA-384) exist in the same RRset. See RFC 4509, Sec. 3.
  • abuse.ch/DS (alg 13, id 6875): In the spirit of RFC 4509, DS records with digest type 1 (SHA-1) might be ignored when DS records with digest type 4 (SHA-384) exist in the same RRset. See RFC 4509, Sec. 3.
  • abuse.ch/DNSKEY has warnings; select the "Denial of existence" DNSSEC option to see them.
  • abuse.ch/AAAA has warnings; select the "Denial of existence" DNSSEC option to see them.
  • fcg3mvruso.abuse.ch/A has warnings; select the "Denial of existence" DNSSEC option to see them.
  • abuse.ch/CNAME has warnings; select the "Denial of existence" DNSSEC option to see them.

DNSKEY legend

Full legend
SEP bit setSEP bit set
Revoke bit setRevoke bit set
Trust anchorTrust anchor
Download: png | svg
Warning JavaScript is required to make the graph below interactive.
DNSSEC authentication graph