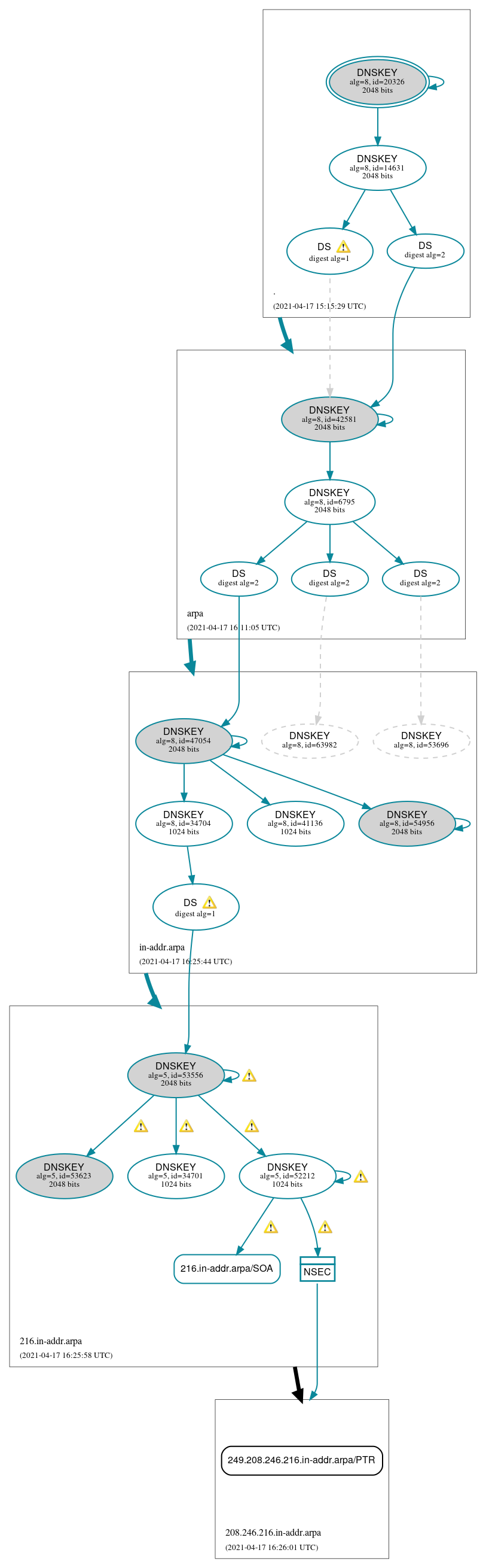
NSEC proving non-existence of 208.246.216.in-addr.arpa/DS
arpa/DNSKEY (alg 8, id 42581)
arpa/DNSKEY (alg 8, id 6795)
arpa/DS (alg 8, id 42581)
arpa/DS (alg 8, id 42581)
in-addr.arpa/DNSKEY (alg 8, id 34704)
in-addr.arpa/DNSKEY (alg 8, id 41136)
in-addr.arpa/DNSKEY (alg 8, id 47054)
in-addr.arpa/DNSKEY (alg 8, id 54956)
in-addr.arpa/DS (alg 8, id 47054)
in-addr.arpa/DS (alg 8, id 53696)
in-addr.arpa/DS (alg 8, id 63982)
Non_existent (2)
in-addr.arpa/DNSKEY (alg 8, id 53696)
in-addr.arpa/DNSKEY (alg 8, id 63982)
Delegation status
Insecure (1)
216.in-addr.arpa to 208.246.216.in-addr.arpa
Secure (3)
. to arpa
arpa to in-addr.arpa
in-addr.arpa to 216.in-addr.arpa
Notices
Warnings (16)
216.in-addr.arpa/DS (alg 5, id 53556): DNSSEC implementers are prohibited from implementing signing with DS algorithm 1 (SHA-1). See RFC 8624, Sec. 3.2.
216.in-addr.arpa/DS (alg 5, id 53556): DNSSEC implementers are prohibited from implementing signing with DS algorithm 1 (SHA-1). See RFC 8624, Sec. 3.2.
RRSIG 216.in-addr.arpa/DNSKEY alg 5, id 52212: DNSSEC implementers are recommended against implementing signing with DNSSEC algorithm 5 (RSASHA1). See RFC 8624, Sec. 3.1.
RRSIG 216.in-addr.arpa/DNSKEY alg 5, id 52212: DNSSEC implementers are recommended against implementing signing with DNSSEC algorithm 5 (RSASHA1). See RFC 8624, Sec. 3.1.
RRSIG 216.in-addr.arpa/DNSKEY alg 5, id 52212: DNSSEC implementers are recommended against implementing signing with DNSSEC algorithm 5 (RSASHA1). See RFC 8624, Sec. 3.1.
RRSIG 216.in-addr.arpa/DNSKEY alg 5, id 52212: DNSSEC implementers are recommended against implementing signing with DNSSEC algorithm 5 (RSASHA1). See RFC 8624, Sec. 3.1.
RRSIG 216.in-addr.arpa/DNSKEY alg 5, id 53556: DNSSEC implementers are recommended against implementing signing with DNSSEC algorithm 5 (RSASHA1). See RFC 8624, Sec. 3.1.
RRSIG 216.in-addr.arpa/DNSKEY alg 5, id 53556: DNSSEC implementers are recommended against implementing signing with DNSSEC algorithm 5 (RSASHA1). See RFC 8624, Sec. 3.1.
RRSIG 216.in-addr.arpa/DNSKEY alg 5, id 53556: DNSSEC implementers are recommended against implementing signing with DNSSEC algorithm 5 (RSASHA1). See RFC 8624, Sec. 3.1.
RRSIG 216.in-addr.arpa/DNSKEY alg 5, id 53556: DNSSEC implementers are recommended against implementing signing with DNSSEC algorithm 5 (RSASHA1). See RFC 8624, Sec. 3.1.
RRSIG 216.in-addr.arpa/SOA alg 5, id 52212: DNSSEC implementers are recommended against implementing signing with DNSSEC algorithm 5 (RSASHA1). See RFC 8624, Sec. 3.1.
RRSIG NSEC proving non-existence of 208.246.216.in-addr.arpa/DS alg 5, id 52212: DNSSEC implementers are recommended against implementing signing with DNSSEC algorithm 5 (RSASHA1). See RFC 8624, Sec. 3.1.
arpa/DS (alg 8, id 42581): DNSSEC implementers are prohibited from implementing signing with DS algorithm 1 (SHA-1). See RFC 8624, Sec. 3.2.
arpa/DS (alg 8, id 42581): DNSSEC implementers are prohibited from implementing signing with DS algorithm 1 (SHA-1). See RFC 8624, Sec. 3.2.
arpa/DS (alg 8, id 42581): DS records with digest type 1 (SHA-1) are ignored when DS records with digest type 2 (SHA-256) exist in the same RRset. See RFC 4509, Sec. 3.
arpa/DS (alg 8, id 42581): DS records with digest type 1 (SHA-1) are ignored when DS records with digest type 2 (SHA-256) exist in the same RRset. See RFC 4509, Sec. 3.