View on GitHub

DNSViz: A DNS visualization tool

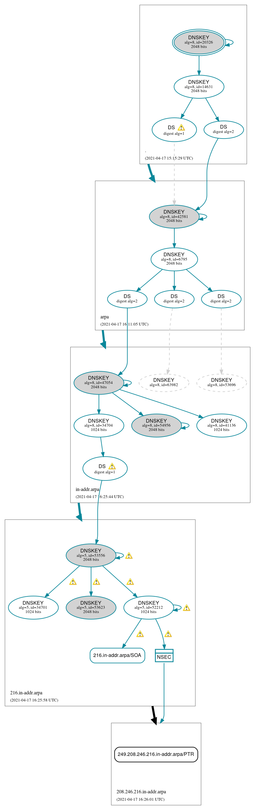
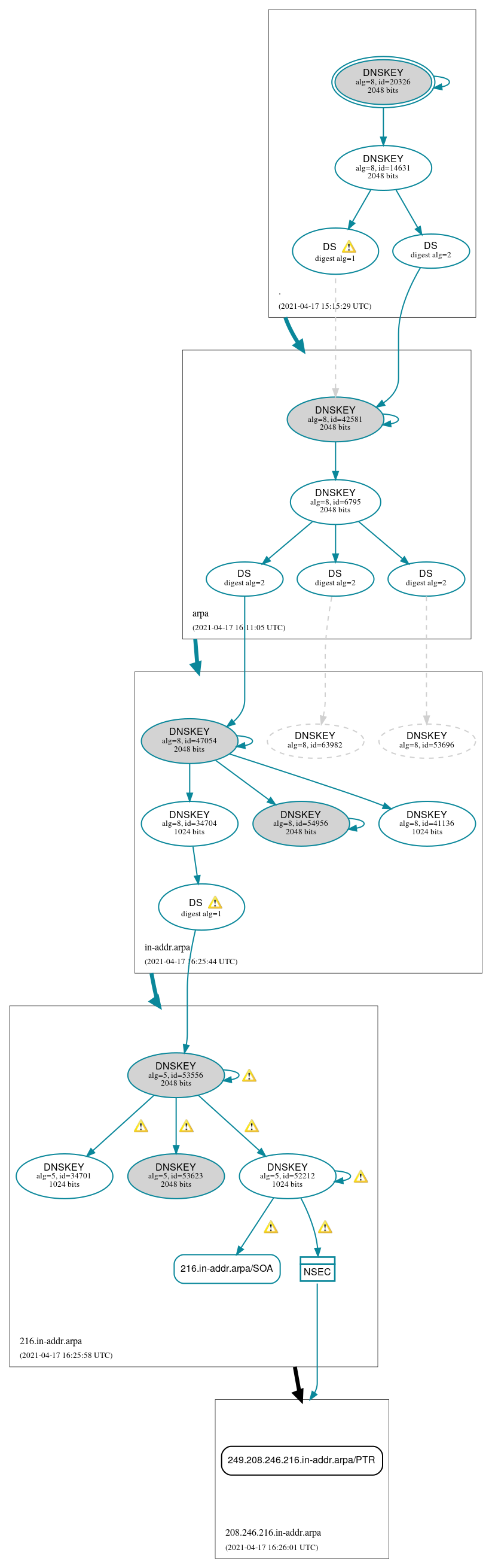
249.208.246.216.in-addr.arpa

« Previous analysis | Next analysis »
DNSSEC options (hide)
  1. |?|
  2. |?|
  3. |?|
  4. |?|
  5. |?|
  6. |?|
  7. |?|
  8. |?|
  9. |?|
  10. |?|
Notices
DNSSEC Authentication Chain

RRset statusRRset status

Insecure (1)
  • 249.208.246.216.in-addr.arpa/PTR
Secure (1)
  • 216.in-addr.arpa/SOA

DNSKEY/DS/NSEC statusDNSKEY/DS/NSEC status

Secure (19)
  • ./DNSKEY (alg 8, id 14631)
  • ./DNSKEY (alg 8, id 20326)
  • 216.in-addr.arpa/DNSKEY (alg 5, id 34701)
  • 216.in-addr.arpa/DNSKEY (alg 5, id 52212)
  • 216.in-addr.arpa/DNSKEY (alg 5, id 53556)
  • 216.in-addr.arpa/DNSKEY (alg 5, id 53623)
  • 216.in-addr.arpa/DS (alg 5, id 53556)
  • NSEC proving non-existence of 208.246.216.in-addr.arpa/DS
  • arpa/DNSKEY (alg 8, id 42581)
  • arpa/DNSKEY (alg 8, id 6795)
  • arpa/DS (alg 8, id 42581)
  • arpa/DS (alg 8, id 42581)
  • in-addr.arpa/DNSKEY (alg 8, id 34704)
  • in-addr.arpa/DNSKEY (alg 8, id 41136)
  • in-addr.arpa/DNSKEY (alg 8, id 47054)
  • in-addr.arpa/DNSKEY (alg 8, id 54956)
  • in-addr.arpa/DS (alg 8, id 47054)
  • in-addr.arpa/DS (alg 8, id 53696)
  • in-addr.arpa/DS (alg 8, id 63982)
Non_existent (2)
  • in-addr.arpa/DNSKEY (alg 8, id 53696)
  • in-addr.arpa/DNSKEY (alg 8, id 63982)

Delegation statusDelegation status

Insecure (1)
  • 216.in-addr.arpa to 208.246.216.in-addr.arpa
Secure (3)
  • . to arpa
  • arpa to in-addr.arpa
  • in-addr.arpa to 216.in-addr.arpa

NoticesNotices

Warnings (16)
  • 216.in-addr.arpa/DS (alg 5, id 53556): DNSSEC implementers are prohibited from implementing signing with DS algorithm 1 (SHA-1). See RFC 8624, Sec. 3.2.
  • 216.in-addr.arpa/DS (alg 5, id 53556): DNSSEC implementers are prohibited from implementing signing with DS algorithm 1 (SHA-1). See RFC 8624, Sec. 3.2.
  • RRSIG 216.in-addr.arpa/DNSKEY alg 5, id 52212: DNSSEC implementers are recommended against implementing signing with DNSSEC algorithm 5 (RSASHA1). See RFC 8624, Sec. 3.1.
  • RRSIG 216.in-addr.arpa/DNSKEY alg 5, id 52212: DNSSEC implementers are recommended against implementing signing with DNSSEC algorithm 5 (RSASHA1). See RFC 8624, Sec. 3.1.
  • RRSIG 216.in-addr.arpa/DNSKEY alg 5, id 52212: DNSSEC implementers are recommended against implementing signing with DNSSEC algorithm 5 (RSASHA1). See RFC 8624, Sec. 3.1.
  • RRSIG 216.in-addr.arpa/DNSKEY alg 5, id 52212: DNSSEC implementers are recommended against implementing signing with DNSSEC algorithm 5 (RSASHA1). See RFC 8624, Sec. 3.1.
  • RRSIG 216.in-addr.arpa/DNSKEY alg 5, id 53556: DNSSEC implementers are recommended against implementing signing with DNSSEC algorithm 5 (RSASHA1). See RFC 8624, Sec. 3.1.
  • RRSIG 216.in-addr.arpa/DNSKEY alg 5, id 53556: DNSSEC implementers are recommended against implementing signing with DNSSEC algorithm 5 (RSASHA1). See RFC 8624, Sec. 3.1.
  • RRSIG 216.in-addr.arpa/DNSKEY alg 5, id 53556: DNSSEC implementers are recommended against implementing signing with DNSSEC algorithm 5 (RSASHA1). See RFC 8624, Sec. 3.1.
  • RRSIG 216.in-addr.arpa/DNSKEY alg 5, id 53556: DNSSEC implementers are recommended against implementing signing with DNSSEC algorithm 5 (RSASHA1). See RFC 8624, Sec. 3.1.
  • RRSIG 216.in-addr.arpa/SOA alg 5, id 52212: DNSSEC implementers are recommended against implementing signing with DNSSEC algorithm 5 (RSASHA1). See RFC 8624, Sec. 3.1.
  • RRSIG NSEC proving non-existence of 208.246.216.in-addr.arpa/DS alg 5, id 52212: DNSSEC implementers are recommended against implementing signing with DNSSEC algorithm 5 (RSASHA1). See RFC 8624, Sec. 3.1.
  • arpa/DS (alg 8, id 42581): DNSSEC implementers are prohibited from implementing signing with DS algorithm 1 (SHA-1). See RFC 8624, Sec. 3.2.
  • arpa/DS (alg 8, id 42581): DNSSEC implementers are prohibited from implementing signing with DS algorithm 1 (SHA-1). See RFC 8624, Sec. 3.2.
  • arpa/DS (alg 8, id 42581): DS records with digest type 1 (SHA-1) are ignored when DS records with digest type 2 (SHA-256) exist in the same RRset. See RFC 4509, Sec. 3.
  • arpa/DS (alg 8, id 42581): DS records with digest type 1 (SHA-1) are ignored when DS records with digest type 2 (SHA-256) exist in the same RRset. See RFC 4509, Sec. 3.

DNSKEY legend

Full legend
SEP bit setSEP bit set
Revoke bit setRevoke bit set
Trust anchorTrust anchor
Download: png | svg
Warning JavaScript is required to make the graph below interactive.
DNSSEC authentication graph