View on GitHub

DNSViz: A DNS visualization tool

zw3b.net

DNSSEC options (hide)
  1. |?|
  2. |?|
  3. |?|
  4. |?|
  5. |?|
  6. |?|
  7. |?|
  8. |?|
  9. |?|
  10. |?|
Notices
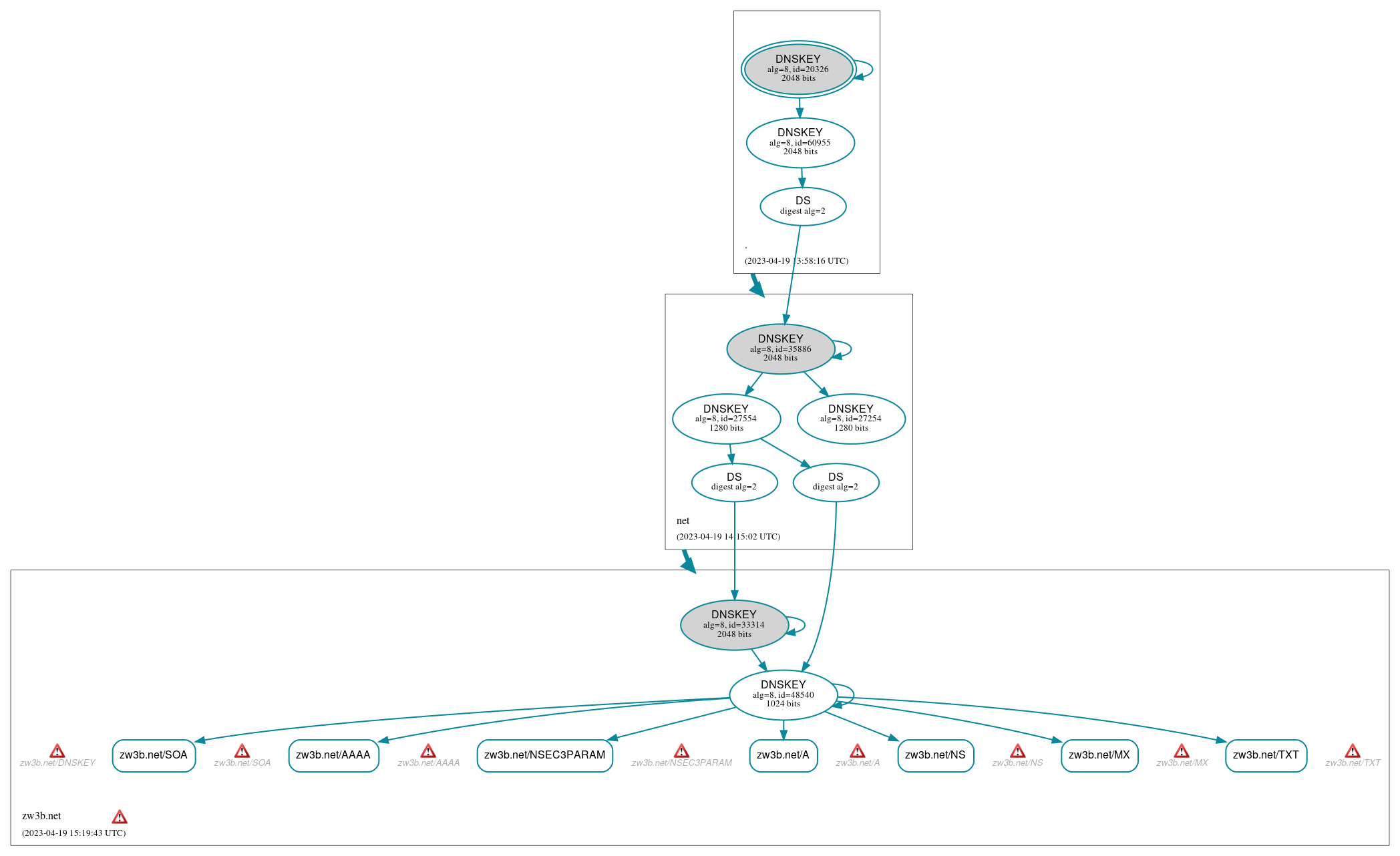
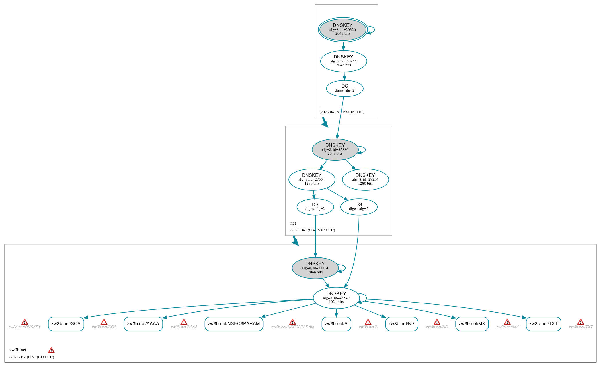
DNSSEC Authentication Chain

RRset statusRRset status

Secure (7)
  • zw3b.net/A
  • zw3b.net/AAAA
  • zw3b.net/MX
  • zw3b.net/NS
  • zw3b.net/NSEC3PARAM
  • zw3b.net/SOA
  • zw3b.net/TXT

DNSKEY/DS/NSEC statusDNSKEY/DS/NSEC status

Secure (10)
  • ./DNSKEY (alg 8, id 20326)
  • ./DNSKEY (alg 8, id 60955)
  • net/DNSKEY (alg 8, id 27254)
  • net/DNSKEY (alg 8, id 27554)
  • net/DNSKEY (alg 8, id 35886)
  • net/DS (alg 8, id 35886)
  • zw3b.net/DNSKEY (alg 8, id 33314)
  • zw3b.net/DNSKEY (alg 8, id 48540)
  • zw3b.net/DS (alg 8, id 33314)
  • zw3b.net/DS (alg 8, id 48540)

Delegation statusDelegation status

Secure (2)
  • . to net
  • net to zw3b.net

NoticesNotices

Errors (14)
  • zw3b.net zone: The server(s) responded over TCP with a malformed response or with an invalid RCODE. See RFC 1035, Sec. 4.1.1. (2607:5300:60:9389:58:0:1:1)
  • zw3b.net zone: The server(s) responded over UDP with a malformed response or with an invalid RCODE. See RFC 1035, Sec. 4.1.1. (2607:5300:60:9389:58:0:1:1)
  • zw3b.net/A: The response had an invalid RCODE (SERVFAIL). See RFC 1035, Sec. 4.1.1. (2607:5300:60:9389:58:0:1:1, UDP_-_NOEDNS_)
  • zw3b.net/AAAA: The response had an invalid RCODE (SERVFAIL). See RFC 1035, Sec. 4.1.1. (2607:5300:60:9389:58:0:1:1, UDP_-_NOEDNS_)
  • zw3b.net/DNSKEY: The response had an invalid RCODE (SERVFAIL). See RFC 1035, Sec. 4.1.1. (2607:5300:60:9389:58:0:1:1, UDP_-_EDNS0_512_D_KN, UDP_-_NOEDNS_)
  • zw3b.net/MX: The response had an invalid RCODE (SERVFAIL). See RFC 1035, Sec. 4.1.1. (2607:5300:60:9389:58:0:1:1, UDP_-_EDNS0_512_D_KN, UDP_-_NOEDNS_)
  • zw3b.net/NS: The response had an invalid RCODE (SERVFAIL). See RFC 1035, Sec. 4.1.1. (2607:5300:60:9389:58:0:1:1, UDP_-_NOEDNS_)
  • zw3b.net/NSEC3PARAM: The response had an invalid RCODE (SERVFAIL). See RFC 1035, Sec. 4.1.1. (2607:5300:60:9389:58:0:1:1, UDP_-_NOEDNS_)
  • zw3b.net/SOA: The response had an invalid RCODE (SERVFAIL). See RFC 1035, Sec. 4.1.1. (2607:5300:60:9389:58:0:1:1, TCP_-_NOEDNS_)
  • zw3b.net/SOA: The response had an invalid RCODE (SERVFAIL). See RFC 1035, Sec. 4.1.1. (2607:5300:60:9389:58:0:1:1, UDP_-_NOEDNS_, UDP_-_NOEDNS__0x20)
  • zw3b.net/TXT: The response had an invalid RCODE (SERVFAIL). See RFC 1035, Sec. 4.1.1. (2607:5300:60:9389:58:0:1:1, UDP_-_NOEDNS_)
  • zw3b.net/CNAME has errors; select the "Denial of existence" DNSSEC option to see them.
  • zw3b.net/DNSKEY has errors; select the "Denial of existence" DNSSEC option to see them.
  • ybwmxsc2ef.zw3b.net/A has errors; select the "Denial of existence" DNSSEC option to see them.
Warnings (2)
  • zw3b.net/CNAME has warnings; select the "Denial of existence" DNSSEC option to see them.
  • ybwmxsc2ef.zw3b.net/A has warnings; select the "Denial of existence" DNSSEC option to see them.

DNSKEY legend

Full legend
SEP bit setSEP bit set
Revoke bit setRevoke bit set
Trust anchorTrust anchor
Download: png | svg
Warning JavaScript is required to make the graph below interactive.
DNSSEC authentication graph