View on GitHub

DNSViz: A DNS visualization tool

zw3b.blog

DNSSEC options (hide)
  1. |?|
  2. |?|
  3. |?|
  4. |?|
  5. |?|
  6. |?|
  7. |?|
  8. |?|
  9. |?|
  10. |?|
Notices
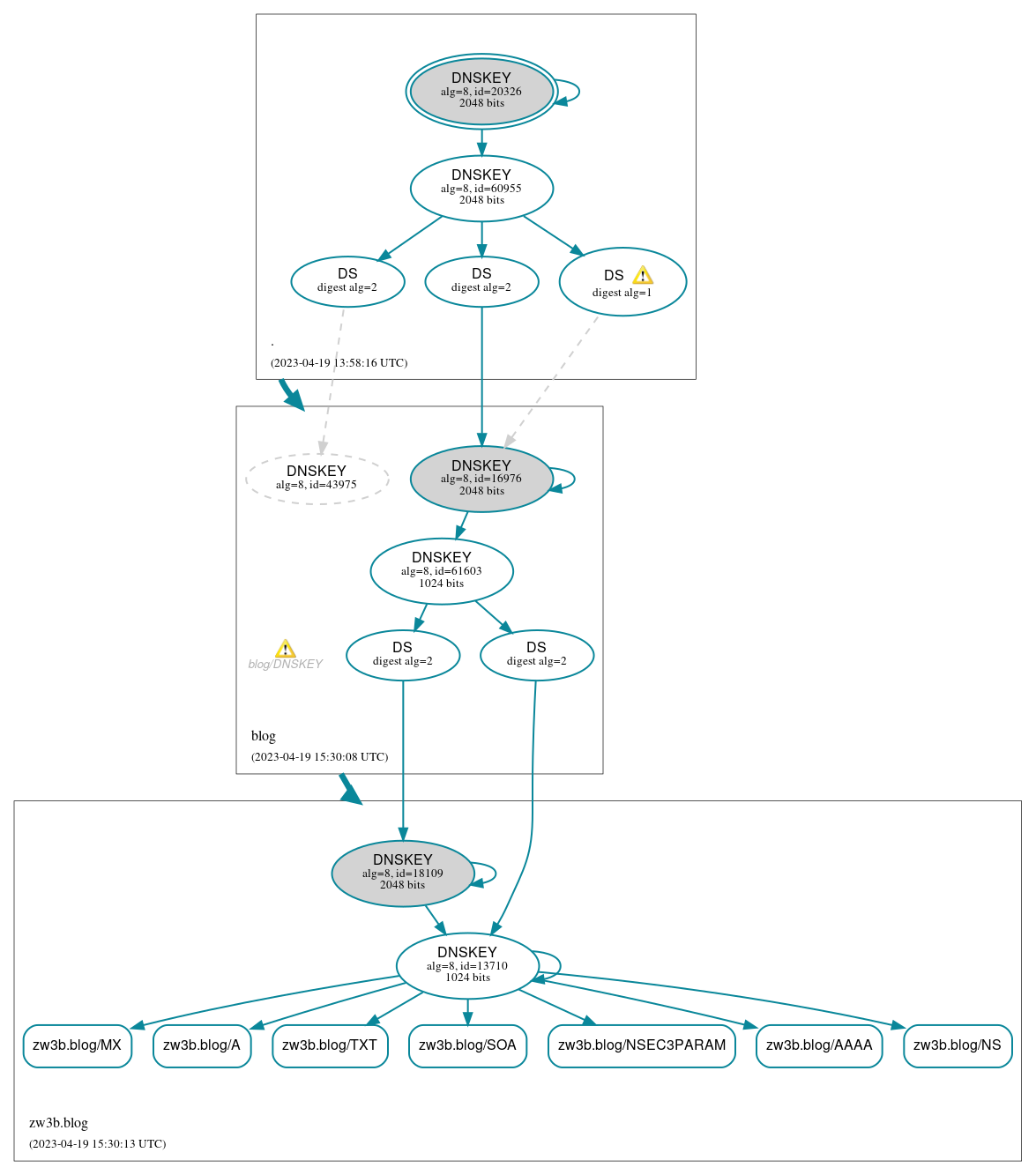
DNSSEC Authentication Chain

RRset statusRRset status

Secure (7)
  • zw3b.blog/A
  • zw3b.blog/AAAA
  • zw3b.blog/MX
  • zw3b.blog/NS
  • zw3b.blog/NSEC3PARAM
  • zw3b.blog/SOA
  • zw3b.blog/TXT

DNSKEY/DS/NSEC statusDNSKEY/DS/NSEC status

Secure (11)
  • ./DNSKEY (alg 8, id 20326)
  • ./DNSKEY (alg 8, id 60955)
  • blog/DNSKEY (alg 8, id 16976)
  • blog/DNSKEY (alg 8, id 61603)
  • blog/DS (alg 8, id 16976)
  • blog/DS (alg 8, id 16976)
  • blog/DS (alg 8, id 43975)
  • zw3b.blog/DNSKEY (alg 8, id 13710)
  • zw3b.blog/DNSKEY (alg 8, id 18109)
  • zw3b.blog/DS (alg 8, id 13710)
  • zw3b.blog/DS (alg 8, id 18109)
Non_existent (1)
  • blog/DNSKEY (alg 8, id 43975)

Delegation statusDelegation status

Secure (2)
  • . to blog
  • blog to zw3b.blog

NoticesNotices

Errors (2)
  • zw3b.blog/CNAME has errors; select the "Denial of existence" DNSSEC option to see them.
  • ot08d1v39c.zw3b.blog/A has errors; select the "Denial of existence" DNSSEC option to see them.
Warnings (7)
  • blog/DNSKEY: The server appears to support DNS cookies but did not return a COOKIE option. See RFC 7873, Sec. 5.2.3. (2001:67c:13cc::1:94, UDP_-_EDNS0_512_D_KN)
  • blog/DS (alg 8, id 16976): DNSSEC implementers are prohibited from implementing signing with DS algorithm 1 (SHA-1). See RFC 8624, Sec. 3.2.
  • blog/DS (alg 8, id 16976): DNSSEC implementers are prohibited from implementing signing with DS algorithm 1 (SHA-1). See RFC 8624, Sec. 3.2.
  • blog/DS (alg 8, id 16976): DS records with digest type 1 (SHA-1) are ignored when DS records with digest type 2 (SHA-256) exist in the same RRset. See RFC 4509, Sec. 3.
  • blog/DS (alg 8, id 16976): DS records with digest type 1 (SHA-1) are ignored when DS records with digest type 2 (SHA-256) exist in the same RRset. See RFC 4509, Sec. 3.
  • zw3b.blog/CNAME has warnings; select the "Denial of existence" DNSSEC option to see them.
  • ot08d1v39c.zw3b.blog/A has warnings; select the "Denial of existence" DNSSEC option to see them.

DNSKEY legend

Full legend
SEP bit setSEP bit set
Revoke bit setRevoke bit set
Trust anchorTrust anchor
Download: png | svg
Warning JavaScript is required to make the graph below interactive.
DNSSEC authentication graph