View on GitHub

DNSViz: A DNS visualization tool

yandex.ru

DNSSEC options (hide)
  1. |?|
  2. |?|
  3. |?|
  4. |?|
  5. |?|
  6. |?|
  7. |?|
  8. |?|
  9. |?|
  10. |?|
Notices
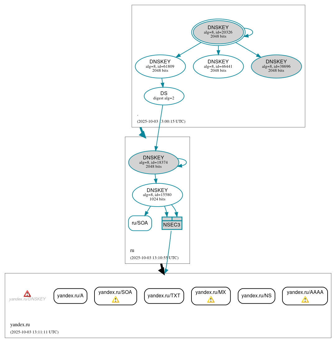
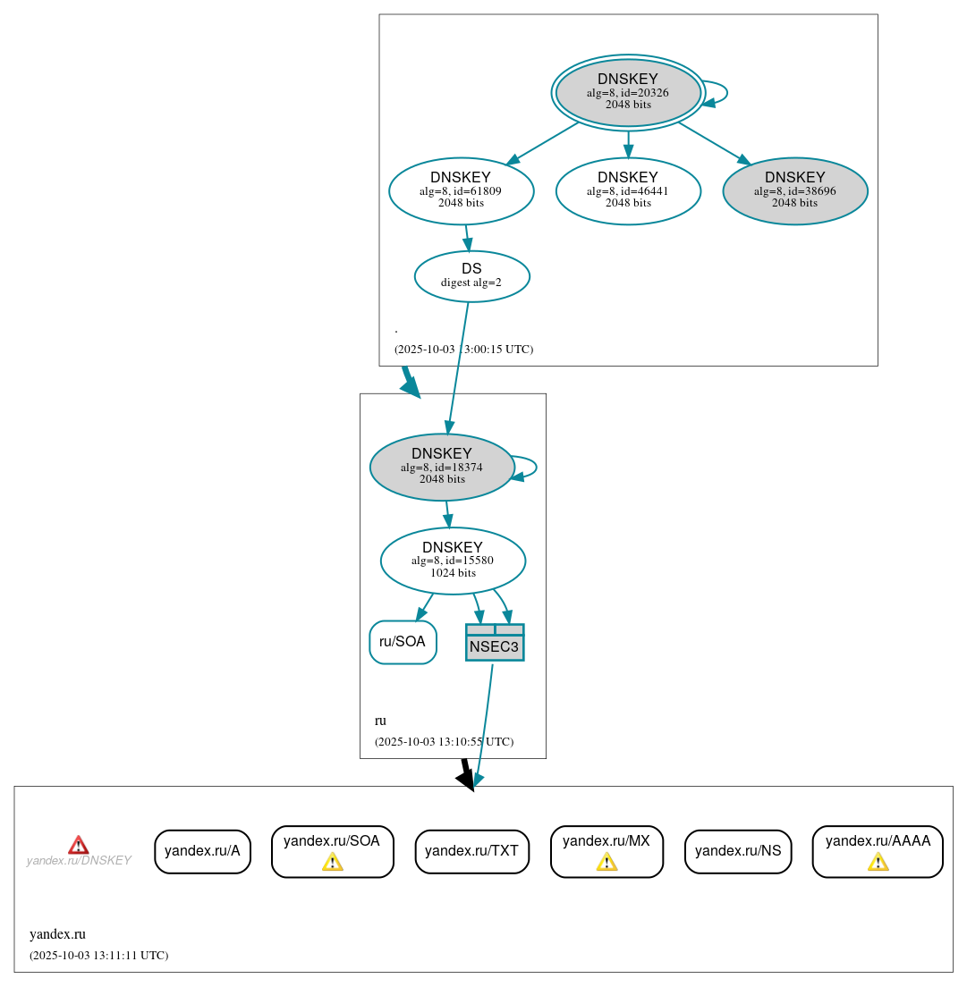
DNSSEC Authentication Chain

RRset statusRRset status

Insecure (6)
  • yandex.ru/A
  • yandex.ru/AAAA
  • yandex.ru/MX
  • yandex.ru/NS
  • yandex.ru/SOA
  • yandex.ru/TXT
Secure (1)
  • ru/SOA

DNSKEY/DS/NSEC statusDNSKEY/DS/NSEC status

Secure (8)
  • ./DNSKEY (alg 8, id 20326)
  • ./DNSKEY (alg 8, id 38696)
  • ./DNSKEY (alg 8, id 46441)
  • ./DNSKEY (alg 8, id 61809)
  • NSEC3 proving non-existence of yandex.ru/DS
  • ru/DNSKEY (alg 8, id 15580)
  • ru/DNSKEY (alg 8, id 18374)
  • ru/DS (alg 8, id 18374)

Delegation statusDelegation status

Insecure (1)
  • ru to yandex.ru
Secure (1)
  • . to ru

NoticesNotices

Errors (2)
  • yandex.ru/DNSKEY: No response was received from the server over UDP (tried 4 times). See RFC 1035, Sec. 4.2. (2a02:6b8::1, UDP_-_EDNS0_512_D_KN)
  • yandex.ru/DNSKEY has errors; select the "Denial of existence" DNSSEC option to see them.
Warnings (5)
  • yandex.ru/AAAA: No response was received until the UDP payload size was decreased, indicating that the server might be attempting to send a payload that exceeds the path maximum transmission unit (PMTU) size. See RFC 6891, Sec. 6.2.6. (2a02:6b8::1, UDP_-_EDNS0_4096_D_KN)
  • yandex.ru/MX: No response was received until the UDP payload size was decreased, indicating that the server might be attempting to send a payload that exceeds the path maximum transmission unit (PMTU) size. See RFC 6891, Sec. 6.2.6. (2a02:6b8::1, UDP_-_EDNS0_4096_D_KN)
  • yandex.ru/SOA: No response was received until the UDP payload size was decreased, indicating that the server might be attempting to send a payload that exceeds the path maximum transmission unit (PMTU) size. See RFC 6891, Sec. 6.2.6. (2a02:6b8::1, UDP_-_EDNS0_4096_D_KN)
  • yandex.ru/NSEC3PARAM has warnings; select the "Denial of existence" DNSSEC option to see them.
  • yandex.ru/CDS has warnings; select the "Denial of existence" DNSSEC option to see them.

DNSKEY legend

Full legend
SEP bit setSEP bit set
Revoke bit setRevoke bit set
Trust anchorTrust anchor
Download: png | svg
Warning JavaScript is required to make the graph below interactive.
DNSSEC authentication graph