View on GitHub

DNSViz: A DNS visualization tool

yahoo.com

DNSSEC options (hide)
  1. |?|
  2. |?|
  3. |?|
  4. |?|
  5. |?|
  6. |?|
  7. |?|
  8. |?|
  9. |?|
  10. |?|
Notices
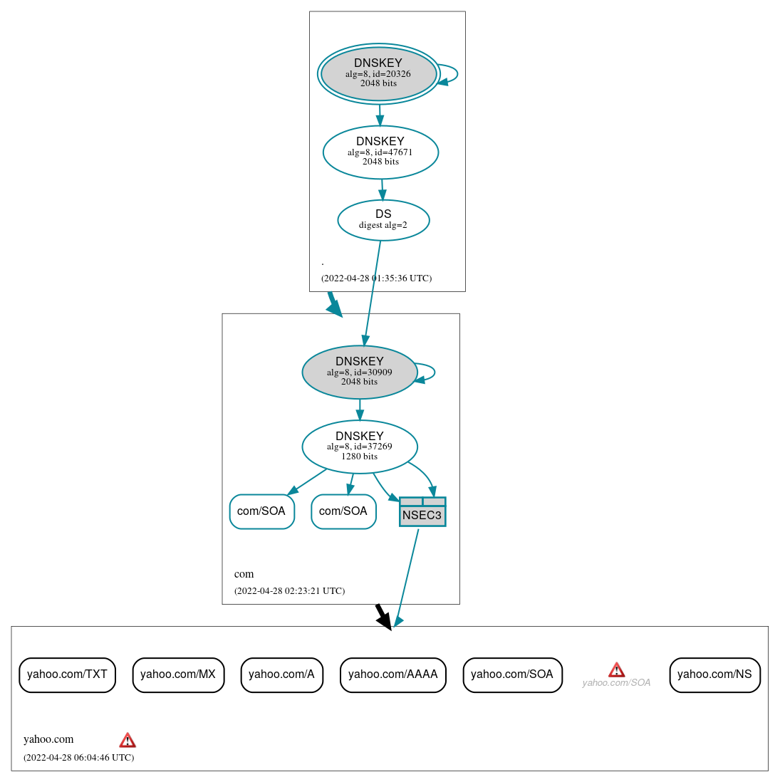
DNSSEC Authentication Chain

RRset statusRRset status

Insecure (6)
  • yahoo.com/A
  • yahoo.com/AAAA
  • yahoo.com/MX
  • yahoo.com/NS
  • yahoo.com/SOA
  • yahoo.com/TXT
Secure (2)
  • com/SOA
  • com/SOA

DNSKEY/DS/NSEC statusDNSKEY/DS/NSEC status

Secure (6)
  • ./DNSKEY (alg 8, id 20326)
  • ./DNSKEY (alg 8, id 47671)
  • NSEC3 proving non-existence of yahoo.com/DS
  • com/DNSKEY (alg 8, id 30909)
  • com/DNSKEY (alg 8, id 37269)
  • com/DS (alg 8, id 30909)

Delegation statusDelegation status

Insecure (1)
  • com to yahoo.com
Secure (1)
  • . to com

NoticesNotices

Errors (2)
  • yahoo.com zone: The server(s) were not responsive to queries over TCP. See RFC 1035, Sec. 4.2. (27.123.42.42, 98.138.11.157, 202.165.97.53, 2406:2000:1d0::7961:686f:6f21, 2406:8600:f03f:1f8::1003)
  • yahoo.com/SOA: No response was received from the server over TCP (tried 3 times). See RFC 1035, Sec. 4.2. (27.123.42.42, 98.138.11.157, 202.165.97.53, 2406:2000:1d0::7961:686f:6f21, 2406:8600:f03f:1f8::1003, TCP_-_EDNS0_4096_D_N)

DNSKEY legend

Full legend
SEP bit setSEP bit set
Revoke bit setRevoke bit set
Trust anchorTrust anchor
Download: png | svg
Warning JavaScript is required to make the graph below interactive.
DNSSEC authentication graph