View on GitHub

DNSViz: A DNS visualization tool

مصر

DNSSEC options (hide)
  1. |?|
  2. |?|
  3. |?|
  4. |?|
  5. |?|
  6. |?|
  7. |?|
  8. |?|
  9. |?|
  10. |?|
Notices
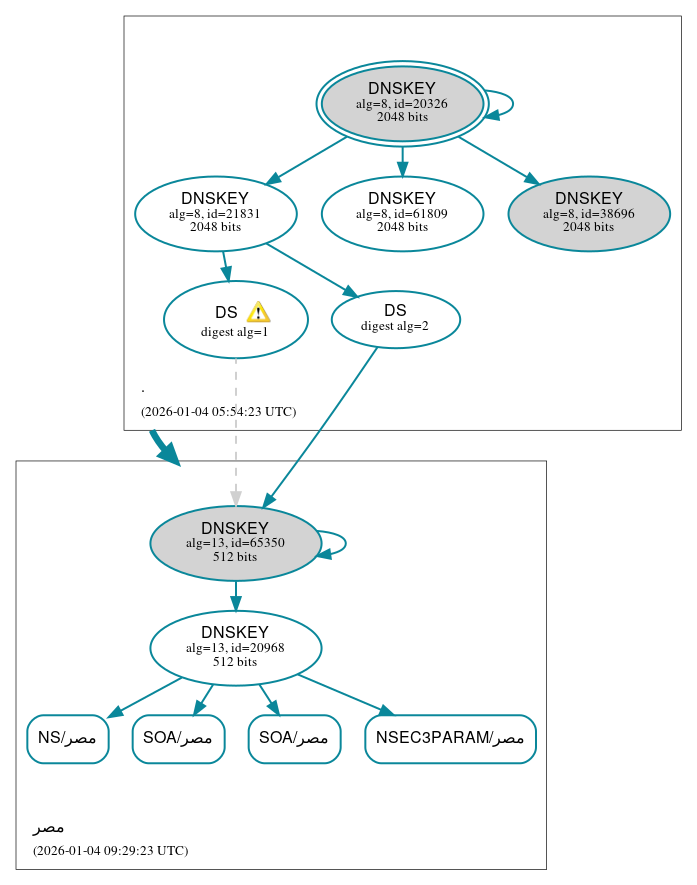
DNSSEC Authentication Chain

RRset statusRRset status

Secure (4)
  • مصر/NS
  • مصر/NSEC3PARAM
  • مصر/SOA
  • مصر/SOA

DNSKEY/DS/NSEC statusDNSKEY/DS/NSEC status

Secure (8)
  • ./DNSKEY (alg 8, id 20326)
  • ./DNSKEY (alg 8, id 21831)
  • ./DNSKEY (alg 8, id 38696)
  • ./DNSKEY (alg 8, id 61809)
  • مصر/DNSKEY (alg 13, id 20968)
  • مصر/DNSKEY (alg 13, id 65350)
  • مصر/DS (alg 13, id 65350)
  • مصر/DS (alg 13, id 65350)

Delegation statusDelegation status

Secure (1)
  • . to مصر

NoticesNotices

Warnings (8)
  • مصر/DS (alg 13, id 65350): DNSSEC implementers are prohibited from implementing signing with DS algorithm 1 (SHA-1). See RFC 8624, Sec. 3.2.
  • مصر/DS (alg 13, id 65350): DNSSEC implementers are prohibited from implementing signing with DS algorithm 1 (SHA-1). See RFC 8624, Sec. 3.2.
  • مصر/DS (alg 13, id 65350): DS records with digest type 1 (SHA-1) are ignored when DS records with digest type 2 (SHA-256) exist in the same RRset. See RFC 4509, Sec. 3.
  • مصر/DS (alg 13, id 65350): DS records with digest type 1 (SHA-1) are ignored when DS records with digest type 2 (SHA-256) exist in the same RRset. See RFC 4509, Sec. 3.
  • xn--wgbh1c/CNAME has warnings; select the "Denial of existence" DNSSEC option to see them.
  • xn--wgbh1c/CDNSKEY has warnings; select the "Denial of existence" DNSSEC option to see them.
  • n1cuk.gwli8.xn--wgbh1c/A has warnings; select the "Denial of existence" DNSSEC option to see them.
  • xn--wgbh1c/CDS has warnings; select the "Denial of existence" DNSSEC option to see them.

DNSKEY legend

Full legend
SEP bit setSEP bit set
Revoke bit setRevoke bit set
Trust anchorTrust anchor
Download: png | svg
Warning JavaScript is required to make the graph below interactive.
DNSSEC authentication graph