View on GitHub

DNSViz: A DNS visualization tool

ελ

DNSSEC options (hide)
  1. |?|
  2. |?|
  3. |?|
  4. |?|
  5. |?|
  6. |?|
  7. |?|
  8. |?|
  9. |?|
  10. |?|
Notices
DNSSEC Authentication Chain

RRset statusRRset status

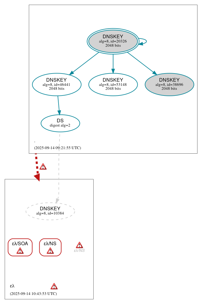
Bogus (2)
  • ελ/NS
  • ελ/SOA

DNSKEY/DS/NSEC statusDNSKEY/DS/NSEC status

Secure (5)
  • ./DNSKEY (alg 8, id 20326)
  • ./DNSKEY (alg 8, id 38696)
  • ./DNSKEY (alg 8, id 46441)
  • ./DNSKEY (alg 8, id 53148)
  • ελ/DS (alg 8, id 10384)
Non_existent (1)
  • ελ/DNSKEY (alg 8, id 10384)

Delegation statusDelegation status

Bogus (1)
  • . to ελ

NoticesNotices

Errors (12)
  • . to ελ: No valid RRSIGs made by a key corresponding to a DS RR were found covering the DNSKEY RRset, resulting in no secure entry point (SEP) into the zone. See RFC 4035, Sec. 2.2, RFC 6840, Sec. 5.11. (78.104.145.227, 139.91.1.1, 139.91.191.3, 194.0.1.25, 194.0.4.10, 194.0.11.102, 2001:648:2c30::191:3, 2001:678:4::19, 2001:678:e:102::53, UDP_-_EDNS0_4096_D_KN, UDP_-_EDNS0_512_D_KN)
  • . to ελ: The DS RRset for the zone included algorithm 8 (RSASHA256), but no DS RR matched a DNSKEY with algorithm 8 that signs the zone's DNSKEY RRset. See RFC 4035, Sec. 2.2, RFC 6840, Sec. 5.11. (78.104.145.227, 139.91.1.1, 139.91.191.3, 194.0.1.25, 194.0.4.10, 194.0.11.102, 2001:648:2c30::191:3, 2001:678:4::19, 2001:678:e:102::53, UDP_-_EDNS0_4096_D_KN, UDP_-_EDNS0_512_D_KN)
  • ελ zone: The server(s) were not responsive to queries over UDP. See RFC 1035, Sec. 4.2. (2001:678:7::4:10)
  • ελ/NS: No RRSIG covering the RRset was returned in the response. See RFC 4035, Sec. 3.1.1. (78.104.145.227, 139.91.1.1, 139.91.191.3, 194.0.1.25, 194.0.4.10, 194.0.11.102, 2001:648:2c30::191:3, 2001:678:4::19, 2001:678:e:102::53, UDP_-_EDNS0_4096_D_KN)
  • ελ/NS: No response was received from the server over UDP (tried 12 times). See RFC 1035, Sec. 4.2. (2001:678:7::4:10, UDP_-_NOEDNS_)
  • ελ/SOA: No RRSIG covering the RRset was returned in the response. See RFC 4035, Sec. 3.1.1. (78.104.145.227, 139.91.1.1, 139.91.191.3, 194.0.1.25, 194.0.4.10, 194.0.11.102, 2001:648:2c30::191:3, 2001:678:4::19, 2001:678:e:102::53, TCP_-_EDNS0_4096_D_N, UDP_-_EDNS0_4096_D_KN, UDP_-_EDNS0_4096_D_KN_0x20)
  • xn--qxam/CDNSKEY has errors; select the "Denial of existence" DNSSEC option to see them.
  • t647m.8a6mt.xn--qxam/A has errors; select the "Denial of existence" DNSSEC option to see them.
  • xn--qxam/NSEC3PARAM has errors; select the "Denial of existence" DNSSEC option to see them.
  • xn--qxam/CNAME has errors; select the "Denial of existence" DNSSEC option to see them.
  • xn--qxam/DNSKEY has errors; select the "Denial of existence" DNSSEC option to see them.
  • xn--qxam/CDS has errors; select the "Denial of existence" DNSSEC option to see them.
Warnings (7)
  • . to ελ: The following NS name(s) were found in the authoritative NS RRset, but not in the delegation NS RRset (i.e., in the . zone): gr-m.ics.forth.gr See RFC 1034, Sec. 4.2.2.
  • xn--qxam/CDNSKEY has warnings; select the "Denial of existence" DNSSEC option to see them.
  • t647m.8a6mt.xn--qxam/A has warnings; select the "Denial of existence" DNSSEC option to see them.
  • xn--qxam/NSEC3PARAM has warnings; select the "Denial of existence" DNSSEC option to see them.
  • xn--qxam/CNAME has warnings; select the "Denial of existence" DNSSEC option to see them.
  • xn--qxam/DNSKEY has warnings; select the "Denial of existence" DNSSEC option to see them.
  • xn--qxam/CDS has warnings; select the "Denial of existence" DNSSEC option to see them.

DNSKEY legend

Full legend
SEP bit setSEP bit set
Revoke bit setRevoke bit set
Trust anchorTrust anchor
Download: png | svg
Warning JavaScript is required to make the graph below interactive.
DNSSEC authentication graph