View on GitHub

DNSViz: A DNS visualization tool

xerox.com

DNSSEC options (hide)
  1. |?|
  2. |?|
  3. |?|
  4. |?|
  5. |?|
  6. |?|
  7. |?|
  8. |?|
  9. |?|
  10. |?|
Notices
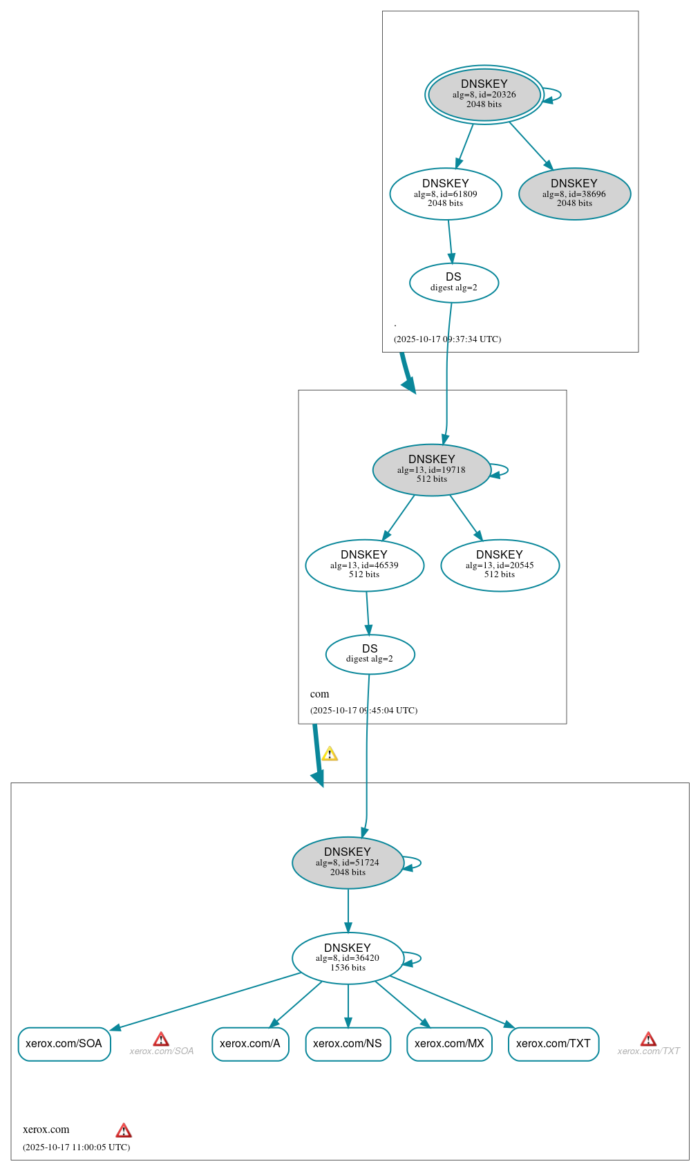
DNSSEC Authentication Chain

RRset statusRRset status

Secure (5)
  • xerox.com/A
  • xerox.com/MX
  • xerox.com/NS
  • xerox.com/SOA
  • xerox.com/TXT

DNSKEY/DS/NSEC statusDNSKEY/DS/NSEC status

Secure (10)
  • ./DNSKEY (alg 8, id 20326)
  • ./DNSKEY (alg 8, id 38696)
  • ./DNSKEY (alg 8, id 61809)
  • com/DNSKEY (alg 13, id 19718)
  • com/DNSKEY (alg 13, id 20545)
  • com/DNSKEY (alg 13, id 46539)
  • com/DS (alg 13, id 19718)
  • xerox.com/DNSKEY (alg 8, id 36420)
  • xerox.com/DNSKEY (alg 8, id 51724)
  • xerox.com/DS (alg 8, id 51724)

Delegation statusDelegation status

Secure (2)
  • . to com
  • com to xerox.com

NoticesNotices

Errors (3)
  • xerox.com zone: The server(s) were not responsive to queries over TCP. See RFC 1035, Sec. 4.2. (13.8.138.10, 13.16.138.10)
  • xerox.com/SOA: The TCP connection was refused (ECONNREFUSED). See RFC 1035, Sec. 4.2. (13.8.138.10, 13.16.138.10, TCP_-_EDNS0_4096_D_N)
  • xerox.com/TXT: The TCP connection was refused (ECONNREFUSED). See RFC 1035, Sec. 4.2. (13.8.138.10, 13.16.138.10, TCP_-_EDNS0_4096_D_KN)
Warnings (1)
  • com to xerox.com: The following NS name(s) were found in the authoritative NS RRset, but not in the delegation NS RRset (i.e., in the com zone): betelgeuse.xerox.com, curly.xerox.com, shemp.xerox.com, athena.xerox.com See RFC 1034, Sec. 4.2.2.

DNSKEY legend

Full legend
SEP bit setSEP bit set
Revoke bit setRevoke bit set
Trust anchorTrust anchor
Download: png | svg
Warning JavaScript is required to make the graph below interactive.
DNSSEC authentication graph