View on GitHub

DNSViz: A DNS visualization tool

www.traficom.fi

« Previous analysis | Next analysis »
DNSSEC options (hide)
  1. |?|
  2. |?|
  3. |?|
  4. |?|
  5. |?|
  6. |?|
  7. |?|
  8. |?|
  9. |?|
  10. |?|
Notices
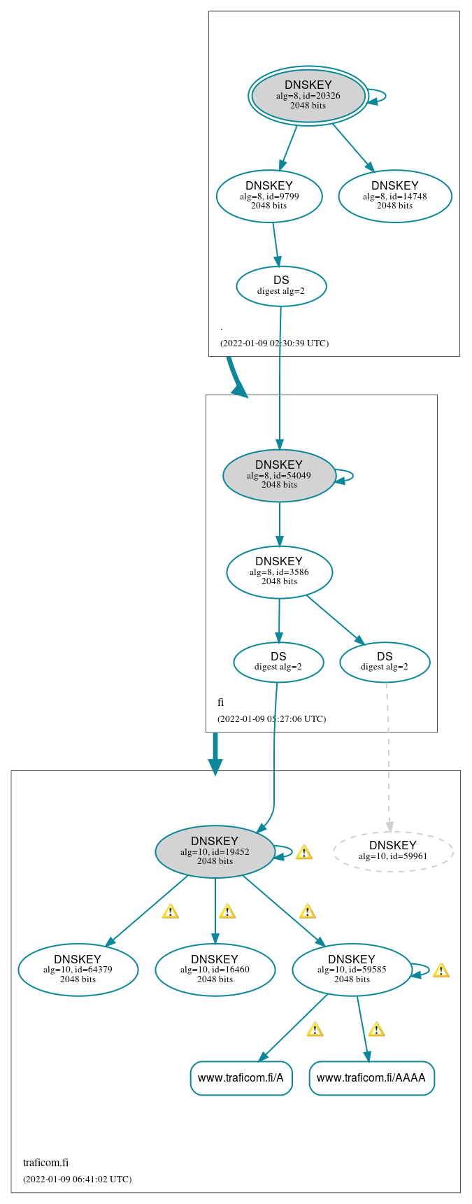
DNSSEC Authentication Chain

RRset statusRRset status

Secure (2)
  • www.traficom.fi/A
  • www.traficom.fi/AAAA

DNSKEY/DS/NSEC statusDNSKEY/DS/NSEC status

Secure (12)
  • ./DNSKEY (alg 8, id 14748)
  • ./DNSKEY (alg 8, id 20326)
  • ./DNSKEY (alg 8, id 9799)
  • fi/DNSKEY (alg 8, id 3586)
  • fi/DNSKEY (alg 8, id 54049)
  • fi/DS (alg 8, id 54049)
  • traficom.fi/DNSKEY (alg 10, id 16460)
  • traficom.fi/DNSKEY (alg 10, id 19452)
  • traficom.fi/DNSKEY (alg 10, id 59585)
  • traficom.fi/DNSKEY (alg 10, id 64379)
  • traficom.fi/DS (alg 10, id 19452)
  • traficom.fi/DS (alg 10, id 59961)
Non_existent (1)
  • traficom.fi/DNSKEY (alg 10, id 59961)

Delegation statusDelegation status

Secure (2)
  • . to fi
  • fi to traficom.fi

NoticesNotices

Errors (1)
  • traficom.fi/CNAME has errors; select the "Denial of existence" DNSSEC option to see them.
Warnings (11)
  • RRSIG traficom.fi/DNSKEY alg 10, id 19452: DNSSEC implementers are recommended against implementing signing with DNSSEC algorithm 10 (RSASHA512). See RFC 8624, Sec. 3.1.
  • RRSIG traficom.fi/DNSKEY alg 10, id 19452: DNSSEC implementers are recommended against implementing signing with DNSSEC algorithm 10 (RSASHA512). See RFC 8624, Sec. 3.1.
  • RRSIG traficom.fi/DNSKEY alg 10, id 19452: DNSSEC implementers are recommended against implementing signing with DNSSEC algorithm 10 (RSASHA512). See RFC 8624, Sec. 3.1.
  • RRSIG traficom.fi/DNSKEY alg 10, id 19452: DNSSEC implementers are recommended against implementing signing with DNSSEC algorithm 10 (RSASHA512). See RFC 8624, Sec. 3.1.
  • RRSIG traficom.fi/DNSKEY alg 10, id 59585: DNSSEC implementers are recommended against implementing signing with DNSSEC algorithm 10 (RSASHA512). See RFC 8624, Sec. 3.1.
  • RRSIG traficom.fi/DNSKEY alg 10, id 59585: DNSSEC implementers are recommended against implementing signing with DNSSEC algorithm 10 (RSASHA512). See RFC 8624, Sec. 3.1.
  • RRSIG traficom.fi/DNSKEY alg 10, id 59585: DNSSEC implementers are recommended against implementing signing with DNSSEC algorithm 10 (RSASHA512). See RFC 8624, Sec. 3.1.
  • RRSIG traficom.fi/DNSKEY alg 10, id 59585: DNSSEC implementers are recommended against implementing signing with DNSSEC algorithm 10 (RSASHA512). See RFC 8624, Sec. 3.1.
  • RRSIG www.traficom.fi/A alg 10, id 59585: DNSSEC implementers are recommended against implementing signing with DNSSEC algorithm 10 (RSASHA512). See RFC 8624, Sec. 3.1.
  • RRSIG www.traficom.fi/AAAA alg 10, id 59585: DNSSEC implementers are recommended against implementing signing with DNSSEC algorithm 10 (RSASHA512). See RFC 8624, Sec. 3.1.
  • traficom.fi/CNAME has warnings; select the "Denial of existence" DNSSEC option to see them.

DNSKEY legend

Full legend
SEP bit setSEP bit set
Revoke bit setRevoke bit set
Trust anchorTrust anchor
Download: png | svg
Warning JavaScript is required to make the graph below interactive.
DNSSEC authentication graph