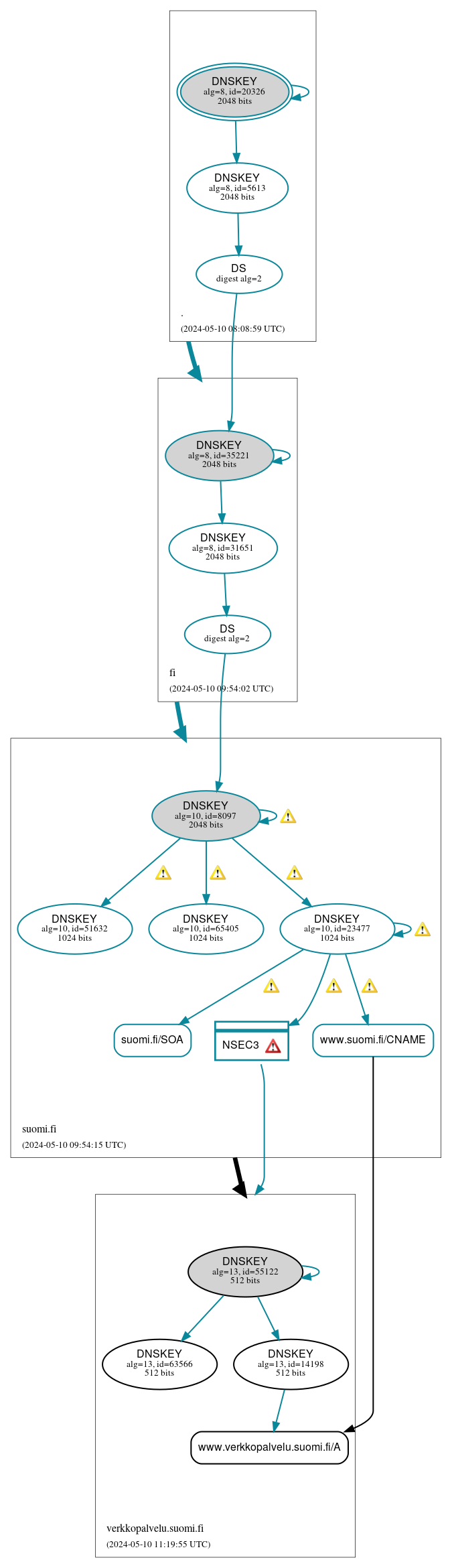
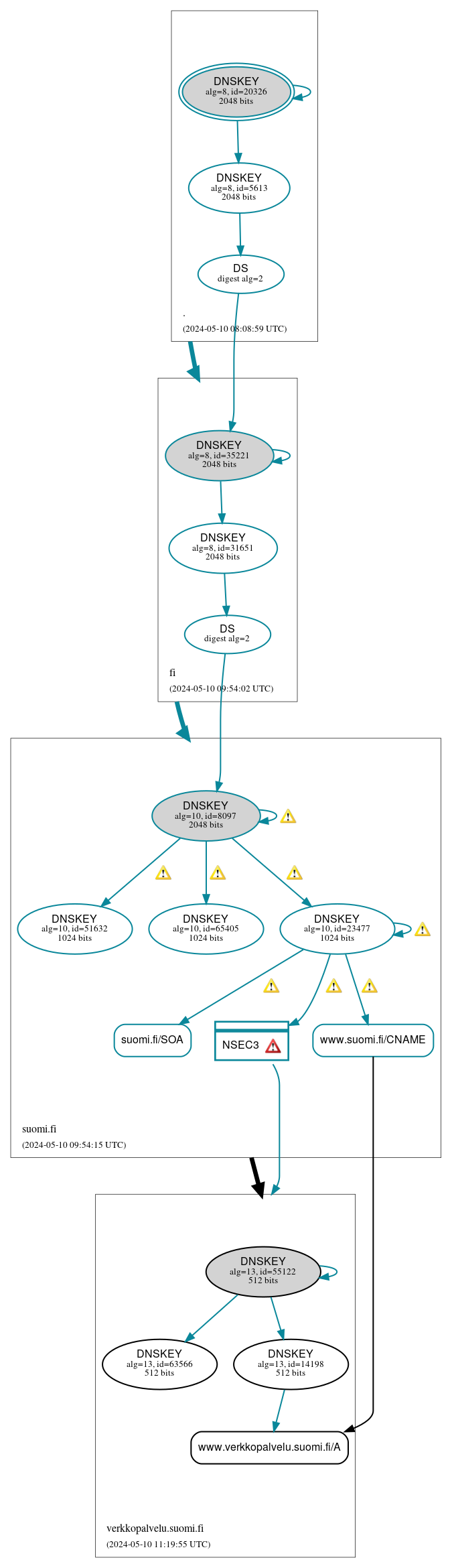
NSEC3 proving non-existence of verkkopalvelu.suomi.fi/DS
fi/DNSKEY (alg 8, id 31651)
fi/DNSKEY (alg 8, id 35221)
fi/DS (alg 8, id 35221)
suomi.fi/DNSKEY (alg 10, id 23477)
suomi.fi/DNSKEY (alg 10, id 51632)
suomi.fi/DNSKEY (alg 10, id 65405)
suomi.fi/DNSKEY (alg 10, id 8097)
suomi.fi/DS (alg 10, id 8097)
Delegation status
Insecure (1)
suomi.fi to verkkopalvelu.suomi.fi
Secure (2)
. to fi
fi to suomi.fi
Notices
Errors (3)
NSEC3 proving non-existence of verkkopalvelu.suomi.fi/DS: An iterations count of 0 must be used in NSEC3 records to alleviate computational burdens. See RFC 9276, Sec. 3.1.
NSEC3 proving non-existence of verkkopalvelu.suomi.fi/DS: An iterations count of 0 must be used in NSEC3 records to alleviate computational burdens. See RFC 9276, Sec. 3.1.
suomi.fi/CNAME has errors; select the "Denial of existence" DNSSEC option to see them.
Warnings (15)
NSEC3 proving non-existence of verkkopalvelu.suomi.fi/DS: The salt value for an NSEC3 record should be empty. See RFC 9276, Sec. 3.1.
NSEC3 proving non-existence of verkkopalvelu.suomi.fi/DS: The salt value for an NSEC3 record should be empty. See RFC 9276, Sec. 3.1.
RRSIG NSEC3 proving non-existence of verkkopalvelu.suomi.fi/DS alg 10, id 23477: DNSSEC implementers are recommended against implementing signing with DNSSEC algorithm 10 (RSASHA512). See RFC 8624, Sec. 3.1.
RRSIG suomi.fi/DNSKEY alg 10, id 23477: DNSSEC implementers are recommended against implementing signing with DNSSEC algorithm 10 (RSASHA512). See RFC 8624, Sec. 3.1.
RRSIG suomi.fi/DNSKEY alg 10, id 23477: DNSSEC implementers are recommended against implementing signing with DNSSEC algorithm 10 (RSASHA512). See RFC 8624, Sec. 3.1.
RRSIG suomi.fi/DNSKEY alg 10, id 23477: DNSSEC implementers are recommended against implementing signing with DNSSEC algorithm 10 (RSASHA512). See RFC 8624, Sec. 3.1.
RRSIG suomi.fi/DNSKEY alg 10, id 23477: DNSSEC implementers are recommended against implementing signing with DNSSEC algorithm 10 (RSASHA512). See RFC 8624, Sec. 3.1.
RRSIG suomi.fi/DNSKEY alg 10, id 8097: DNSSEC implementers are recommended against implementing signing with DNSSEC algorithm 10 (RSASHA512). See RFC 8624, Sec. 3.1.
RRSIG suomi.fi/DNSKEY alg 10, id 8097: DNSSEC implementers are recommended against implementing signing with DNSSEC algorithm 10 (RSASHA512). See RFC 8624, Sec. 3.1.
RRSIG suomi.fi/DNSKEY alg 10, id 8097: DNSSEC implementers are recommended against implementing signing with DNSSEC algorithm 10 (RSASHA512). See RFC 8624, Sec. 3.1.
RRSIG suomi.fi/DNSKEY alg 10, id 8097: DNSSEC implementers are recommended against implementing signing with DNSSEC algorithm 10 (RSASHA512). See RFC 8624, Sec. 3.1.
RRSIG suomi.fi/SOA alg 10, id 23477: DNSSEC implementers are recommended against implementing signing with DNSSEC algorithm 10 (RSASHA512). See RFC 8624, Sec. 3.1.
RRSIG www.suomi.fi/CNAME alg 10, id 23477: DNSSEC implementers are recommended against implementing signing with DNSSEC algorithm 10 (RSASHA512). See RFC 8624, Sec. 3.1.
suomi.fi/CNAME has warnings; select the "Denial of existence" DNSSEC option to see them.
www.suomi.fi/AAAA has warnings; select the "Denial of existence" DNSSEC option to see them.