View on GitHub

DNSViz: A DNS visualization tool

www.suomi.fi

DNSSEC options (hide)
  1. |?|
  2. |?|
  3. |?|
  4. |?|
  5. |?|
  6. |?|
  7. |?|
  8. |?|
  9. |?|
  10. |?|
Notices
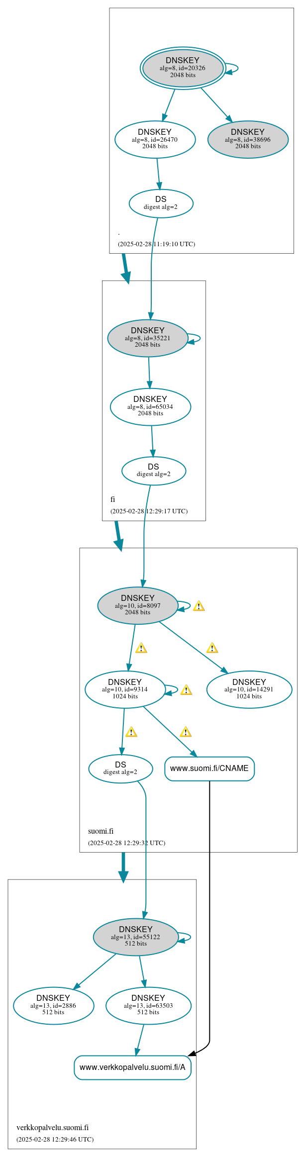
DNSSEC Authentication Chain

RRset statusRRset status

Secure (2)
  • www.suomi.fi/CNAME
  • www.verkkopalvelu.suomi.fi/A

DNSKEY/DS/NSEC statusDNSKEY/DS/NSEC status

Secure (14)
  • ./DNSKEY (alg 8, id 20326)
  • ./DNSKEY (alg 8, id 26470)
  • ./DNSKEY (alg 8, id 38696)
  • fi/DNSKEY (alg 8, id 35221)
  • fi/DNSKEY (alg 8, id 65034)
  • fi/DS (alg 8, id 35221)
  • suomi.fi/DNSKEY (alg 10, id 14291)
  • suomi.fi/DNSKEY (alg 10, id 8097)
  • suomi.fi/DNSKEY (alg 10, id 9314)
  • suomi.fi/DS (alg 10, id 8097)
  • verkkopalvelu.suomi.fi/DNSKEY (alg 13, id 2886)
  • verkkopalvelu.suomi.fi/DNSKEY (alg 13, id 55122)
  • verkkopalvelu.suomi.fi/DNSKEY (alg 13, id 63503)
  • verkkopalvelu.suomi.fi/DS (alg 13, id 55122)

Delegation statusDelegation status

Secure (3)
  • . to fi
  • fi to suomi.fi
  • suomi.fi to verkkopalvelu.suomi.fi

NoticesNotices

Errors (1)
  • suomi.fi/CNAME has errors; select the "Denial of existence" DNSSEC option to see them.
Warnings (10)
  • RRSIG suomi.fi/DNSKEY alg 10, id 8097: DNSSEC implementers are recommended against implementing signing with DNSSEC algorithm 10 (RSASHA512). See RFC 8624, Sec. 3.1.
  • RRSIG suomi.fi/DNSKEY alg 10, id 8097: DNSSEC implementers are recommended against implementing signing with DNSSEC algorithm 10 (RSASHA512). See RFC 8624, Sec. 3.1.
  • RRSIG suomi.fi/DNSKEY alg 10, id 8097: DNSSEC implementers are recommended against implementing signing with DNSSEC algorithm 10 (RSASHA512). See RFC 8624, Sec. 3.1.
  • RRSIG suomi.fi/DNSKEY alg 10, id 9314: DNSSEC implementers are recommended against implementing signing with DNSSEC algorithm 10 (RSASHA512). See RFC 8624, Sec. 3.1.
  • RRSIG suomi.fi/DNSKEY alg 10, id 9314: DNSSEC implementers are recommended against implementing signing with DNSSEC algorithm 10 (RSASHA512). See RFC 8624, Sec. 3.1.
  • RRSIG suomi.fi/DNSKEY alg 10, id 9314: DNSSEC implementers are recommended against implementing signing with DNSSEC algorithm 10 (RSASHA512). See RFC 8624, Sec. 3.1.
  • RRSIG verkkopalvelu.suomi.fi/DS alg 10, id 9314: DNSSEC implementers are recommended against implementing signing with DNSSEC algorithm 10 (RSASHA512). See RFC 8624, Sec. 3.1.
  • RRSIG www.suomi.fi/CNAME alg 10, id 9314: DNSSEC implementers are recommended against implementing signing with DNSSEC algorithm 10 (RSASHA512). See RFC 8624, Sec. 3.1.
  • suomi.fi/CNAME has warnings; select the "Denial of existence" DNSSEC option to see them.
  • www.suomi.fi/AAAA has warnings; select the "Denial of existence" DNSSEC option to see them.

DNSKEY legend

Full legend
SEP bit setSEP bit set
Revoke bit setRevoke bit set
Trust anchorTrust anchor
Download: png | svg
Warning JavaScript is required to make the graph below interactive.
DNSSEC authentication graph