View on GitHub

DNSViz: A DNS visualization tool

www.railway.gov.tw

DNSSEC options (hide)
  1. |?|
  2. |?|
  3. |?|
  4. |?|
  5. |?|
  6. |?|
  7. |?|
  8. |?|
  9. |?|
  10. |?|
Notices
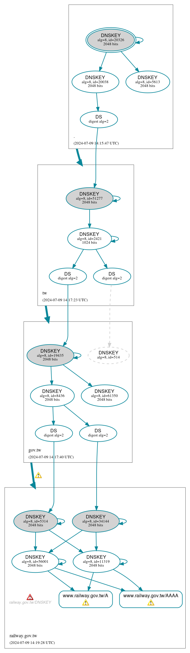
DNSSEC Authentication Chain

RRset statusRRset status

Secure (2)
  • www.railway.gov.tw/A
  • www.railway.gov.tw/AAAA

DNSKEY/DS/NSEC statusDNSKEY/DS/NSEC status

Secure (17)
  • ./DNSKEY (alg 8, id 20038)
  • ./DNSKEY (alg 8, id 20326)
  • ./DNSKEY (alg 8, id 5613)
  • gov.tw/DNSKEY (alg 8, id 19435)
  • gov.tw/DNSKEY (alg 8, id 61350)
  • gov.tw/DNSKEY (alg 8, id 8436)
  • gov.tw/DS (alg 8, id 19435)
  • gov.tw/DS (alg 8, id 514)
  • railway.gov.tw/DNSKEY (alg 8, id 11319)
  • railway.gov.tw/DNSKEY (alg 8, id 34144)
  • railway.gov.tw/DNSKEY (alg 8, id 5314)
  • railway.gov.tw/DNSKEY (alg 8, id 56001)
  • railway.gov.tw/DS (alg 8, id 34144)
  • railway.gov.tw/DS (alg 8, id 5314)
  • tw/DNSKEY (alg 8, id 2421)
  • tw/DNSKEY (alg 8, id 51277)
  • tw/DS (alg 8, id 51277)
Non_existent (1)
  • gov.tw/DNSKEY (alg 8, id 514)

Delegation statusDelegation status

Secure (3)
  • . to tw
  • gov.tw to railway.gov.tw
  • tw to gov.tw

NoticesNotices

Errors (3)
  • railway.gov.tw/DNSKEY: No response was received from the server over UDP (tried 12 times). See RFC 1035, Sec. 4.2. (163.29.186.200, 163.29.186.201, 210.241.82.200, 210.241.82.201, UDP_-_NOEDNS_)
  • railway.gov.tw/DNSKEY: No response was received from the server over UDP (tried 4 times). See RFC 1035, Sec. 4.2. (163.29.186.200, 163.29.186.201, 210.241.82.200, 210.241.82.201, UDP_-_EDNS0_512_D_KN)
  • railway.gov.tw/CNAME has errors; select the "Denial of existence" DNSSEC option to see them.
Warnings (4)
  • gov.tw to railway.gov.tw: A glue records exist for ns1.railway.gov.tw, but there are no corresponding authoritative A records. See RFC 1034, Sec. 4.2.2.
  • www.railway.gov.tw/A: No response was received until the UDP payload size was decreased, indicating that the server might be attempting to send a payload that exceeds the path maximum transmission unit (PMTU) size. See RFC 6891, Sec. 6.2.6. (2001:4420:60ac:1fd::6, UDP_-_EDNS0_4096_D_KN)
  • www.railway.gov.tw/AAAA: No response was received until the UDP payload size was decreased, indicating that the server might be attempting to send a payload that exceeds the path maximum transmission unit (PMTU) size. See RFC 6891, Sec. 6.2.6. (2001:4420:60ac:1fd::6, UDP_-_EDNS0_4096_D_KN)
  • railway.gov.tw/CNAME has warnings; select the "Denial of existence" DNSSEC option to see them.

DNSKEY legend

Full legend
SEP bit setSEP bit set
Revoke bit setRevoke bit set
Trust anchorTrust anchor
Download: png | svg
Warning JavaScript is required to make the graph below interactive.
DNSSEC authentication graph