View on GitHub

DNSViz: A DNS visualization tool

www.railway.gov.tw

DNSSEC options (hide)
  1. |?|
  2. |?|
  3. |?|
  4. |?|
  5. |?|
  6. |?|
  7. |?|
  8. |?|
  9. |?|
  10. |?|
Notices
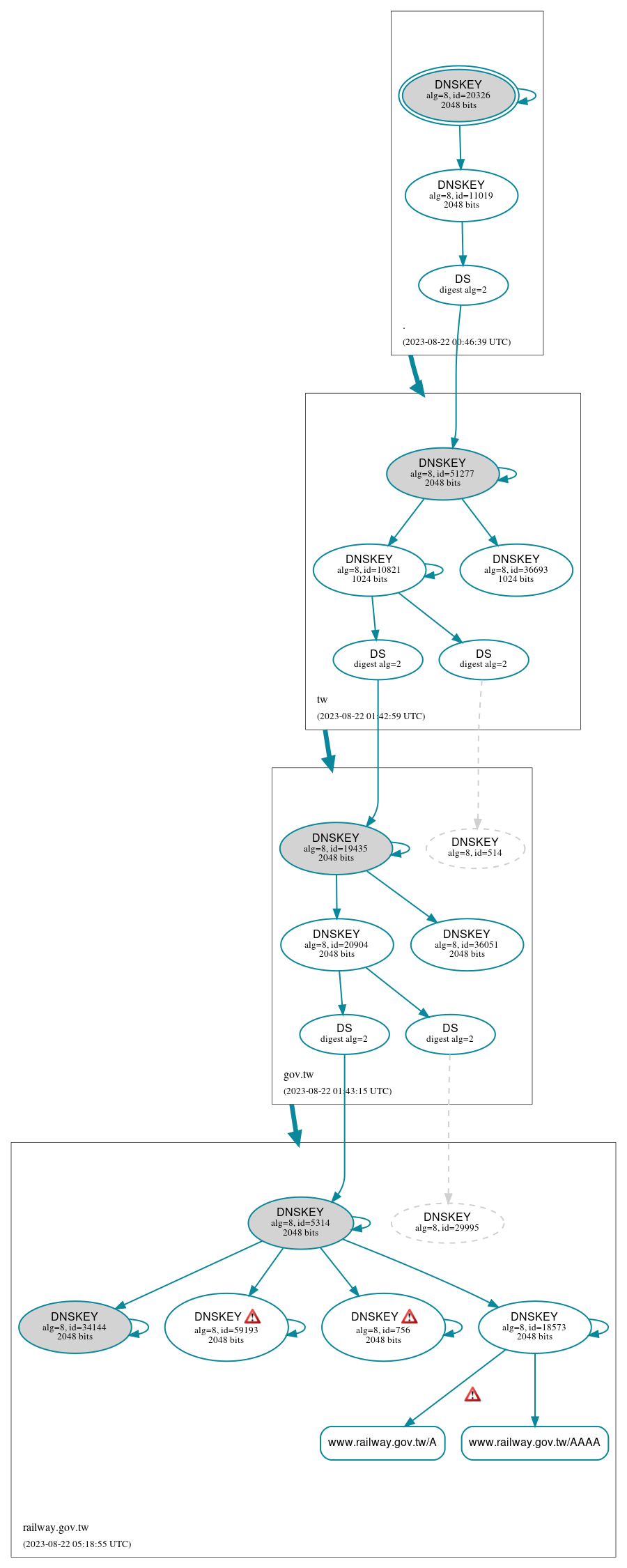
DNSSEC Authentication Chain

RRset statusRRset status

Secure (2)
  • www.railway.gov.tw/A
  • www.railway.gov.tw/AAAA

DNSKEY/DS/NSEC statusDNSKEY/DS/NSEC status

Secure (18)
  • ./DNSKEY (alg 8, id 11019)
  • ./DNSKEY (alg 8, id 20326)
  • gov.tw/DNSKEY (alg 8, id 19435)
  • gov.tw/DNSKEY (alg 8, id 20904)
  • gov.tw/DNSKEY (alg 8, id 36051)
  • gov.tw/DS (alg 8, id 19435)
  • gov.tw/DS (alg 8, id 514)
  • railway.gov.tw/DNSKEY (alg 8, id 18573)
  • railway.gov.tw/DNSKEY (alg 8, id 34144)
  • railway.gov.tw/DNSKEY (alg 8, id 5314)
  • railway.gov.tw/DNSKEY (alg 8, id 59193)
  • railway.gov.tw/DNSKEY (alg 8, id 756)
  • railway.gov.tw/DS (alg 8, id 29995)
  • railway.gov.tw/DS (alg 8, id 5314)
  • tw/DNSKEY (alg 8, id 10821)
  • tw/DNSKEY (alg 8, id 36693)
  • tw/DNSKEY (alg 8, id 51277)
  • tw/DS (alg 8, id 51277)
Non_existent (2)
  • gov.tw/DNSKEY (alg 8, id 514)
  • railway.gov.tw/DNSKEY (alg 8, id 29995)

Delegation statusDelegation status

Secure (3)
  • . to tw
  • gov.tw to railway.gov.tw
  • tw to gov.tw

NoticesNotices

Errors (6)
  • RRSIG www.railway.gov.tw/A alg 8, id 18573: The TTL of the RRset (3595) exceeds the value of the Original TTL field of the RRSIG RR covering it (2162). See RFC 4035, Sec. 2.2.
  • RRSIG www.railway.gov.tw/A alg 8, id 18573: The TTL of the RRset (3595) exceeds the value of the Original TTL field of the RRSIG RR covering it (2163). See RFC 4035, Sec. 2.2.
  • RRSIG www.railway.gov.tw/AAAA alg 8, id 18573: The TTL of the RRset (3600) exceeds the value of the Original TTL field of the RRSIG RR covering it (3599). See RFC 4035, Sec. 2.2.
  • railway.gov.tw/DNSKEY (alg 8, id 59193): The DNSKEY RR was not found in the DNSKEY RRset returned by one or more servers. (163.29.186.200, 210.241.82.200, 2001:4420:60ab:1fd::6, 2001:4420:60ac:1fd::6, UDP_-_EDNS0_4096_D_KN)
  • railway.gov.tw/DNSKEY (alg 8, id 756): The DNSKEY RR was not found in the DNSKEY RRset returned by one or more servers. (163.29.186.201, 210.241.82.201, 2001:4420:60ab:1fd::7, 2001:4420:60ac:1fd::7, UDP_-_EDNS0_4096_D_KN)
  • railway.gov.tw/CNAME has errors; select the "Denial of existence" DNSSEC option to see them.
Warnings (1)
  • railway.gov.tw/CNAME has warnings; select the "Denial of existence" DNSSEC option to see them.

DNSKEY legend

Full legend
SEP bit setSEP bit set
Revoke bit setRevoke bit set
Trust anchorTrust anchor
Download: png | svg
Warning JavaScript is required to make the graph below interactive.
DNSSEC authentication graph