View on GitHub

DNSViz: A DNS visualization tool

www.postfinance.ch

DNSSEC options (hide)
  1. |?|
  2. |?|
  3. |?|
  4. |?|
  5. |?|
  6. |?|
  7. |?|
  8. |?|
  9. |?|
  10. |?|
Notices
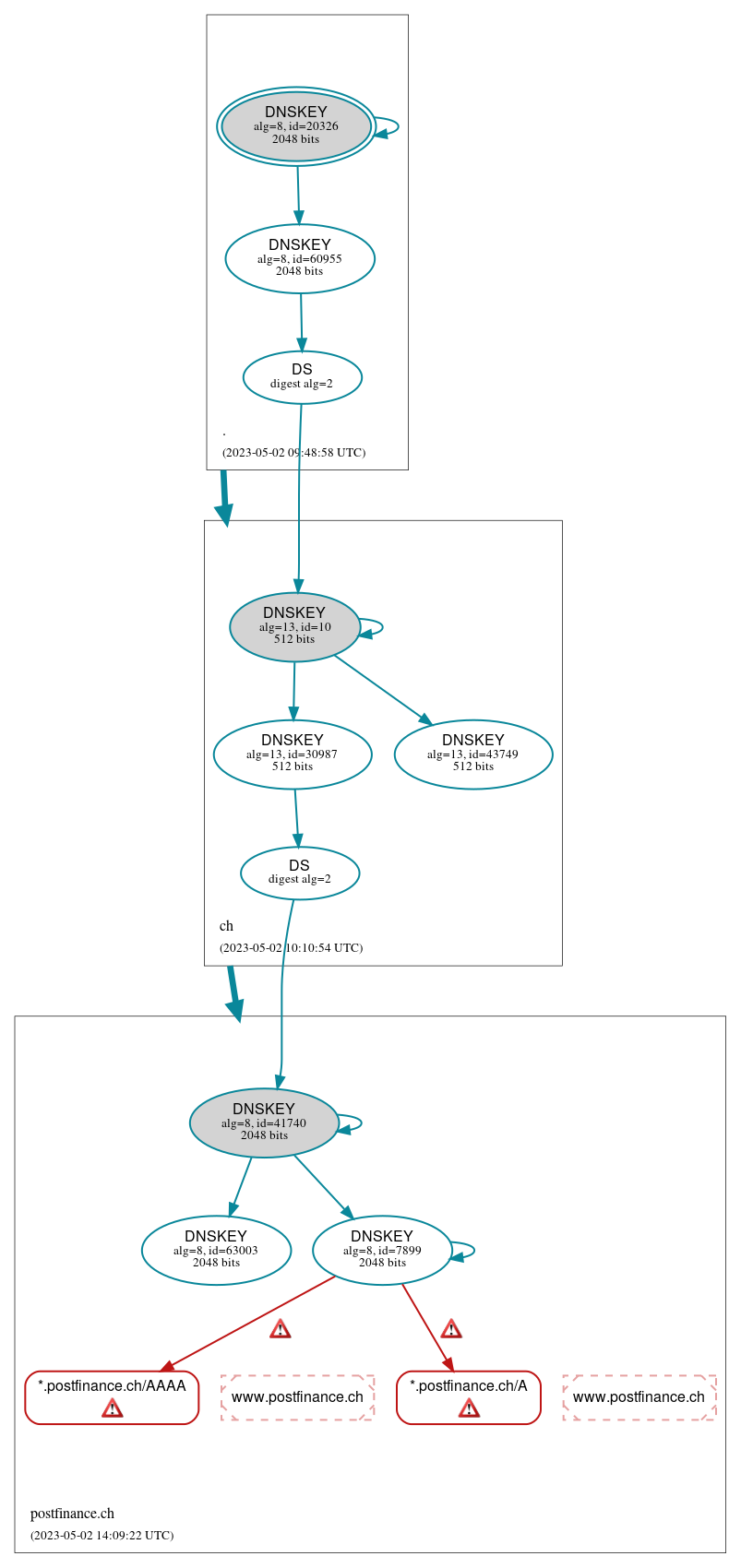
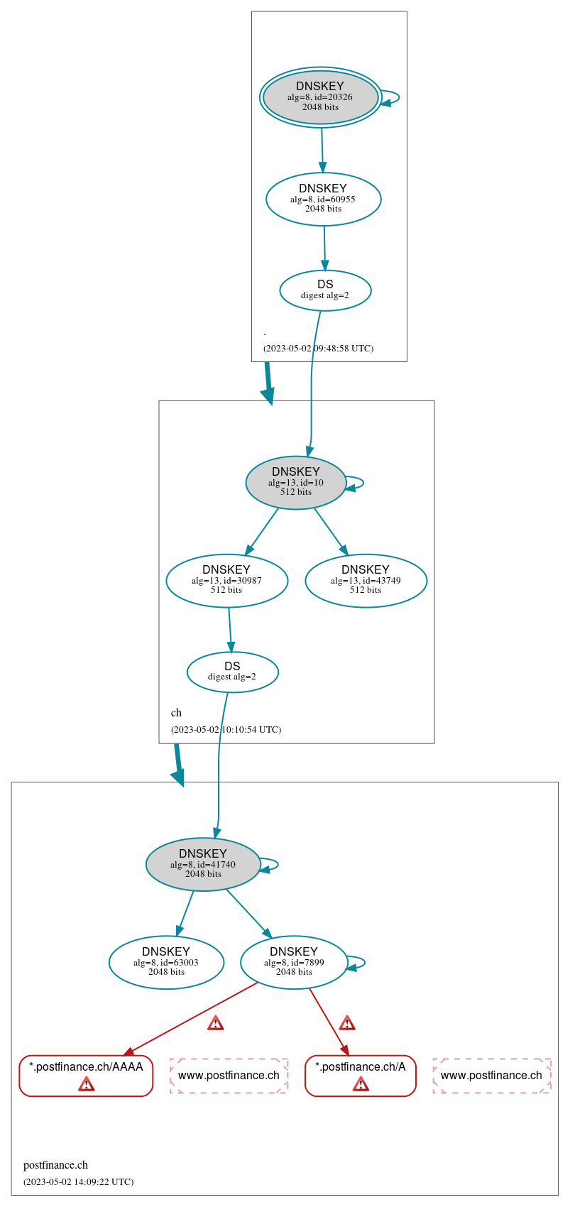
DNSSEC Authentication Chain

RRset statusRRset status

Bogus (4)
  • _.postfinance.ch/A
  • _.postfinance.ch/AAAA
  • www.postfinance.ch/A (NXDOMAIN)
  • www.postfinance.ch/AAAA (NXDOMAIN)

DNSKEY/DS/NSEC statusDNSKEY/DS/NSEC status

Secure (10)
  • ./DNSKEY (alg 8, id 20326)
  • ./DNSKEY (alg 8, id 60955)
  • ch/DNSKEY (alg 13, id 10)
  • ch/DNSKEY (alg 13, id 30987)
  • ch/DNSKEY (alg 13, id 43749)
  • ch/DS (alg 13, id 10)
  • postfinance.ch/DNSKEY (alg 8, id 41740)
  • postfinance.ch/DNSKEY (alg 8, id 63003)
  • postfinance.ch/DNSKEY (alg 8, id 7899)
  • postfinance.ch/DS (alg 8, id 41740)

Delegation statusDelegation status

Secure (2)
  • . to ch
  • ch to postfinance.ch

NoticesNotices

Errors (4)
  • RRSIG _.postfinance.ch/A alg 8, id 7899: The cryptographic signature of the RRSIG RR does not properly validate. See RFC 4035, Sec. 5.3.3.
  • RRSIG _.postfinance.ch/AAAA alg 8, id 7899: The cryptographic signature of the RRSIG RR does not properly validate. See RFC 4035, Sec. 5.3.3.
  • _.postfinance.ch/A: No NSEC RR(s) were returned to validate the wildcard response. See RFC 4035, Sec. 3.1.3.3, RFC 4035, Sec. 3.1.3.4, RFC 5155, Sec. 7.2.5, RFC 5155, Sec. 7.2.6. (194.41.152.135, 194.41.152.136, 194.41.216.136, 194.41.216.137, 2a00:17c8::200, 2a00:17c8::201, 2a00:17c8:0:8000::200, 2a00:17c8:0:8000::201, UDP_-_EDNS0_4096_D_KN)
  • _.postfinance.ch/AAAA: No NSEC RR(s) were returned to validate the wildcard response. See RFC 4035, Sec. 3.1.3.3, RFC 4035, Sec. 3.1.3.4, RFC 5155, Sec. 7.2.5, RFC 5155, Sec. 7.2.6. (194.41.152.135, 194.41.152.136, 194.41.216.136, 194.41.216.137, 2a00:17c8::200, 2a00:17c8::201, 2a00:17c8:0:8000::200, 2a00:17c8:0:8000::201, UDP_-_EDNS0_4096_D_KN)

DNSKEY legend

Full legend
SEP bit setSEP bit set
Revoke bit setRevoke bit set
Trust anchorTrust anchor
Download: png | svg
Warning JavaScript is required to make the graph below interactive.
DNSSEC authentication graph