View on GitHub

DNSViz: A DNS visualization tool

www.moea.gov.tw

DNSSEC options (hide)
  1. |?|
  2. |?|
  3. |?|
  4. |?|
  5. |?|
  6. |?|
  7. |?|
  8. |?|
  9. |?|
  10. |?|
Notices
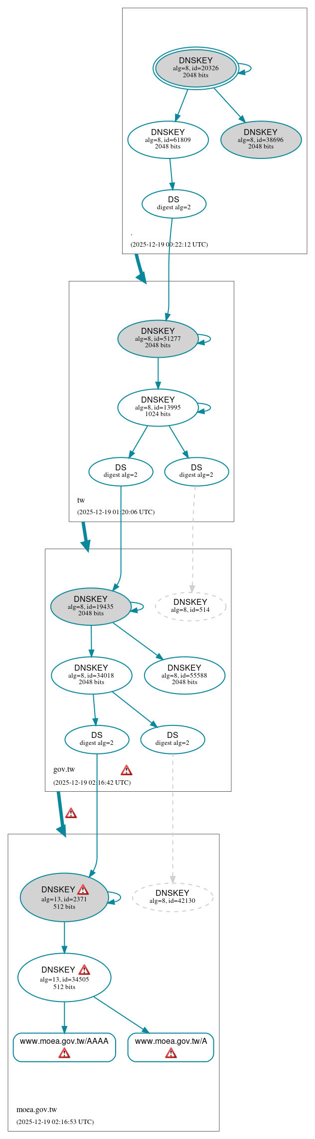
DNSSEC Authentication Chain

RRset statusRRset status

Secure (2)
  • www.moea.gov.tw/A
  • www.moea.gov.tw/AAAA

DNSKEY/DS/NSEC statusDNSKEY/DS/NSEC status

Secure (15)
  • ./DNSKEY (alg 8, id 20326)
  • ./DNSKEY (alg 8, id 38696)
  • ./DNSKEY (alg 8, id 61809)
  • gov.tw/DNSKEY (alg 8, id 19435)
  • gov.tw/DNSKEY (alg 8, id 34018)
  • gov.tw/DNSKEY (alg 8, id 55588)
  • gov.tw/DS (alg 8, id 19435)
  • gov.tw/DS (alg 8, id 514)
  • moea.gov.tw/DNSKEY (alg 13, id 2371)
  • moea.gov.tw/DNSKEY (alg 13, id 34505)
  • moea.gov.tw/DS (alg 13, id 2371)
  • moea.gov.tw/DS (alg 8, id 42130)
  • tw/DNSKEY (alg 8, id 13995)
  • tw/DNSKEY (alg 8, id 51277)
  • tw/DS (alg 8, id 51277)
Non_existent (2)
  • gov.tw/DNSKEY (alg 8, id 514)
  • moea.gov.tw/DNSKEY (alg 8, id 42130)

Delegation statusDelegation status

Secure (3)
  • . to tw
  • gov.tw to moea.gov.tw
  • tw to gov.tw

NoticesNotices

Errors (7)
  • gov.tw to moea.gov.tw: The DS RRset for the zone included algorithm 8 (RSASHA256), but no DS RR matched a DNSKEY with algorithm 8 that signs the zone's DNSKEY RRset. See RFC 4035, Sec. 2.2, RFC 6840, Sec. 5.11. (162.159.32.61, 162.159.33.121, 2606:4700:51::a29f:203d, 2606:4700:59::a29f:2179, UDP_-_EDNS0_4096_D_KN, UDP_-_EDNS0_512_D_KN)
  • gov.tw zone: The server(s) were not responsive to queries over UDP. See RFC 1035, Sec. 4.2. (2001:c08:175:128::175:128)
  • moea.gov.tw/DNSKEY (alg 13, id 2371): The DS RRset for the zone included algorithm 8 (RSASHA256), but no RRSIG with algorithm 8 covering the RRset was returned in the response. See RFC 4035, Sec. 2.2, RFC 6840, Sec. 5.11. (162.159.32.61, 162.159.33.121, 2606:4700:51::a29f:203d, 2606:4700:59::a29f:2179, UDP_-_EDNS0_4096_D_KN, UDP_-_EDNS0_512_D_KN)
  • moea.gov.tw/DNSKEY (alg 13, id 34505): The DS RRset for the zone included algorithm 8 (RSASHA256), but no RRSIG with algorithm 8 covering the RRset was returned in the response. See RFC 4035, Sec. 2.2, RFC 6840, Sec. 5.11. (162.159.32.61, 162.159.33.121, 2606:4700:51::a29f:203d, 2606:4700:59::a29f:2179, UDP_-_EDNS0_4096_D_KN, UDP_-_EDNS0_512_D_KN)
  • www.moea.gov.tw/A: The DS RRset for the zone included algorithm 8 (RSASHA256), but no RRSIG with algorithm 8 covering the RRset was returned in the response. See RFC 4035, Sec. 2.2, RFC 6840, Sec. 5.11. (162.159.32.61, 162.159.33.121, 2606:4700:51::a29f:203d, 2606:4700:59::a29f:2179, UDP_-_EDNS0_4096_D_KN)
  • www.moea.gov.tw/AAAA: The DS RRset for the zone included algorithm 8 (RSASHA256), but no RRSIG with algorithm 8 covering the RRset was returned in the response. See RFC 4035, Sec. 2.2, RFC 6840, Sec. 5.11. (162.159.32.61, 162.159.33.121, 2606:4700:51::a29f:203d, 2606:4700:59::a29f:2179, UDP_-_EDNS0_4096_D_KN)
  • moea.gov.tw/CNAME has errors; select the "Denial of existence" DNSSEC option to see them.

DNSKEY legend

Full legend
SEP bit setSEP bit set
Revoke bit setRevoke bit set
Trust anchorTrust anchor
Download: png | svg
Warning JavaScript is required to make the graph below interactive.
DNSSEC authentication graph