View on GitHub
www.moea.gov.tw
Updated:
2022-02-18 06:39:06 UTC
(
1386 days ago
)
Go to most recent »
« Previous analysis
|
Next analysis »
Tweet
DNSSEC
Responses
Servers
Analyze
DNSSEC options (
hide
)
|?|
RR types:
--All--
A
AAAA
TXT
PTR
MX
NS
SOA
CNAME
SRV
NAPTR
TLSA
NSEC3PARAM
CDNSKEY
CDS
CAA
|?|
DNSSEC algorithms:
--All--
1 - RSA/MD5
3 - DSA/SHA1
5 - RSA/SHA-1
6 - DSA-NSEC3-SHA1
7 - RSASHA1-NSEC3-SHA1
8 - RSA/SHA-256
10 - RSA/SHA-512
12 - GOST R 34.10-2001
13 - ECDSA Curve P-256 with SHA-256
14 - ECDSA Curve P-384 with SHA-384
15 - Ed25519
16 - Ed448
|?|
DS digest algorithms:
--All--
1 - SHA-1
2 - SHA-256
3 - GOST R 34.11-94
4 - SHA-384
|?|
Denial of existence:
|?|
Redundant edges:
|?|
Ignore RFC 8624:
|?|
Ignore RFC 9276:
|?|
Multi-signer:
|?|
Trust anchors:
Root zone KSK
|?|
Additional trusted keys:
Notices
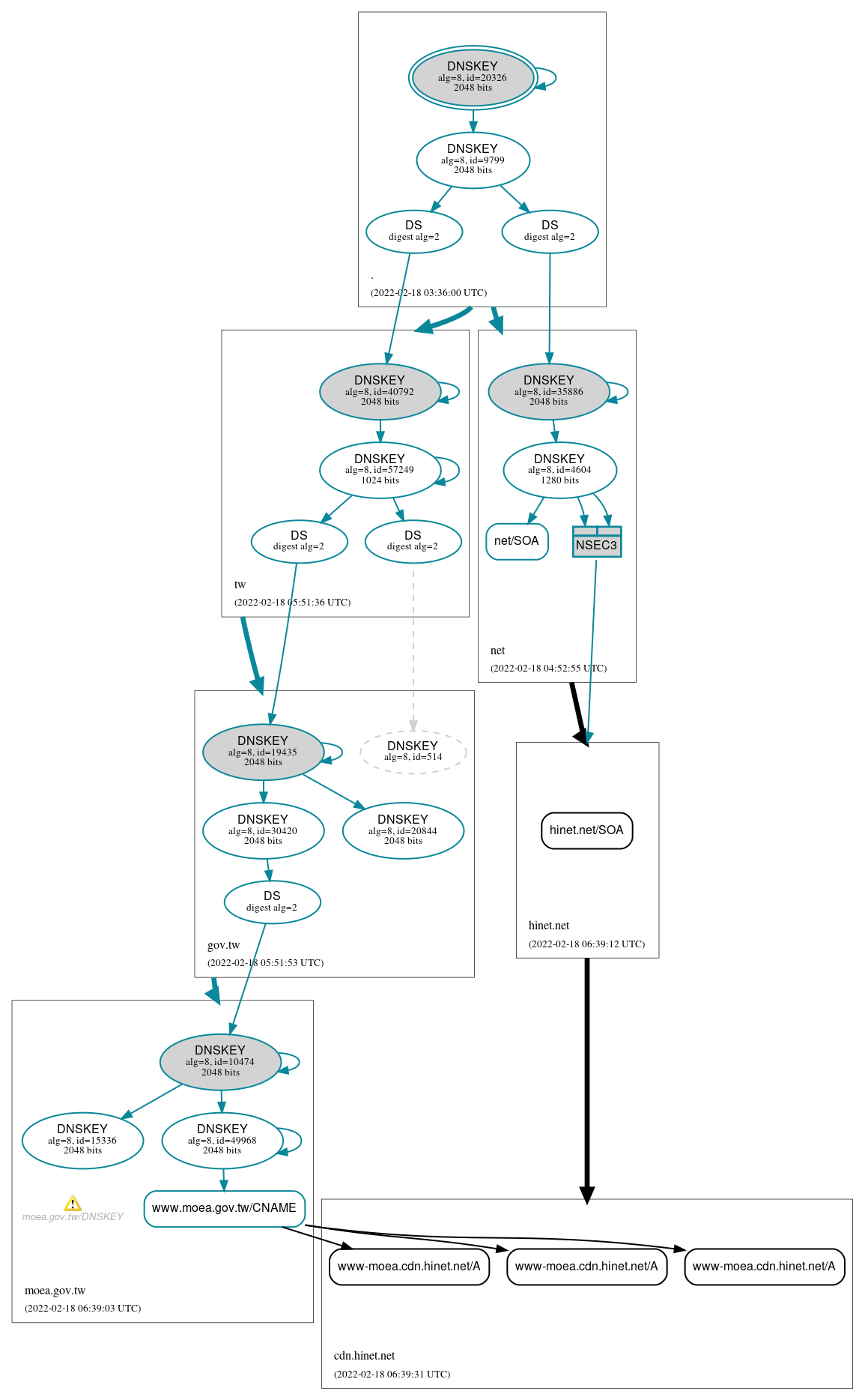
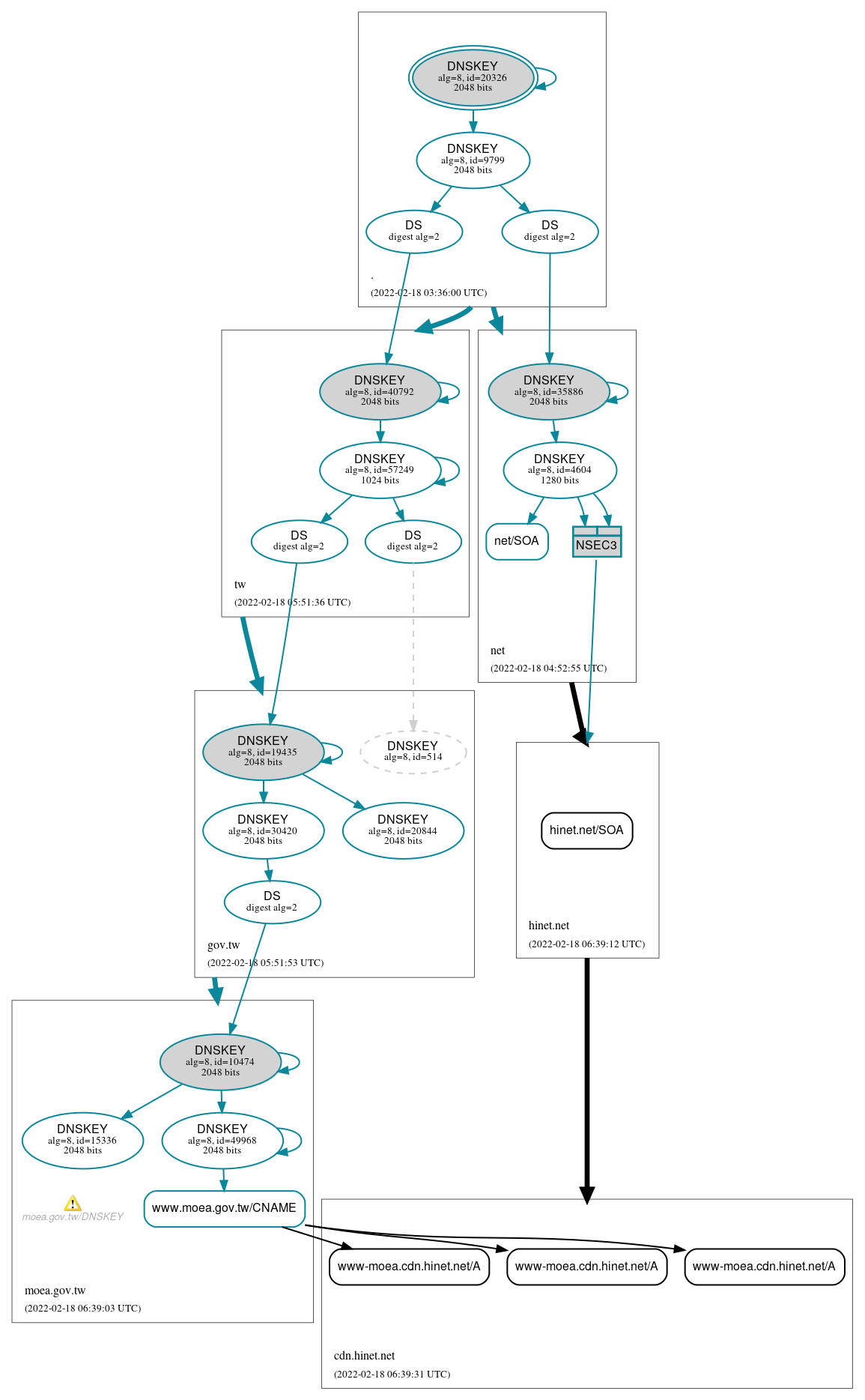
DNSSEC Authentication Chain
RRset status
Insecure
(4)
hinet.net/SOA
www-moea.cdn.hinet.net/A
www-moea.cdn.hinet.net/A
www-moea.cdn.hinet.net/A
Secure
(2)
net/SOA
www.moea.gov.tw/CNAME
DNSKEY/DS/NSEC status
Secure
(18)
./DNSKEY (alg 8, id 20326)
./DNSKEY (alg 8, id 9799)
NSEC3 proving non-existence of hinet.net/DS
gov.tw/DNSKEY (alg 8, id 19435)
gov.tw/DNSKEY (alg 8, id 20844)
gov.tw/DNSKEY (alg 8, id 30420)
gov.tw/DS (alg 8, id 19435)
gov.tw/DS (alg 8, id 514)
moea.gov.tw/DNSKEY (alg 8, id 10474)
moea.gov.tw/DNSKEY (alg 8, id 15336)
moea.gov.tw/DNSKEY (alg 8, id 49968)
moea.gov.tw/DS (alg 8, id 10474)
net/DNSKEY (alg 8, id 35886)
net/DNSKEY (alg 8, id 4604)
net/DS (alg 8, id 35886)
tw/DNSKEY (alg 8, id 40792)
tw/DNSKEY (alg 8, id 57249)
tw/DS (alg 8, id 40792)
Non_existent
(1)
gov.tw/DNSKEY (alg 8, id 514)
Delegation status
Insecure
(2)
hinet.net to cdn.hinet.net
net to hinet.net
Secure
(4)
. to net
. to tw
gov.tw to moea.gov.tw
tw to gov.tw
Notices
Warnings
(1)
moea.gov.tw/DNSKEY: The server responded with no OPT record, rather than with RCODE FORMERR. See RFC 6891, Sec. 7. (163.29.193.99, 210.69.121.99, 2001:4420:6003:1200::99, 2001:4420:702c:1200::99, UDP_-_EDNS0_512_D_KN)
DNSKEY legend
Full legend
SEP bit set
Revoke bit set
Trust anchor
See also
DNSSEC Debugger
by
Verisign Labs
.
Download:
png
|
svg
JavaScript is required to make the graph below interactive.