View on GitHub

DNSViz: A DNS visualization tool

www.glb.hud.gov

DNSSEC options (hide)
  1. |?|
  2. |?|
  3. |?|
  4. |?|
  5. |?|
  6. |?|
  7. |?|
  8. |?|
  9. |?|
  10. |?|
Notices
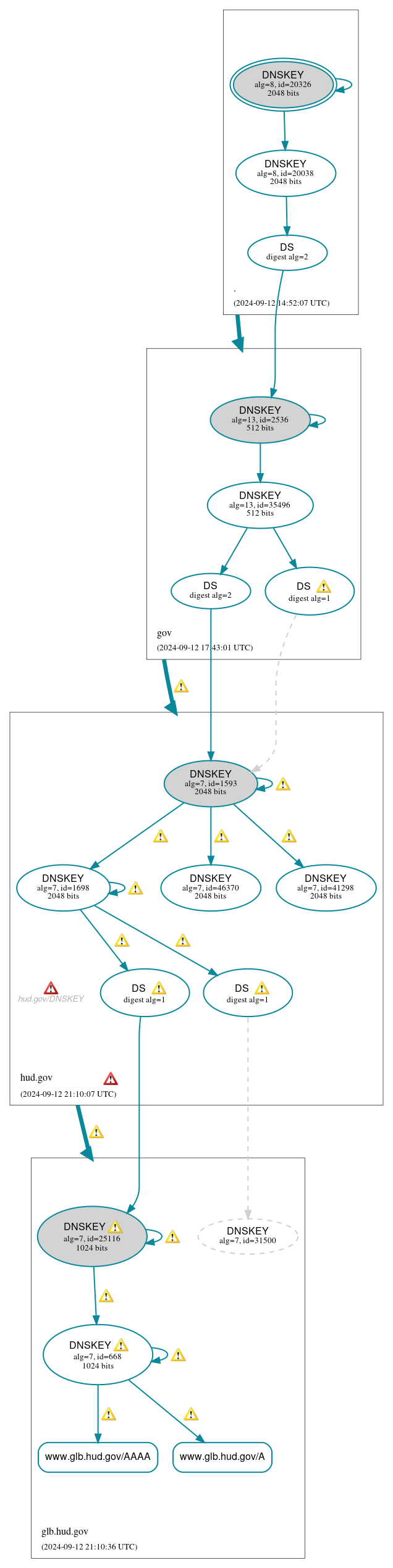
DNSSEC Authentication Chain

RRset statusRRset status

Secure (2)
  • www.glb.hud.gov/A
  • www.glb.hud.gov/AAAA

DNSKEY/DS/NSEC statusDNSKEY/DS/NSEC status

Secure (15)
  • ./DNSKEY (alg 8, id 20038)
  • ./DNSKEY (alg 8, id 20326)
  • glb.hud.gov/DNSKEY (alg 7, id 25116)
  • glb.hud.gov/DNSKEY (alg 7, id 668)
  • glb.hud.gov/DS (alg 7, id 25116)
  • glb.hud.gov/DS (alg 7, id 31500)
  • gov/DNSKEY (alg 13, id 2536)
  • gov/DNSKEY (alg 13, id 35496)
  • gov/DS (alg 13, id 2536)
  • hud.gov/DNSKEY (alg 7, id 1593)
  • hud.gov/DNSKEY (alg 7, id 1698)
  • hud.gov/DNSKEY (alg 7, id 41298)
  • hud.gov/DNSKEY (alg 7, id 46370)
  • hud.gov/DS (alg 7, id 1593)
  • hud.gov/DS (alg 7, id 1593)
Non_existent (1)
  • glb.hud.gov/DNSKEY (alg 7, id 31500)

Delegation statusDelegation status

Secure (3)
  • . to gov
  • gov to hud.gov
  • hud.gov to glb.hud.gov

NoticesNotices

Errors (3)
  • hud.gov zone: The server(s) were not responsive to queries over TCP. See RFC 1035, Sec. 4.2. (2620:0:c91::67:251)
  • hud.gov/DNSKEY: The TCP connection was refused (ECONNREFUSED). See RFC 1035, Sec. 4.2. (2620:0:c91::67:251, TCP_-_EDNS0_4096_D_KN)
  • glb.hud.gov/CNAME has errors; select the "Denial of existence" DNSSEC option to see them.
Warnings (50)
  • RRSIG glb.hud.gov/DNSKEY alg 7, id 25116: DNSSEC implementers are recommended against implementing signing with DNSSEC algorithm 7 (RSASHA1NSEC3SHA1). See RFC 8624, Sec. 3.1.
  • RRSIG glb.hud.gov/DNSKEY alg 7, id 25116: DNSSEC implementers are recommended against implementing signing with DNSSEC algorithm 7 (RSASHA1NSEC3SHA1). See RFC 8624, Sec. 3.1.
  • RRSIG glb.hud.gov/DNSKEY alg 7, id 25116: DNSSEC implementers are recommended against implementing signing with DNSSEC algorithm 7 (RSASHA1NSEC3SHA1). See RFC 8624, Sec. 3.1.
  • RRSIG glb.hud.gov/DNSKEY alg 7, id 25116: DNSSEC implementers are recommended against implementing signing with DNSSEC algorithm 7 (RSASHA1NSEC3SHA1). See RFC 8624, Sec. 3.1.
  • RRSIG glb.hud.gov/DNSKEY alg 7, id 25116: DNSSEC implementers are recommended against implementing signing with DNSSEC algorithm 7 (RSASHA1NSEC3SHA1). See RFC 8624, Sec. 3.1.
  • RRSIG glb.hud.gov/DNSKEY alg 7, id 25116: DNSSEC implementers are recommended against implementing signing with DNSSEC algorithm 7 (RSASHA1NSEC3SHA1). See RFC 8624, Sec. 3.1.
  • RRSIG glb.hud.gov/DNSKEY alg 7, id 25116: DNSSEC implementers are recommended against implementing signing with DNSSEC algorithm 7 (RSASHA1NSEC3SHA1). See RFC 8624, Sec. 3.1.
  • RRSIG glb.hud.gov/DNSKEY alg 7, id 25116: DNSSEC implementers are recommended against implementing signing with DNSSEC algorithm 7 (RSASHA1NSEC3SHA1). See RFC 8624, Sec. 3.1.
  • RRSIG glb.hud.gov/DNSKEY alg 7, id 668: DNSSEC implementers are recommended against implementing signing with DNSSEC algorithm 7 (RSASHA1NSEC3SHA1). See RFC 8624, Sec. 3.1.
  • RRSIG glb.hud.gov/DNSKEY alg 7, id 668: DNSSEC implementers are recommended against implementing signing with DNSSEC algorithm 7 (RSASHA1NSEC3SHA1). See RFC 8624, Sec. 3.1.
  • RRSIG glb.hud.gov/DNSKEY alg 7, id 668: DNSSEC implementers are recommended against implementing signing with DNSSEC algorithm 7 (RSASHA1NSEC3SHA1). See RFC 8624, Sec. 3.1.
  • RRSIG glb.hud.gov/DNSKEY alg 7, id 668: DNSSEC implementers are recommended against implementing signing with DNSSEC algorithm 7 (RSASHA1NSEC3SHA1). See RFC 8624, Sec. 3.1.
  • RRSIG glb.hud.gov/DNSKEY alg 7, id 668: DNSSEC implementers are recommended against implementing signing with DNSSEC algorithm 7 (RSASHA1NSEC3SHA1). See RFC 8624, Sec. 3.1.
  • RRSIG glb.hud.gov/DNSKEY alg 7, id 668: DNSSEC implementers are recommended against implementing signing with DNSSEC algorithm 7 (RSASHA1NSEC3SHA1). See RFC 8624, Sec. 3.1.
  • RRSIG glb.hud.gov/DNSKEY alg 7, id 668: DNSSEC implementers are recommended against implementing signing with DNSSEC algorithm 7 (RSASHA1NSEC3SHA1). See RFC 8624, Sec. 3.1.
  • RRSIG glb.hud.gov/DNSKEY alg 7, id 668: DNSSEC implementers are recommended against implementing signing with DNSSEC algorithm 7 (RSASHA1NSEC3SHA1). See RFC 8624, Sec. 3.1.
  • RRSIG glb.hud.gov/DS alg 7, id 1698: DNSSEC implementers are recommended against implementing signing with DNSSEC algorithm 7 (RSASHA1NSEC3SHA1). See RFC 8624, Sec. 3.1.
  • RRSIG glb.hud.gov/DS alg 7, id 1698: DNSSEC implementers are recommended against implementing signing with DNSSEC algorithm 7 (RSASHA1NSEC3SHA1). See RFC 8624, Sec. 3.1.
  • RRSIG hud.gov/DNSKEY alg 7, id 1593: DNSSEC implementers are recommended against implementing signing with DNSSEC algorithm 7 (RSASHA1NSEC3SHA1). See RFC 8624, Sec. 3.1.
  • RRSIG hud.gov/DNSKEY alg 7, id 1593: DNSSEC implementers are recommended against implementing signing with DNSSEC algorithm 7 (RSASHA1NSEC3SHA1). See RFC 8624, Sec. 3.1.
  • RRSIG hud.gov/DNSKEY alg 7, id 1593: DNSSEC implementers are recommended against implementing signing with DNSSEC algorithm 7 (RSASHA1NSEC3SHA1). See RFC 8624, Sec. 3.1.
  • RRSIG hud.gov/DNSKEY alg 7, id 1593: DNSSEC implementers are recommended against implementing signing with DNSSEC algorithm 7 (RSASHA1NSEC3SHA1). See RFC 8624, Sec. 3.1.
  • RRSIG hud.gov/DNSKEY alg 7, id 1698: DNSSEC implementers are recommended against implementing signing with DNSSEC algorithm 7 (RSASHA1NSEC3SHA1). See RFC 8624, Sec. 3.1.
  • RRSIG hud.gov/DNSKEY alg 7, id 1698: DNSSEC implementers are recommended against implementing signing with DNSSEC algorithm 7 (RSASHA1NSEC3SHA1). See RFC 8624, Sec. 3.1.
  • RRSIG hud.gov/DNSKEY alg 7, id 1698: DNSSEC implementers are recommended against implementing signing with DNSSEC algorithm 7 (RSASHA1NSEC3SHA1). See RFC 8624, Sec. 3.1.
  • RRSIG hud.gov/DNSKEY alg 7, id 1698: DNSSEC implementers are recommended against implementing signing with DNSSEC algorithm 7 (RSASHA1NSEC3SHA1). See RFC 8624, Sec. 3.1.
  • RRSIG www.glb.hud.gov/A alg 7, id 668: DNSSEC implementers are recommended against implementing signing with DNSSEC algorithm 7 (RSASHA1NSEC3SHA1). See RFC 8624, Sec. 3.1.
  • RRSIG www.glb.hud.gov/A alg 7, id 668: DNSSEC implementers are recommended against implementing signing with DNSSEC algorithm 7 (RSASHA1NSEC3SHA1). See RFC 8624, Sec. 3.1.
  • RRSIG www.glb.hud.gov/A alg 7, id 668: DNSSEC implementers are recommended against implementing signing with DNSSEC algorithm 7 (RSASHA1NSEC3SHA1). See RFC 8624, Sec. 3.1.
  • RRSIG www.glb.hud.gov/A alg 7, id 668: DNSSEC implementers are recommended against implementing signing with DNSSEC algorithm 7 (RSASHA1NSEC3SHA1). See RFC 8624, Sec. 3.1.
  • RRSIG www.glb.hud.gov/AAAA alg 7, id 668: DNSSEC implementers are recommended against implementing signing with DNSSEC algorithm 7 (RSASHA1NSEC3SHA1). See RFC 8624, Sec. 3.1.
  • RRSIG www.glb.hud.gov/AAAA alg 7, id 668: DNSSEC implementers are recommended against implementing signing with DNSSEC algorithm 7 (RSASHA1NSEC3SHA1). See RFC 8624, Sec. 3.1.
  • RRSIG www.glb.hud.gov/AAAA alg 7, id 668: DNSSEC implementers are recommended against implementing signing with DNSSEC algorithm 7 (RSASHA1NSEC3SHA1). See RFC 8624, Sec. 3.1.
  • RRSIG www.glb.hud.gov/AAAA alg 7, id 668: DNSSEC implementers are recommended against implementing signing with DNSSEC algorithm 7 (RSASHA1NSEC3SHA1). See RFC 8624, Sec. 3.1.
  • glb.hud.gov/DNSKEY (alg 7, id 25116): No response was received until the UDP payload size was decreased, indicating that the server might be attempting to send a payload that exceeds the path maximum transmission unit (PMTU) size. See RFC 6891, Sec. 6.2.6. (170.97.167.51, 2620:0:c92::167:51, UDP_-_EDNS0_4096_D_KN)
  • glb.hud.gov/DNSKEY (alg 7, id 668): No response was received until the UDP payload size was decreased, indicating that the server might be attempting to send a payload that exceeds the path maximum transmission unit (PMTU) size. See RFC 6891, Sec. 6.2.6. (170.97.167.51, 2620:0:c92::167:51, UDP_-_EDNS0_4096_D_KN)
  • glb.hud.gov/DS (alg 7, id 25116): DNSSEC implementers are prohibited from implementing signing with DS algorithm 1 (SHA-1). See RFC 8624, Sec. 3.2.
  • glb.hud.gov/DS (alg 7, id 25116): DNSSEC implementers are prohibited from implementing signing with DS algorithm 1 (SHA-1). See RFC 8624, Sec. 3.2.
  • glb.hud.gov/DS (alg 7, id 31500): DNSSEC implementers are prohibited from implementing signing with DS algorithm 1 (SHA-1). See RFC 8624, Sec. 3.2.
  • glb.hud.gov/DS (alg 7, id 31500): DNSSEC implementers are prohibited from implementing signing with DS algorithm 1 (SHA-1). See RFC 8624, Sec. 3.2.
  • gov to hud.gov: Authoritative AAAA records exist for ns1.hud.gov, but there are no corresponding AAAA glue records. See RFC 1034, Sec. 4.2.2.
  • gov to hud.gov: Authoritative AAAA records exist for ns2.hud.gov, but there are no corresponding AAAA glue records. See RFC 1034, Sec. 4.2.2.
  • gov to hud.gov: Authoritative AAAA records exist for ns3.hud.gov, but there are no corresponding AAAA glue records. See RFC 1034, Sec. 4.2.2.
  • gov to hud.gov: Authoritative AAAA records exist for ns4.hud.gov, but there are no corresponding AAAA glue records. See RFC 1034, Sec. 4.2.2.
  • hud.gov to glb.hud.gov: Authoritative AAAA records exist for sgglb.hud.gov, but there are no corresponding AAAA glue records. See RFC 1034, Sec. 4.2.2.
  • hud.gov/DS (alg 7, id 1593): DNSSEC implementers are prohibited from implementing signing with DS algorithm 1 (SHA-1). See RFC 8624, Sec. 3.2.
  • hud.gov/DS (alg 7, id 1593): DNSSEC implementers are prohibited from implementing signing with DS algorithm 1 (SHA-1). See RFC 8624, Sec. 3.2.
  • hud.gov/DS (alg 7, id 1593): DS records with digest type 1 (SHA-1) are ignored when DS records with digest type 2 (SHA-256) exist in the same RRset. See RFC 4509, Sec. 3.
  • hud.gov/DS (alg 7, id 1593): DS records with digest type 1 (SHA-1) are ignored when DS records with digest type 2 (SHA-256) exist in the same RRset. See RFC 4509, Sec. 3.
  • glb.hud.gov/CNAME has warnings; select the "Denial of existence" DNSSEC option to see them.

DNSKEY legend

Full legend
SEP bit setSEP bit set
Revoke bit setRevoke bit set
Trust anchorTrust anchor
Download: png | svg
Warning JavaScript is required to make the graph below interactive.
DNSSEC authentication graph