View on GitHub

DNSViz: A DNS visualization tool

www.example.com

DNSSEC options (hide)
  1. |?|
  2. |?|
  3. |?|
  4. |?|
  5. |?|
  6. |?|
  7. |?|
  8. |?|
  9. |?|
  10. |?|
Notices
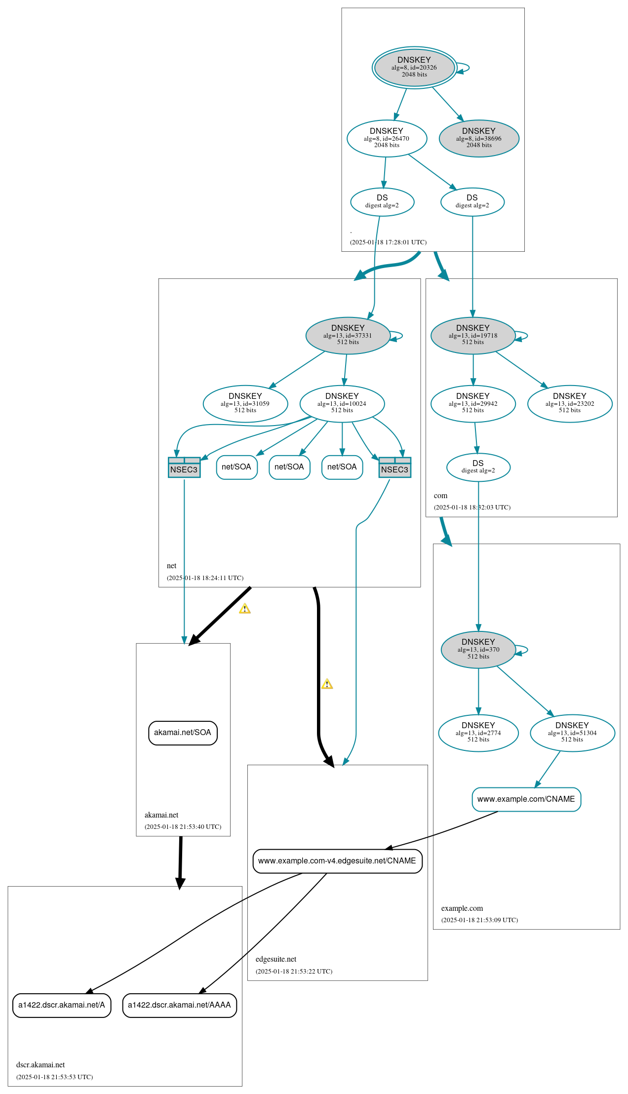
DNSSEC Authentication Chain

RRset statusRRset status

Insecure (4)
  • a1422.dscr.akamai.net/A
  • a1422.dscr.akamai.net/AAAA
  • akamai.net/SOA
  • www.example.com-v4.edgesuite.net/CNAME
Secure (4)
  • net/SOA
  • net/SOA
  • net/SOA
  • www.example.com/CNAME

DNSKEY/DS/NSEC statusDNSKEY/DS/NSEC status

Secure (17)
  • ./DNSKEY (alg 8, id 20326)
  • ./DNSKEY (alg 8, id 26470)
  • ./DNSKEY (alg 8, id 38696)
  • NSEC3 proving non-existence of akamai.net/DS
  • NSEC3 proving non-existence of edgesuite.net/DS
  • com/DNSKEY (alg 13, id 19718)
  • com/DNSKEY (alg 13, id 23202)
  • com/DNSKEY (alg 13, id 29942)
  • com/DS (alg 13, id 19718)
  • example.com/DNSKEY (alg 13, id 2774)
  • example.com/DNSKEY (alg 13, id 370)
  • example.com/DNSKEY (alg 13, id 51304)
  • example.com/DS (alg 13, id 370)
  • net/DNSKEY (alg 13, id 10024)
  • net/DNSKEY (alg 13, id 31059)
  • net/DNSKEY (alg 13, id 37331)
  • net/DS (alg 13, id 37331)

Delegation statusDelegation status

Insecure (3)
  • akamai.net to dscr.akamai.net
  • net to akamai.net
  • net to edgesuite.net
Secure (3)
  • . to com
  • . to net
  • com to example.com

NoticesNotices

Errors (1)
  • example.com/CNAME has errors; select the "Denial of existence" DNSSEC option to see them.
Warnings (5)
  • net to akamai.net: The following NS name(s) were found in the authoritative NS RRset, but not in the delegation NS RRset (i.e., in the net zone): a5-193.akamaitech.net, zb.akamaitech.net, a12-193.akamaitech.net, a1-193.akamaitech.net, a3-193.akamaitech.net, ns5-193.akamaitech.net, ns2-193.akamaitech.net, a6-193.akamaitech.net, a22-193.akamaitech.net See RFC 1034, Sec. 4.2.2.
  • net to akamai.net: The following NS name(s) were found in the delegation NS RRset (i.e., in the net zone), but not in the authoritative NS RRset: ns1-1.akamaitech.net, ze.akamaitech.net, zg.akamaitech.net, zh.akamaitech.net See RFC 1034, Sec. 4.2.2.
  • net to edgesuite.net: The following NS name(s) were found in the authoritative NS RRset, but not in the delegation NS RRset (i.e., in the net zone): a5-64.akam.net, a11-64.akam.net, adns3.akam.net, ns1-2.akam.net, a13-64.akam.net, usw6.akam.net, a3-64.akam.net, a9-64.akam.net See RFC 1034, Sec. 4.2.2.
  • net to edgesuite.net: The following NS name(s) were found in the delegation NS RRset (i.e., in the net zone), but not in the authoritative NS RRset: a1-2.akam.net, a14-67.akam.net, a9-65.akam.net See RFC 1034, Sec. 4.2.2.
  • example.com/CNAME has warnings; select the "Denial of existence" DNSSEC option to see them.

DNSKEY legend

Full legend
SEP bit setSEP bit set
Revoke bit setRevoke bit set
Trust anchorTrust anchor
Download: png | svg
Warning JavaScript is required to make the graph below interactive.
DNSSEC authentication graph