View on GitHub

DNSViz: A DNS visualization tool

www.airbank.cz

DNSSEC options (hide)
  1. |?|
  2. |?|
  3. |?|
  4. |?|
  5. |?|
  6. |?|
  7. |?|
  8. |?|
  9. |?|
  10. |?|
Notices
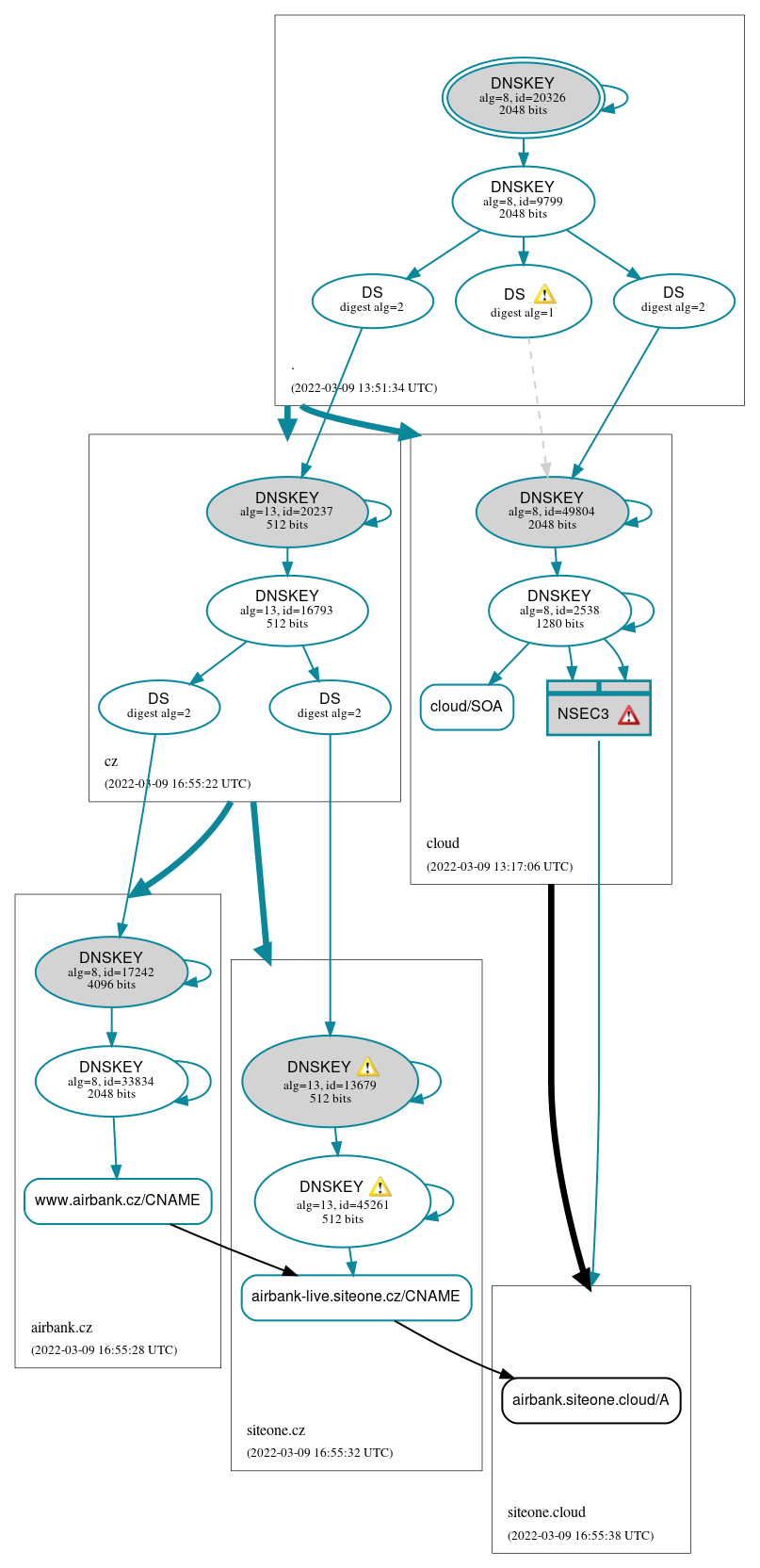
DNSSEC Authentication Chain

RRset statusRRset status

Insecure (1)
  • airbank.siteone.cloud/A
Secure (3)
  • airbank-live.siteone.cz/CNAME
  • cloud/SOA
  • www.airbank.cz/CNAME

DNSKEY/DS/NSEC statusDNSKEY/DS/NSEC status

Secure (16)
  • ./DNSKEY (alg 8, id 20326)
  • ./DNSKEY (alg 8, id 9799)
  • NSEC3 proving non-existence of siteone.cloud/DS
  • airbank.cz/DNSKEY (alg 8, id 17242)
  • airbank.cz/DNSKEY (alg 8, id 33834)
  • airbank.cz/DS (alg 8, id 17242)
  • cloud/DNSKEY (alg 8, id 2538)
  • cloud/DNSKEY (alg 8, id 49804)
  • cloud/DS (alg 8, id 49804)
  • cloud/DS (alg 8, id 49804)
  • cz/DNSKEY (alg 13, id 16793)
  • cz/DNSKEY (alg 13, id 20237)
  • cz/DS (alg 13, id 20237)
  • siteone.cz/DNSKEY (alg 13, id 13679)
  • siteone.cz/DNSKEY (alg 13, id 45261)
  • siteone.cz/DS (alg 13, id 13679)

Delegation statusDelegation status

Insecure (1)
  • cloud to siteone.cloud
Secure (4)
  • . to cloud
  • . to cz
  • cz to airbank.cz
  • cz to siteone.cz

NoticesNotices

Errors (3)
  • NSEC3 proving non-existence of siteone.cloud/DS: An iterations count of 0 must be used in NSEC3 records to alleviate computational burdens. See RFC 9276, Sec. 3.1.
  • NSEC3 proving non-existence of siteone.cloud/DS: An iterations count of 0 must be used in NSEC3 records to alleviate computational burdens. See RFC 9276, Sec. 3.1.
  • airbank.cz/CNAME has errors; select the "Denial of existence" DNSSEC option to see them.
Warnings (9)
  • NSEC3 proving non-existence of siteone.cloud/DS: The salt value for an NSEC3 record should be empty. See RFC 9276, Sec. 3.1.
  • NSEC3 proving non-existence of siteone.cloud/DS: The salt value for an NSEC3 record should be empty. See RFC 9276, Sec. 3.1.
  • cloud/DS (alg 8, id 49804): DNSSEC implementers are prohibited from implementing signing with DS algorithm 1 (SHA-1). See RFC 8624, Sec. 3.2.
  • cloud/DS (alg 8, id 49804): DNSSEC implementers are prohibited from implementing signing with DS algorithm 1 (SHA-1). See RFC 8624, Sec. 3.2.
  • cloud/DS (alg 8, id 49804): DS records with digest type 1 (SHA-1) are ignored when DS records with digest type 2 (SHA-256) exist in the same RRset. See RFC 4509, Sec. 3.
  • cloud/DS (alg 8, id 49804): DS records with digest type 1 (SHA-1) are ignored when DS records with digest type 2 (SHA-256) exist in the same RRset. See RFC 4509, Sec. 3.
  • siteone.cz/DNSKEY (alg 13, id 13679): The server appears to support DNS cookies but did not return a COOKIE option. See RFC 7873, Sec. 5.2.3. (217.31.48.201, UDP_-_EDNS0_4096_D_KN)
  • siteone.cz/DNSKEY (alg 13, id 45261): The server appears to support DNS cookies but did not return a COOKIE option. See RFC 7873, Sec. 5.2.3. (217.31.48.201, UDP_-_EDNS0_4096_D_KN)
  • airbank.cz/CNAME has warnings; select the "Denial of existence" DNSSEC option to see them.

DNSKEY legend

Full legend
SEP bit setSEP bit set
Revoke bit setRevoke bit set
Trust anchorTrust anchor
Download: png | svg
Warning JavaScript is required to make the graph below interactive.
DNSSEC authentication graph