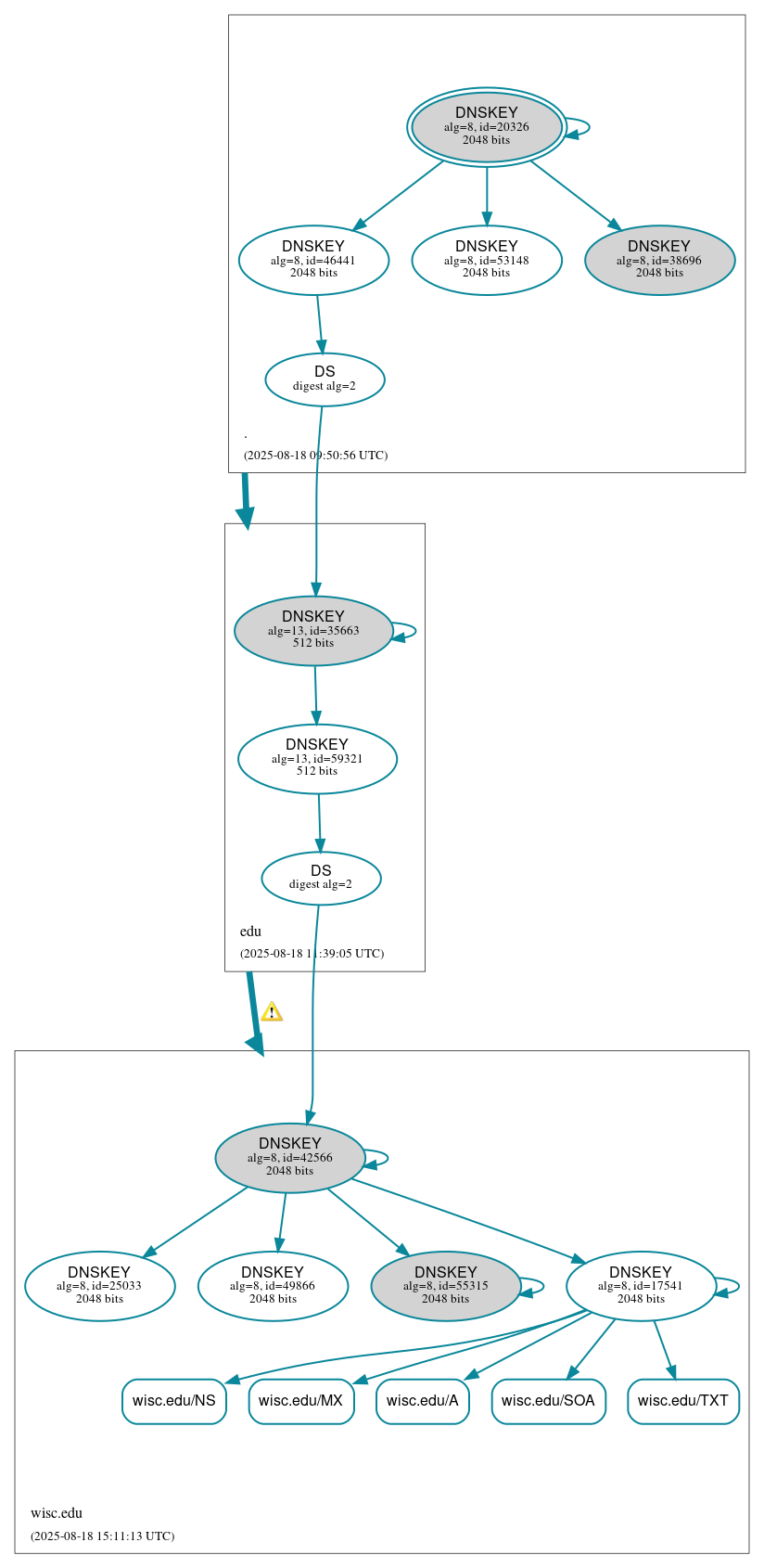
edu to wisc.edu: The glue address(es) for adns1.doit.wisc.edu (2607:f388::a53:1) differed from its authoritative address(es) (2607:f388::a53:1, 2607:f388:2:2001::100a). See RFC 1034, Sec. 4.2.2.
edu to wisc.edu: The glue address(es) for adns2.doit.wisc.edu (2607:f388::a53:2) differed from its authoritative address(es) (2607:f388::a53:2, 2607:f388:d:2::1006). See RFC 1034, Sec. 4.2.2.
edu to wisc.edu: The glue address(es) for adns3.doit.wisc.edu (2607:f388::a53:3) differed from its authoritative address(es) (2607:f388::a53:3, 2607:f388:2:2001::100b). See RFC 1034, Sec. 4.2.2.