View on GitHub

DNSViz: A DNS visualization tool

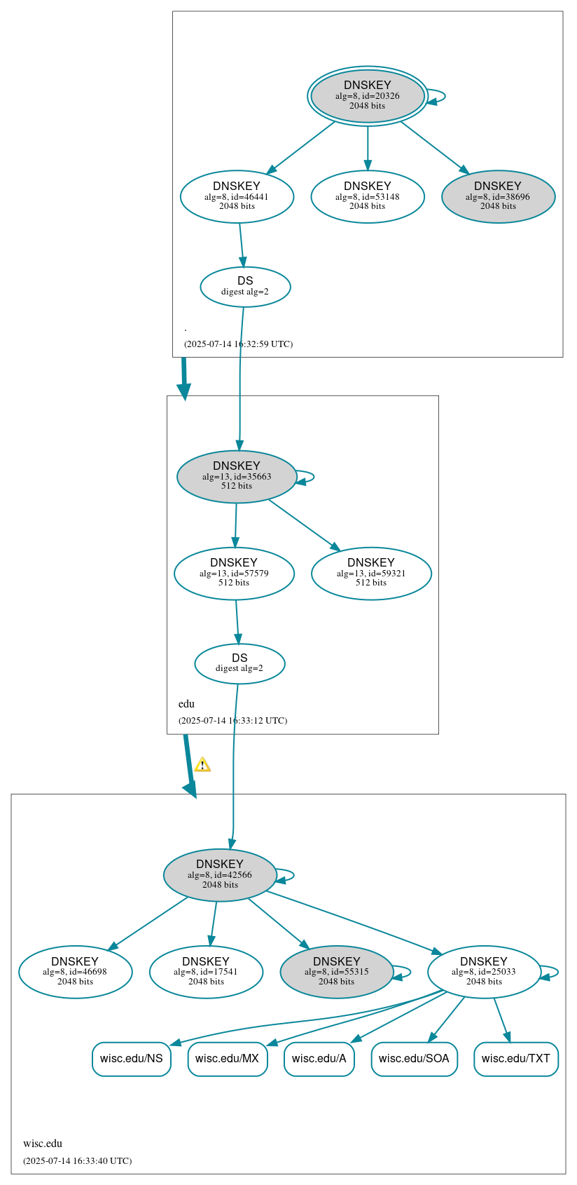
wisc.edu

DNSSEC options (hide)
  1. |?|
  2. |?|
  3. |?|
  4. |?|
  5. |?|
  6. |?|
  7. |?|
  8. |?|
  9. |?|
  10. |?|
Notices
DNSSEC Authentication Chain

RRset statusRRset status

Secure (5)
  • wisc.edu/A
  • wisc.edu/MX
  • wisc.edu/NS
  • wisc.edu/SOA
  • wisc.edu/TXT

DNSKEY/DS/NSEC statusDNSKEY/DS/NSEC status

Secure (14)
  • ./DNSKEY (alg 8, id 20326)
  • ./DNSKEY (alg 8, id 38696)
  • ./DNSKEY (alg 8, id 46441)
  • ./DNSKEY (alg 8, id 53148)
  • edu/DNSKEY (alg 13, id 35663)
  • edu/DNSKEY (alg 13, id 57579)
  • edu/DNSKEY (alg 13, id 59321)
  • edu/DS (alg 13, id 35663)
  • wisc.edu/DNSKEY (alg 8, id 17541)
  • wisc.edu/DNSKEY (alg 8, id 25033)
  • wisc.edu/DNSKEY (alg 8, id 42566)
  • wisc.edu/DNSKEY (alg 8, id 46698)
  • wisc.edu/DNSKEY (alg 8, id 55315)
  • wisc.edu/DS (alg 8, id 42566)

Delegation statusDelegation status

Secure (2)
  • . to edu
  • edu to wisc.edu

NoticesNotices

Warnings (3)
  • edu to wisc.edu: The glue address(es) for adns1.doit.wisc.edu (2607:f388::a53:1) differed from its authoritative address(es) (2607:f388::a53:1, 2607:f388:2:2001::100a). See RFC 1034, Sec. 4.2.2.
  • edu to wisc.edu: The glue address(es) for adns2.doit.wisc.edu (2607:f388::a53:2) differed from its authoritative address(es) (2607:f388::a53:2, 2607:f388:d:2::1006). See RFC 1034, Sec. 4.2.2.
  • edu to wisc.edu: The glue address(es) for adns3.doit.wisc.edu (2607:f388::a53:3) differed from its authoritative address(es) (2607:f388::a53:3, 2607:f388:2:2001::100b). See RFC 1034, Sec. 4.2.2.

DNSKEY legend

Full legend
SEP bit setSEP bit set
Revoke bit setRevoke bit set
Trust anchorTrust anchor
Download: png | svg
Warning JavaScript is required to make the graph below interactive.
DNSSEC authentication graph